MENU
470,650

スレッドNo.25

掲示板

この掲示板は画像が弱い感じですね。 古い掲示板でポールさんが別の掲示板を
提案されてましたが、もし、ご希望が多いようでしたら検討しますが、皆さん
如何ですか?

引用して返信編集・削除(未編集)

画像についてはよく分かりませんが、新しいレスが上側になるのは慣れませんね。
設定で変えられるのでしょうか?

引用して返信編集・削除(未編集)

設定にありました 変えてみましたが、如何でしょうか。

引用して返信編集・削除(未編集)

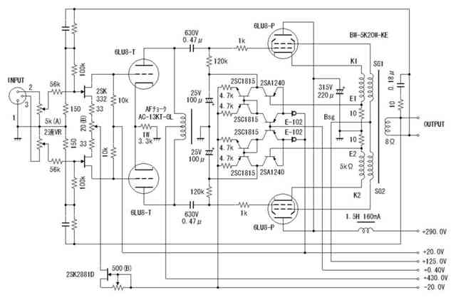
試しに回路図を貼り付けて見ました。まずは横にして。

引用して返信編集・削除(未編集)

GIFファイルなので容量は小さいのに縮小されるので、
縦長にして見ました。

引用して返信編集・削除(未編集)

縦横関係なく640ピクセルに制限されるようです。
CADで描いている回路図だと定数などが読めなくなりそうです。

引用して返信編集・削除(未編集)

やっぱり新しいレスは下側の方が馴染みがありますね。
んじゃ私も設計中のアンプ回路を貼ってみます。
定数まで読めるでしょうか?

引用して返信編集・削除(未編集)

なるほど、横長では読めない部分がありますね。
縦長はどうでしょうか?

引用して返信編集・削除(未編集)

fc2の掲示板なら画像サイズが大きくても大丈夫のようです。ただし1枚のみです。
こんなかんじ→https://jh4abz.bbs.fc2.com/

引用して返信編集・削除(未編集)

アンプ全体の回路図はこんな感じのアンプだよという雰囲気が伝われば十分ではないでしょうか。
掲示板に載ったアンプ全体の回路図をそのまま作ろうと言う人はいないと思います。
議論を為なら、部分的な回路図で良いので640ピクセルあれば足りると思います。

引用して返信編集・削除(未編集)

追伸:新しい返信から表示される(No逆順での表示)方が読み易いと感じます。

引用して返信編集・削除(未編集)

遅ればせながら投稿テスト

引用して返信編集・削除(未編集)

このスレッドに返信

このスレッドへの返信は締め切られています。

ロケットBBS

Page Top