MENU
470,661

スレッドNo.277

ECL805csppの改造記

元のセットは以下のページの回路でしたが、
http://www.asahi-net.or.jp/~CN3H-KKC/claft/ecl805cspp.htm
「五極管ドライブではブートストラップを掛けない方が音が良い」というのを、
前回に組んだ6BQ5QⅡドライブアンプで体験したので、
本機でもブートストラップを止めて、ついでに寄生発振対策をしようと思ったのです。

既に書き込んだように複合管前後の組み合わせを交差させてみたのですが、
結論から言うと、おんにょさんご指摘のように大した違いはありませんでした。
それで従来の積分補正に加えて微分補正も掛けて、最終的に以下の回路のようになりました。

引用して返信編集・削除(未編集)

高域の様子は、方形波応答で見ると補正の効果で発振には至らないようです。

引用して返信編集・削除(未編集)

しかし負荷開放の方形波をよく見ると、寄生発振しているようです。
それでも実際の音には影響なさそうなので、補正についてはこれで良しとしました。

引用して返信編集・削除(未編集)

ところが正弦波を入れて出力を上げて行くと、盛大に寄生発振が起きてしまいます。
ボリュームに近いチャンネルの方が発振が強いので、どうやらボリュームを介して信号の飛び付きが
起きているようです。ならばシールドを挟もうと思ったらブリキ板がありません。
そこでイワシの缶詰を買ってきました。中身は晩酌で食べて、フタをシールド板にするとしましょう。

引用して返信編集・削除(編集済: 2022年10月13日 20:04)

イワシ缶いいですね.. 私は晩酌はしませんが、炊き込みご飯用に鯖缶をストックしてます。
単身生活なので、鯖缶とシメジがあれば簡単にごはんが出来て便利です。
しかし、ARITOさんは凄いなぁ。

引用して返信編集・削除(未編集)

呼ばれて出てまいりました。
今日は会社の非就業日で副業三昧です。
お昼はソース焼きそばでした。

引用して返信編集・削除(未編集)

私の夕食は、昨日余らせたごはんがあるので、玄米チャーハンとみそ汁あたりかと。

引用して返信編集・削除(未編集)

私は複合管で4台のCSPPアンプを製作していますが、寄生発振は起きていません。
もしかしたら見逃しているのかもしれませんが。
私が製作したCSPPアンプで、菊地さんとの回路の違いは固定バイアスであるか、
OPTの2次側にソベル素子を入れているか位です。
ゾベル素子を入れてみてはいかがですか?変わらないかもしれませんが。

引用して返信編集・削除(編集済: 2022年10月14日 23:05)

そうですね、ゾベル補正を試してみます。10kHzの方形波に寄生した波形が
あの細かさなので、おそらく数百kHzでの発振と思われ、
Cの値も通常に比べて小容量で済むように思います。

で、秋は炊き込みご飯が美味しくなりますね。栗御飯や松茸御飯なども
真空パックのネタを混ぜて炊くと、手軽に出来上がりますね。

引用して返信編集・削除(未編集)

その後もいろいろ弄っていたのですが、おんにょさんのセットと比較して
大きく違うのは、初段の利得ではないかと思って実測して見たところ、
接地基準で600倍、G-G間で1200倍の利得を初段だけで稼いでいました。

K170を100kΩ負荷で受ければ大きな利得が稼げるので、
NFも増やせると思ったのですが、それを一段で稼ぐのは無理があったようで、
利得を上げすぎて不安定になってしまったようです。

という事で、初段の石をおんにょさんと同じK117にして利得を下げるか、
あるいはK30にして初段とドライブ段の二段に分けるか思案中です。

引用して返信編集・削除(未編集)

FETの共通ソースに抵抗を入れると利得を下げられます。
添付した回路には半固定が入っていますが固定抵抗で良いです。

引用して返信編集・削除(未編集)

その手がありましたか、しかし平ラグ端子に空きが無いので抵抗が空中配線になってしまいますね。
やはりK117への変更の方がスマートなので、手持ちFETを探索中です。
もしも手持ちが無かったら、ソース抵抗方式にしようと思います。

引用して返信編集・削除(未編集)

余計なコメントですが、お気を悪くなさらぬ様に、とかく反論は最初から結果を持って見られがちです、
事実を客観的に解釈する事は重要です。

で、初段の高出力インピーダンスへの積分補正、ここから考え直しては如何でしょう?
まず、補正を全て無にして、実体を認識すべき、っと考えます、
新境地の開発、気持ちはわかりますが、初段での過ちを最後でつじつま合わせ、無理です、
根本から・・・・・
余計なお世話でした、ご容赦。

引用して返信編集・削除(未編集)

平ラグでしたら1/4Wの抵抗でこんなことができます。

引用して返信編集・削除(未編集)

>ポール牧さん

そうですね、ご意見ごもっともです。

その補正は寄生発振を確認してから施したのですが、(No.264に当初の回路図を載せています。)
どうも見当外れだったようなので、今は外しています。
何か変更をする時には、余計な要素は排除しておかないと訳が分からなくなりますから。

>おんにょさん

なるほど、いくらでもやりようは有るものですね。
部品箱からK117が十数個出てきたのですが、これらを選別して付け替えるより
ソース抵抗式の方が作業が楽そうなので、まずは抵抗式からやってみるとしましょう。

引用して返信編集・削除(未編集)

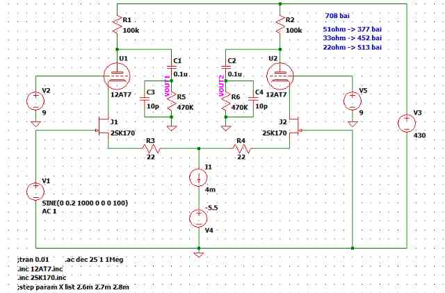
LTspiceでシミュレーションしたところ、ソース抵抗なしで708倍、22Ωで513倍、
33Ωで452倍、51Ωで377倍となりました。これは片側での利得です。
モデルがテキトウなので参考になりますかどうか。

ps. 1つ忘れていました。5極部ユニットのG1に直列抵抗を入れないと発振します。
17JZ8 CSPPアンプで痛い目にあったので、以降全てのCSPPアンプに入れています。

引用して返信編集・削除(編集済: 2022年10月17日 22:42)

>5極部ユニットのG1に直列抵抗を入れないと発振します。

おっと、それを忘れていました。
さらに、この球は6CW5類似なのでSGにパラ留めも要るのに、何も入れてませんでした。

私もCIRCLOTRONで痛い目に遭ったのに
http://www.asahi-net.or.jp/~CN3H-KKC/claft/6cw5_circl.htm
「のど元過ぎれば熱さ忘れる」でしたね。今日はもう寝ますが、明日試してみます。

引用して返信編集・削除(未編集)

ソケット周りは混雑していて、周囲の配線を一旦外さないと
コテ先がソケットに届かないので手間取りましたが、補正無しの状態は以前より良さそうです。
しかし負荷開放では以前同様に発振してしまうので、やはり利得を下げるか
補正を掛けるかのどちらかになり、完成までにはもう一山ありそうです。

一方、やっと天気が回復してきたのでトランスケースの塗装もやりたいし、
ここらで中身を完成させないとオフ会に間に合わなくなりそうです。

引用して返信編集・削除(編集済: 2022年10月20日 11:38)

菊地さま。
一度、マッキントッシュの歴史を振り返ってみては如何でしょう?
高電圧ドライブからブートストラップの応用へ、

>補正を掛けるかのどちらかになり、完成までにはもう一山ありそうです・・・
適切なブートストラップは、悪くはないと思います、
ポイントのみに集中しないで、全体のバランスを・・・・
問題のある、ポールは外部に放り出す、 独自の巻き線構造の特徴を最大限生かす(当時としては優秀)

引用して返信編集・削除(未編集)

>高電圧ドライブからブートストラップの応用へ、

このセットは元々は当初紹介したようにブートストラップでドライブしていました。
しかし後に同じ五極管トライブで高電圧ドライブのセットを組んで見たら、
http://www.asahi-net.or.jp/~CN3H-KKC/claft/6bq5cspp.htm
私の駄耳で聞いてもCSPPらしい音の良いセットに仕上がったのです。

で、言うまでもありませんが、このECL805csppアンプも五極管特性のJFETを
カスコード接続でDC的に嵩上げしているので、ドライブ段の出力特性は五極管ドライブになります。

そんな五極管ドライブでブートストラップを掛けると、その効果があり過ぎて
出力段のKNF効果を大きく低下させてしまい、それが音にもはっきりと判るほどです。

そんな訳で、私の結論としては「五極管ドライブではブートストラップを掛けない方が
CSPPらしい音が発揮できる」という事でした。このセットも元はブートストラップを採用して
いたのですが、音質改善を狙って高電圧ドライブに改造したという訳です。

引用して返信編集・削除(未編集)

菊地さんの経験結果、
心中お察しいたします、

>そんな訳で、私の結論としては「五極管ドライブではブートストラップを掛けない方が
>CSPPらしい音が発揮できる」という事でした

ブートストラップを掛けない方が、カソード負帰還がかかりますので、音質は明らかに向上しますねえ、
注意点は、その部分のみ結果であり、アンプ全体を考えますと、「木を見て森を見ず」の傾向か・・・?(失礼)
詳細の解説を考慮中であります。

引用して返信編集・削除(未編集)

このスレッドに返信

このスレッドへの返信は締め切られています。

ロケットBBS

Page Top