MENU
470,673

スレッドNo.961

トロイダルトランスについてⅢ

50HB26、今から思えば良い球でした、(ヒータートランス不要)
もっと入手しておけば良かった、残念!

はちべえさんが…何処へ?

引用して返信編集・削除(未編集)

私もこの球、ヤフオクで集めているのですが、予算が少ないので、なかなか落札できません。
同等管が山ほどある球なので、やっぱり25E5/PL36が一番入手が楽ですかね。
 
https://radiomann.sakura.ne.jp/HomePageVT/Audio_JP_Beam.html#50HB26

引用して返信編集・削除(編集済: 2023年05月30日 12:31)

50HB26OTL、やるアンプリストにはいっています。30代から集め、いま25本くらいたまりました。武末先生のを参考にします。いまはLS7シングルやってます。

引用して返信編集・削除(未編集)

25E5なら道端や空き地からこまめに拾い集めていました。
ゲッターの薄いのもありますが、ヒーターの切れているのは無かったです。
壊れて捨てられたのではなく、多くはトランジスター式への入れ替わりで捨てられました。

引用して返信編集・削除(未編集)

ただOTLアンプで使うのなら50HB26や25E5でなくても良いですよね。
12GB3や12GB7などの12V管でも、8本直列にすれば100V点火出来ますから。

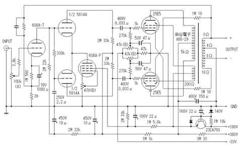
これは12GB7パラPPのセミトランスレス式OTLで、ドライブ段だけ電源トランス式です。
この12GB7も多くは拾い物で、アンプ自体も片手で持てるほど軽いですが、
50%の確率でびっくり箱に変わります。

引用して返信編集・削除(未編集)

私はOPT付きしか作ったことはないですね~
この球を並べたOTLは、ちょっとばかり私としては大げさすぎるんですよね。
OPT付きで作るとしたら、これくらいが手頃な気がするんです。
出そうと思えばプッシュプルで50Wくらい出せますし。

引用して返信編集・削除(未編集)

便乗PRさせてください。m(__)m
下のが上のアンプの回路なのですが、ラボの今年の企画として、この球に合うくらいの
UL別巻線OPTをレイヤー巻きで投入しようかと計画中。
最初は様子見の出品になるかもしれませんが、少しづつ進めていくつもりです。
乞うご期待!!!

引用して返信編集・削除(未編集)

トロイダルトランスのウイリアムソン、はちべえさんは確か12GB7で行った筈、
このTV時代、末期の真空管はいずれも素晴らしい。

トロイダルトランスが安価なのでケースが相対的に高価となってしまいます、
しかし、如何に費用をかけても、NFB=26dB、補正無し、この実現は…、トロイダルトランス恐るべし。
http://phase.main.jp/speed/tro/pg/dat/index.html

ひでほさん、OTLならテクニクス20A、独自の打ち消し回路はお勧めです、
石井伸一郎氏考案、真空管式最後の銘回路です、
私も6C33C、OTL×2、A級BTLアンプに採用いたしました。

引用して返信編集・削除(編集済: 2023年05月31日 19:00)

この6C33C/PPのアンプ(1994年4月)、出力菅の6C33Cと電源トランスは最終的に、めのさん宅へ嫁入りにゆきました、
めのさんは、第一回OFF会に6C33C/SEPP、アンプを持参、
体格の良いめのさんは、汗まみれとなって最終調整を行っておりました、懐かしく思い出します、
私は、まさか大病を患って現在の様な有様になろうとは夢にも思いませんでした。

このアンプの出力トランスが、負帰還に対する挑戦の第一歩だった、と思います。
(過程は暫し・・・)

引用して返信編集・削除(編集済: 2023年05月31日 18:44)

P-G帰還とD-G帰還とNFB(三結、UL,KNFを含む)のVp-Ip特性をシミュレーションしてみました。

青色のうんざりはちべえをクリックしてください。

TK3A60DAでも、25E5でも、VPT18-1390の1.25KPPで使えるようです。
一次直列、二次直列なのでKNFもかけられます。

引用して返信編集・削除(未編集)

はちべえさん、シュミありがとうございます。
ところで、ローカルNFBは入力インピーダンスは下がりませんか?
経験上うますぎる話は何処かに落とし穴注意、なんです。
(P-G 帰還、私は不可です、暖簾に腕押しの法則に反します? (訳不明の説はお詫び))
50HB26は良いですよねー

尚、ウイリアムソンは直熱三極菅より、カソードが存在する方がいいんです。

引用して返信編集・削除(編集済: 2023年06月01日 18:38)

>尚、ウイリアムソンは直熱三極菅より、カソードが存在する方がいいんです。
散々300Bを採用いたしましたが・・・・ 申し訳ない。

引用して返信編集・削除(未編集)

>ところで、ローカルNFBは入力インピーダンスは下がりませんか?

回路次第です。

そもそも、現在では、入力インピーダンスは10KΩなはずです。

参考にどうぞ
http://daisan-y.private.coocan.jp/html/2022-8-02-09.html

引用して返信編集・削除(編集済: 2023年06月01日 20:23)

>そもそも、現在では、入力インピーダンスは10KΩなはずです。

やはりそうですか、ここは理論派のはちべえさんであっても、意見の分かれる所です、
まあ、色々な宗派があった方が面白いですねえ~、

引用して返信編集・削除(未編集)

AXIOM-80とESL-57、紙一重。
多分、マークレビンソンと狙いは似てるかなあ~?

引用して返信編集・削除(未編集)

NFBで作ったVp-Ip特性は、オーディオ帯域で、NFBの量の変化は許されません。
なぜなら、NFBが変わるとVp-Ip特性は変わるからです。
第一ポールは、高域にないといけません。それで、高速高帰還になるわけです。
ワイドラーなどというのは、論外です。
トランスを第一ポールにすると、確実に、オーディオ帯域の外にできます。

さて、ボリュームの中点からは、普通はシールド線で初段につなぐはずです。だから、ボリュウームの値は、10KΩでないとだめなのです。

引用して返信編集・削除(未編集)

なぜ昔NFBアンプが音が悪いと言われたかが、わかったでしょう。
第一ポールが、可聴帯にあったからです。Vp-Ip特性が、可聴帯で変化すれば、音がおかしくなって当たり前です。
特に積分補償は、低域と高域でNFB量が変わるので、とんでもない話です。
NFBで、Vp-Ip特性が、変わるということは、誰も知らなかったからでしょうね。
Vp-Ip特性が、変わったのにロードラインは、変わらないから、Vpが下がって、Ipが増えるところではクリップしたりするのは用意に気づけますよね。

引用して返信編集・削除(未編集)

ポール牧様、あなたの大嫌いな積分補償が、どうして音が悪いのか理解できたでしょう。
積分補償は、時定数で、低域のゲインは変わりませんが、高域ゲインが下がります。つまり、そこでオープンゲインが下がり、NFB量が下がって、Vp-Ip特性は寝てしまいます。ロードラインは変わらないので、低Vp高Ip領域ではクリップします。そんなものいい音がするはずがありません。
ポール牧様の感覚は間違いなかったのです。

引用して返信編集・削除(未編集)

はちべえさんの真意がよく理解できません、
>NFBで作ったVp-Ip特性は、・・・・
もっとバカにも解る様にお願いします。

>さて、ボリュームの中点からは、普通はシールド線で初段につなぐはずです。だから、ボリュウームの値は、10KΩでないとだめなのです
話題の裾野が広がってきました、10kΩ? この数値は何でしょうか?

引用して返信編集・削除(未編集)

ポール牧様、
>NFBで作ったVp-Ip特性は、・・・・
NFBをかけるとVp-Ip特性が変わるのです。NFB量が多きいほど立ってきます。MAXが100%P-G帰還です。
なぜ、NFBで歪が下がるかというとVp-Ip特性が変わって等間隔になるからです。
なぜ、NFBでDFが大きくなるかというとVp-Ip特性が立って、rpが下がるからです。
なぜ、NFBで出力がとれるかというとVp-Ip特性が左に移動し、電圧利用率が上がるので、幾分同じ歪率では出力がふえるのです。
NFBをVp-Ip特性で説明するとそういうことです。
参考に
http://daisan-y.private.coocan.jp/homepage2/html/2022031206.html

さて、10KΩは、オーディオの入力インピーダンスの一般的な値です。

引用して返信編集・削除(編集済: 2023年06月02日 16:53)

NFBとは、数学だけでなく、Vp-Ip特性が変化するのです。
そうでないと何にもかわらなかったら、おかしいでしょう?
何にも変わらず数学だけでなんて、おかしいでしょう?

このスレッドは、これで終わりです。新しく立ち上げてください。

引用して返信編集・削除(未編集)

このスレッドに返信

このスレッドへの返信は締め切られています。

ロケットBBS

Page Top