MENU
470,644

スレッドNo.7

MCヘッドアンプ

新掲示板の立ち上げおめでとうございます。
こちらに移って来ました。
MCヘッドアンプの電源回路を検討してみました。
アンプは無帰還なので、アンプ自身に電源雑音除去の能力がありません。
電源雑音はそのままアンプの出力に現れてしまいます。
信号レベルが低いので、電源の雑音は厳しい要求となります。
MCヘッドアンプの定格出力は5mVです。60dBのS/Nを要求すると出力端での残留雑音は5μVになります。
この内電源からの流入分としては、1μV程度としたい処です。
トランスからのACを整流した直後のリップル分を1Vとすると、1μVに落とすには120dBのリップル除去率の電源回路が要ります。
一般的な3端子レギレータのリップル除去率が60dBなので3端子レギレータを2段重ねにすれば120dBは達成できそうです。
3端子レギレータ自身も半導体のノイズを出しますので、3端子レギレータを2段重ねの後に半導体のノイズを除去する
CRフィルターをさらに2段重ねで設けてみます。
ちょっと大袈裟すぎるかもしれません。

引用して返信編集・削除(未編集)

超ローノイズ電源と言う意味では、下記がありますね。

https://akizukidenshi.com/catalog/g/gK-06194/

引用して返信編集・削除(未編集)

残留雑音4.17uVは魅力的ですね。
これなら2段重ねせずに済むかもしれません。
ただ今回はマイナス電源も要るのが難点です。

引用して返信編集・削除(未編集)

 電池駆動は如何でしょう?、 電気楽器関係はアクティブ型が活躍しております。

引用して返信編集・削除(未編集)

アンプ部だけなら006P電池2個で駆動できるのですが、
本設計では、
 ・10Ω系と40Ω系MCカートリッジでの利得と負荷の切り替え、
 ・MMカートリッジ時のバイパス、
 ・カートリッジ交換時と電源ON・OFF時のミュート
に5個位のリレーと動作制御のPICマイコンを用いなければなりません。
5Vリレーは1個当たり30mA程度消費するので電池駆動は無理そうです。
特に電源ON・OFF時のミュートは完璧でないとスピーカーを飛ばしかねません。

引用して返信編集・削除(未編集)

電源トランスの2次側のプラス用とマイナス用が独立していれば、それぞれを独立してブリッジ整流し同じ電源回路でプラス電源とマイナス電源にしても問題ないと思います。センタータップの電源トランスでは出来ませんが。
私はこの秋月の超ローノイズ電源を4P1Lシングルのヒーター回路に使って、良好な結果が得られました。

引用して返信編集・削除(未編集)

その電源回路は一度バラック実験をしてみた方が良いと思います。

私も以前に12Vの電源をフローティングにして、
7805と7905を二階建てにして差動電源を作ろうとしたら、
センター電位が1秒くらいの周期で変動して使えなかった事がありました。

引用して返信編集・削除(未編集)

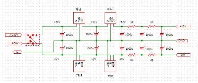
+電源用低雑音レギレータICを2個使用して+-電源を作ると図の様な感じかと思います。
安定度は大丈夫かと、上下の電源の結合点を何処にするかは迷う処ですね。

引用して返信編集・削除(未編集)

このスレッドに返信

このスレッドへの返信は締め切られています。

ロケットBBS

Page Top