MENU

スレッドNo.190

自作の真空管アンプのヒューズが飛んでしまいます

こんにちは。初めてご相談させていただきます。宜しくお願い致します。
下記回路図(実体図)のアンプを作成しましたが、真空管を全て挿して電源を入れるとヒューズが飛んでしまいます。
回路図
https://www.seibundo-shinkosha.net/download/pdf/11374_3.pdf
実体図
https://www.seibundo-shinkosha.net/download/pdf/11374_01.pdf

【これまでの経緯】
・アースとAC電源まわり、ヒーター関係の配線後、真空管を挿さないで電源を入れた時はヒューズは飛ばず各真空管のヒーター、フィラメントの電圧は正常でした。
・この時、トグルスイッチのレバーやボリュームのシャフトに触れると、痛いなどは無いのですが、軽くピリピリする感じがありましたので、商用電源のコンセントの長い溝と素手、コンセントの長い溝とシャーシ、シャーシとトグルスイッチ間の電圧を測りましたが、いずれも0Vであること、電源トランスを手で上から抑えるとピリピリが止まることから感電ではなく、トランスの振動と判断しました。
・全ての配線完了後、真空管を挿して電源を入れると、数分程度でヒューズが飛んでしまいました。
・唸り音や真空管の赤熱、煙、焦げ臭いなどはありません。
・左チャネルの300Bのバイアス抵抗(1KΩ 20W)の電圧は想定範囲内の71Vでしたが、右チャネルの300Bのバイアス抵抗は40V程度にしかならず、何度か電源ON/OFFを繰り返しているうにちヒューズが飛んでしまいました。

・数日後、改めて配線ミスやハンダ不良、短絡しているところがないか確認したところ、左チャネルの300Bのサブシャーシのラグ板に取り付けてあるコンデンサ(4700μF)とラグ板の間に不要なハンダが付着していたので、コンデンサを一旦外しハンダクズを取り除いて、コンデンサとラグ板のハンダを絶縁するために、ラグ板に絶縁テープを貼りました。
改めて電源を入れたところ左チャネルの300Bのバイアス抵抗の電圧が10Vにも到達しないうちに10秒以内でヒューズが飛ぶようになってしまいました。
・ダミーロードは自作したもので、8Ωを繋いでテストしました。

お手数をおかけしますが、不具合箇所の絞り込みをどのような手順で行えば良いかアドバイスをお願い致します。

引用して返信編集・削除(未編集)

今までの経緯を見ますと 5AR4 の不良は考えなくてもいいのかな、と思っています。300Bを挿してのテスト中でもきちんとしたカソード電圧が出ているからです。

でも 6SJ7 が中古とあり少々心配なのです。きちんとした販売店から新品を購入されてはいかがかと思います。
購入されたらテストは新品で行ってください。アンプが正常になれば中古品のテストはいつでもでき予備にできます。

引用して返信編集・削除(編集済: 2023年02月04日 08:18)

権田様

5AR4の予備球はお持ちではないでしょうか。
接続に問題なさそうで半田にも問題ないとすると、部品も疑いたくなります。

私は以前に中国製の5AR4不良品に2度当たりました。最初はRaytheonの5AR4だったのですが、移動中にぶつけて壊してしまい、中国製の5AR4をたまたま見つけて買いました。1個目は温まって負荷が掛かるともの凄く不安定(電流が小さいと安定している)。2個目は暫く(数時間)して突然アーク放電が起きて真っ黒に。SovtekのGZ34を入手して挿したらその後は20年にわたって問題なし。
温まって負荷がかかると不安定という症状が似ているような気がしてきました。

引用して返信編集・削除(未編集)

権田 様
写真まで写していただきありがとうございました。
余計な手間をかけさせましてすいません。
疑問
球無し通電でトランスが振動するというのは普通のことですか?(無負荷損というらしいですね)
現在、真空管アンプの手持ちがないのでわたしは確認できません。
球無し通電で30分くらい放置するとトランスってどれくらい発熱するんでしょうか?
球無しでヒューズを1Aにしたら起動時に切れますかね、2Aなら切れませんかね
これらは電源トランスの故障を疑うことなので今回のこととは別に私の疑問です。

引用して返信編集・削除(未編集)

権田さん、こんにちは。
写真を見ていて気付いたのですが、このラグ端子から流れ出た半田が悪いことをしていませんか?

引用して返信編集・削除(未編集)

権田さま、おはようございます。

私の力量不足で時間ばかりかかってしまい申し訳ありません。
いくら考えても、抵抗値測定の結果と矛盾せず5AR4と6SJ7を刺すことでヒューズが飛ぶような配線は思い当たりませんでした。

これまで測定して頂いた結果から、Kさんもお書きのように部品の間違いや配線の間違いは可能性として低いと考えております。


また、原因は完全に固定されたモノではなく、半田くずや配線の欠片、ネジが落ちている、配線が動くなど、アンプの姿勢を変えるなどで動くモノの可能性が高いと思われます。(このために症状が安定しないのではないかと)

なので、アンプの姿勢を変える時に音がしないかと、実態配線図にチェックしながらはんだ付けしたところでパーツや配線が動くモノがないかをペンチなどでつまんで動かしてみてのチェックと、yamanekoさんやKさんがお書きのように配線などに熱や挟み込みなどで損傷を受けたところが無いか、上から見ただけではチェックしにくい隙間に異物が無いかなどを一度しっかりチェックして頂けないでしょうか。(場合によってはネジを緩めたり外したりして確認する)

で、問題が無さそうであれば通電テストを行ってみてください。
これでヒューズが飛んだらアンプを動かさないように注意しながらスイッチを切ったりせずにそのままコンセントを抜き、目視での確認と1月2日に書いた抵抗値の確認をしてみて頂けないでしょうか。


余談ですが、テスター棒でショートさせるということありますので、ターミナルに挟み込むなどの接続の仕方をしない場合は、テスター棒の金属部分に先端だけ出るようにテープを巻いて使うといった養生をしていただいた方が良いかと思います。

引用して返信編集・削除(未編集)

何故か、これまでの調査経緯を無視した様な書き込みが多いのは気のせいでしょうか?

権田さんとVTさんとのやり取りで、部品の間違い・配線の間違いは無いと思うのですが、、、

となると、yamanekoさんの書き込みの様に、ハンダ付けの箇所のチェック(シャースに接触しかけているとか?)が有効と思います。
他に、配線の挟み込み・シャーシの穴付近での被覆剥がれとかのチェックでしょうか?

まあ電源トランスの不具合とかが、絶対に無いとは言いませんんが。

引用して返信編集・削除(未編集)

権田様、こんにちは。

見直しされるのであれば、作られたアンプを見て、その通りに回路図を描いてみることをお勧めします。元の回路図や実体配線図を見ずに描いてみてください。慣れないとかなり難しいので、まずは実体配線図を描いて、それを回路図に直します。描けたら元の回路図と照合します。
私がなかなか間違いを見つけられない時にやる方法なのですが、ほぼ100%配線間違いが見付かります。これで元の回路図と一致したら、ここで初めて電源を投入します。動作がダメな場合は、半田付け不良箇所を探し、それでもダメなら部品を疑います。
ヒューズの飛んだ新作を診る場合、電源を入れての解析は、できるだけ避けたいところです。

水を差して申し訳ありません。

引用して返信編集・削除(編集済: 2023年02月01日 13:51)

西村さん、yamanekoさん

こんにちは。

アドバイスと励ましをいただき、本当にありがとうございます!

自身でできることをやる、仰る通りと思います。
焦らず腰を据えて取り組みます。

引用して返信編集・削除(未編集)

権田さん、挨拶抜きで失礼しました。
提案しておきます。
No.244権田1月21日 22:55… から推察すると、UXソケットに共締めされた2つのラグ板端子の半田付けが怪しいと思いませんか。ここをクリップ脱着で刺激した後にヒューズ切れが出ていますので。どの端子とは言い難いですが。

引用して返信編集・削除(未編集)

権田さん、少し一休みするのも良いかもしれません。

そして再び取り組む元気が戻ったなら、混雑した端子の半田付けをやり直すことをお勧めします。
ぺるけさんも書いていますが、配線に誤りが無ければ半田付けの不良を疑えです。

↓私のアンプ設計マニュアル/トラブル・シューティング編、4半田は災いを呼ぶ
http://www.op316.com/tubes/tips/trbl4.htm

半田付けのやり直しは、半田吸取り線(シールド線の網線に微量のフラックス入り)を使って、古い半田を除去してから行って下さい~嘘みたいにきれいになります。
一つの端子に3本以上が配線されると、特に異常が発生し易くなります。
私がいつも気をつけている点であり、なるべく避けるように配置しています。

誤りを見つけることもアンプ作りの楽しさの一つと思って続けて下さい。
権田さんは慎重で丁寧な仕事をされる方のようですから、遅かれ早かれ発見出来ることでしょう。
趣味のことですから急ぐ必要はないですよね。
頑張って下さい、応援しています。

引用して返信編集・削除(未編集)

権田様

ここは VT様の BBS です。私を含め誰もあなたを排除しようとしているわけではないと思います。それができるのはあくまで VT様です。ただ VT様がお考えの間の時間を無駄に過ごすのではなくできることを少しでもやってほしいのです。

> 回路図と実体の突き合わせや部品の役割の理解くらいまではできる

のならまずできるところやってください。

> ここはこのくらいの数値のはず
> トラブル切り分けのために真空管はこの組み合わせで刺す分には問題ない

が不明でしたら、それこそこのBBSをお使いになればいいのではないでしょうか。それこそがこのBBSの役割だと思っております。
また LTSpice という回路シミュレータを使ってみる手もあるでしょう(フリーで入手できるようです)。VT様もお使いになられておられます。出た値と異なる結果が出て原因不明の時もこの板の役目ではないかと思います。

引用して返信編集・削除(編集済: 2023年02月01日 08:47)

西村さん
VTさん、皆さま

おはようございます。
西村さんに書いていただいた通り時間的にも投稿数的にもbbsを占有してしまい大変申し訳ありませんでした。(私もこのところ心苦しく思っておりました)

また、VTさんには、ご親切に甘え過ぎて申し訳ありませんでした。

私は回路図と実体の突き合わせや部品の役割の理解くらいまではできるのですが、ここはこのくらいの数値のはずだとか、トラブル切り分けのために真空管はこの組み合わせで刺す分には問題ないといった確信を持てるようなレベルには至っておりません。
ですが、VTさんや他の方から調査の手法や回路の考え方などご説明をいただき少し理解が深まったと思います。今後はいただいたコメントをもとに、自身で考えながら調べるよう努力いたします。
解決に至りましたら、またご報告をさせていただきます。

1ヶ月以上もの長期間、ご支援をいただき、本当にありがとうございました。

引用して返信編集・削除(未編集)

権田様

もう十分、ご承知のことと存じますが、過去に例がないほどの長時間の応答になっており、VT様が大変ご親切なゆえにいろいろ考えておられます。
この場の基本は一番上にある「ホーム」をクリックするとわかる通り、ぺるけ様のアンプに対する質疑応答の場です。関係のないアンプに対してご回答されておられるのは繰り返しますが VT様の親切心からです。

そこでお尋ねしますが、あなたは実体配線図がなければまったく製作できませんか?
回路図はまったく理解できませんか?

もし少しでも理解できるなら、VT様が考慮中の今、自分の製作したモノが回路図通りかを、球を挿さず電源を入れずに確認してください。
例えば 6SJ7 カソードに 1.5KΩがあります。そこでは 220μF 16V のリード線とシャーシー露出部の間が 1.5KΩになっているか、8番ピンと電源部の 33μF 500V のアース側ではないほうのリード線の間が 100KΩになっているか、などなどです。
必ず間違いがあるのです。だから直接に抵抗を測定しないのは部品や各部のはんだ付けを含む間違いを探すためです。それを忘れずに。
「絶対に間違いを探すぞ」との心意気でやってみてください。

無礼な言葉遣いがあるでしょう。しかし、最初に書いたようにあまりにも長時間、このBBSを占領しているからあえて書きました。

引用して返信編集・削除(未編集)

HASEさん

ご指摘ありがとうございます。
100V端子間ですが4〜5mm程度間隔があります。
写真も添付しました。

引用して返信編集・削除(未編集)

権田 さん
写真の角度かもしれませんが
電源トランスの100V 端子間がはんだ付けによって接近しているように見えます。
実際は十分な間隔取れていますか?
目視で何mmくらい取れていますか?
写真の映りだけで十分とれていたらすいません。

引用して返信編集・削除(未編集)

権田さん
なかなか解決できませんね。
確認していただきたいところがあります。
カソード抵抗(1KΩ20W)ですが、半田端子の反対側に突起があると思います。
抵抗が発熱したときに膨張し、この突起がアングルに接触して1KΩが0Ωになり、300Bに過電流が流れているのではないでしょうか。
その場合、抵抗を回転させればよくなると思います。ご確認ください。

引用して返信編集・削除(編集済: 2023年01月30日 22:36)

VTさん

こんばんは。

> ヒューズですが、非常に大きな電流が流れて焼き切れたようですね。
> なので下手な測定器で100Vに流れる電流を測定しようとすると、測定器を壊してしまいかねないのでご注意ください。

承知しました。
電流測定はしないようにします。

本件、昨年末からずっとお時間をいただき申し訳ありません。

引用して返信編集・削除(未編集)

権田さん、おはようございます。

ヒューズですが、非常に大きな電流が流れて焼き切れたようですね。
なので下手な測定器で100Vに流れる電流を測定しようとすると、測定器を壊してしまいかねないのでご注意ください。

5AR4のみを刺してPMC-817の両端電圧を測っていただきましたが、30秒ほどして0.3~0.4Vで安定するということですが、これは電源部に3KΩ+100KΩ+56KΩに流れる電流があるために100μF500Vのコンデンサにリップルが残るためにしょうじているもので、LTSpiceで計算するとピークで0.8V程度のノコギリ波が出るようなので、この測定結果は妥当なもので、この値は特に問題なさそうです。

1月29日に投稿いただいた5AR4と6SJ7だけでヒューズが飛んだが、その前の5AR4は刺さずに6SJ7のみでは飛ばないということと、6SJ7のプレートとスクリーングリッドはB電源から見ると100KΩの抵抗の向こうにあるため各々5mA程度以上の電流は流れないということから、100V系かB電源系の方に問題があると考えて測って頂きましたが、5AR4だけでは異常は認められませんでした。
この辺りはどうしたらこうなるのか少し考えさせてください。

引用して返信編集・削除(未編集)

VTさん、こんばんは。
以下いただいた点を確認しましたのでご報告します。

スイッチoff後onの間に何も操作はしていません。
敢えてお伝えするとすれば、1回目に3KΩ5Wの両端電圧を測定した際、これまでずっと使用していたテスターと、別のテスターの両方で測定しました。

この時飛んだヒューズは今まで飛んだものと混ぜてしまいましたが、写真のように、だいたいガラスに黒い煤のようなものがついて銀色の金属が飛び散っている感じです。(電流表示見づらく申し訳ありません。3Aとあります)


a. 真空管は全て抜いた状態でPMC-817の両端間の抵抗値 96Ω



b. 真空管は全て抜いた状態で通電
 電源トランスの0-100V間 100〜103V
 170mAと記載のある端子と350V端子
  (100V側) 397〜399V
  (5V側) 395〜398V
 5AR4のヒーターとなる0-5V間 5V
 300Bのヒーターとなる2組の0-6.3V間
  上側 6.3V
  下側 6.3V
 6SJ7のヒーターとなる0-6.3V間 6.3V



c. 真空管は全て抜いた状態で20~30秒通電、
 20~30秒電源Offを11回繰り返し
→ヒューズは飛びませんでした。
 また、ヒューズが伸びたり撓んだりしていない様です。



d. 5AR4のみを刺して、PMC-817の両端間の電圧を測定(直流電圧2Vレンジで測定)しながら、上記c.の試験
 11回繰り返してヒューズは飛びませんでした。
 電圧は各回電源投入直後は1V程度まで上がることがありますが、30秒間内に0.3〜0.4V程度に落ち着きました。

手持ちのテスターですが、取扱説明書を見ると交流電流を測定する機能はない様です。測定できるのは交流電圧、直流電圧、抵抗、直流電流、導通チェック、ダイオードチェックと記載されています。

以上です。
宜しくお願い致します。

引用して返信編集・削除(編集済: 2023年01月29日 22:26)

権田さん、こんにちは。

測定ありがとうございます。

300Bを刺していなくてもヒューズが飛ぶなら100μF160Vのコンデンサの+を外すのはちょっと待ってください。

「もう一度測定するため、スイッチoff後onしたところ」とは、単に電源スイッチを切って、すぐにスイッチを入れなおしたのでしょうか。それとも何かその間に操作をしたのでしょうか。
また、この飛んだヒューズはまだ残っていますか。あるなら電流表示とヒューズ管の中身がどのようになっているかが見えるような写真を撮って頂いて、投稿して頂ければと思います。

測定いただいた6SJ7を刺した状態と、300Bを刺した状態の電圧測定結果は何も異常がありません。それでもヒューズが飛んでしまうとなると、電源系を疑うことになります。

a. 真空管は全て抜いた状態でPMC-817の両端間の抵抗値を測定してください。(データシート上は96Ωです。5AR4の8pinと100μF500Vの+端子の間の抵抗値でかまいません)

b. 真空管は全て抜いた状態で通電し、電源トランスの0-100V間かパイロットランプの2つの端子の間、170mAと記載のある端子と350V端子間(100V側と5V側)、5AR4のヒーターとなる0-5V間、300Bのヒーターとなる2組の0-6.3V間、6SJ7のヒーターとなる0-6.3V間の電圧を測定してください。(交流電圧計モードで)

c. 真空管は全て抜いた状態で20~30秒通電、20~30秒電源Offを10回以上繰り返し、ヒューズが飛ばないことを確認してください。また、このサイクル試験をした後ヒューズを取り出して、ヒューズが伸びたり撓んだりしていないかを確認してください。

d. 5AR4のみを刺して、PMC-817の両端間の電圧を測定しながら、上記c.の試験を行ってください。

あと、お持ちのテスターの交流電流の測定上限は何Aかわかりますでしょうか。測定できるような容量があれば、AC100Vに流れる電流を測定して頂きたいので。

引用して返信編集・削除(未編集)

西村さん

こんにちは。
いろいろ教えて頂きありがとうございます。
> 抜く場合、まさかガラス管をもってやっていないでしょうね?

シャシに沈んでいるので持ちにくいですが、出来るだけベース部分を持つようにしています。

修理はそんなに簡単なんですね。
今度なってしまったらトライしてみます。

引用して返信編集・削除(未編集)

VTさん
こんにちは。
いただいた点を確認しましたのでご報告します。

300Bは刺さず、左右の6SJ7と5AR4を刺して通電
電源部の3KΩ5Wの両端電圧 26V
→もう一度測定するため、スイッチoff後onしたところヒューズが飛びました。

右チャンネルの300Bと5AR4を刺し、6SJ7は刺さない状態で通電
左右チャンネルの300Bの2pin間の電圧 13V
右チャンネルの1KΩ20Wの両端電圧 72V
→もう一度測定するため、スイッチoff後onしたところヒューズが飛びました。

1KΩ20Wの両端電圧は左右チャンネルの300Bの2pin間の電圧の約5.5倍の値になりました。
以下のステップに進んで良いでしょうか?
-----
一度1kΩ20Wに並列に接続されている100μF160Vの電解コンデンサの+側電極を外して通電試験
-----

また、100μF160Vの電解コンデンサの+側電極を外すのは右チャネルだけで良いでしょうか?

お手数をおかけしますが宜しくお願い致します。

引用して返信編集・削除(未編集)

> 真空管の黒ベース部が緩んで回るようになってしまったため、販売元に郵送し修理依頼中です。接着不良と思われます

抜く場合、まさかガラス管をもってやっていないでしょうね?
もしガラスなら簡単に発生します。

修理は簡単で、お連れ合いの方がもし「マニキュアの下地剤」というものをお持ちでしたら、それを袴とガラスの間に一滴たらす程度のわずかな量を3箇所程度入れて1~2時間待てば固定されます。透明な液ですので見かけ上はまったくわからなくなります。
もしなければ以前は100均でも売っていました。化粧品売り場なので恥ずかしければ購入してもらえばいいでしょう。

引用して返信編集・削除(編集済: 2023年01月29日 06:51)

権田さん、こんばんは。

通電試験の件ですが、現状のヒューズが飛ぶ直前のバイアス電圧が知りたいというのと、その時に流れている電流を知りたいという目的です。
そして、トランスの電圧降下から得られるプレート電流が過大なモノであり、なおかつ、バイアス電圧(1KΩの両端電圧)が低いという状態になっていたら、一度1kΩ20Wに並列に接続されている100μF160Vの電解コンデンサの+側電極を外して通電試験をしてみてください。

引用して返信編集・削除(未編集)

VTさん
早速ありがとうございます!

> 300Bの2pinがオーバーレンジとのことですが、お使いのテスターは500Vまでしか測定できないモノでしょうか。

はい、その通りです。
513Vも電圧が掛かっているからオーバーレンジになったんですね。

> 300Bは刺さず、左右の6SJ7と5AR4を刺して通電し、電源部の3KΩ5Wの両端電圧を測定

早速、明日測定してみます。

> 右チャンネルの300Bと5AR4を刺し、6SJ7は刺さない状態で通電

こちら、本日やってみた際にヒューズが飛んだのですが、飛ぶまでの間に測定してみるということでしょうか?

お手数おかけしますが宜しくお願い致します。

引用して返信編集・削除(未編集)

権田さん、こんばんは。

測定ありがとうございます。
300Bのヒーター回路は47Ωx2で+-の間が接続されているので非導通にはなりませんが、導通側が0.4V程度、非導通側が0.5V程度とチャンと差が出ていて、テスターの当てる向きで導通方向がきちんと切り替わっていることから、やはりフィラメントの整流ダイオードには問題ないようです。

300Bの2pinがオーバーレンジとのことですが、お使いのテスターは500Vまでしか測定できないモノでしょうか。
電源部の3KΩ5Wには6SJ7のプレート電流2.5mAと2.6mA、スクリーングリッド電流の0.7mAx2と56KΩに流れる2.2mAの計8.7mA流れ、26Vの電圧降下があるために513V程度が掛かっている計算になります。
もしお時間があれば、300Bは刺さず、左右の6SJ7と5AR4を刺して通電し、電源部の3KΩ5Wの両端電圧を測定いただいて26V程度であることをご確認いただければと思います。

300Bを刺しての通電テストで3pinのグリッド電位は0.05Vていどならほぼ0Vと言えるので、グリッド側はとりあえず問題なさそうです。
もしテスターを2台お持ちなら、同時に計ることが好ましいのですが、右チャンネルの300Bと5AR4を刺し、6SJ7は刺さない状態で通電して、左右チャンネルの300Bの2pin間の電圧と、右チャンネルの1KΩ20Wの両端電圧を測定して頂けないでしょうか。
以前測定して頂いたトランスの巻き線抵抗値が176Ωということですので、1KΩ20Wの両端電圧は左右チャンネルの300Bの2pin間の電圧の約5.7倍の値になると思われます。

引用して返信編集・削除(未編集)

HASEさん

こんばんは。
アドバイスいただきありがとうございます。
電力計というのがあるんですね。
勉強になります。

引用して返信編集・削除(未編集)

VTさん

こんばんは。
いつもありがとうございます。
いただいた点を確認しましたので、ご報告します。

b. ヒーター整流用のD6SBN20の導通
300Bを刺さずに測定
右のD6SBN20
(〜端子側にに赤棒を当てた場合)
~端子(上)と+端子の間 0.400V
~端子(上)と-端子の間 0.510V
~端子(下)と+端子の間 0.400V
~端子(下)と-端子の間 0.509V
(〜端子側にに黒棒を当てた場合)
~端子(上)と+端子の間 0.508V
~端子(上)と-端子の間 0.398V
~端子(下)と+端子の間 0.507V
~端子(下)と-端子の間 0.397V

左のD6SBN20
(〜端子側にに赤棒を当てた場合)
~端子(上)と+端子の間 0.400V
~端子(上)と-端子の間 0.510V
~端子(下)と+端子の間 0.400V
~端子(下)と-端子の間 0.510V
(〜端子側にに黒棒を当てた場合)
~端子(上)と+端子の間 0510V
~端子(上)と-端子の間 0.400V
~端子(下)と+端子の間 0.510V
~端子(下)と-端子の間 0.399V

300Bは刺さず、左右の6SJ7と5AR4を刺して通電

① 300Bの2pin
 右チャネル オーバーレンジ
 左チャネル オーバーレンジ

② 電源部の3KΩ/2W-33μF/500V+側-100KΩ/2W(右チャネル6SJ7のラグ板の端子)487V

③ 6SJ7の6pinと8pinの電圧
 右チャネル
  6pin 123V
  8pin 233V
 左チャネル
  6pin 125V
  8pin 227V

④ 電源を切って真空管を全て抜き、6SJ7のプレート抵抗の両端の値。
100KΩ/2Wの両端
  右チャネル 99.4KΩ
  左チャネル 99.3KΩ

紙を挟み込み、5AR4と右チャネルの300Bを刺して通電
→しばらくしてヒューズが飛びました。
 300Bの3pin は、0.05V前後で変化していました。

左チャネルの300Bは未確認です(真空管の黒ベース部が緩んで回るようになってしまったため、販売元に郵送し修理依頼中です。接着不良と思われます)

以上です。
宜しくお願い致します。

引用して返信編集・削除(未編集)

権田さん、おはようございます。

5AR4と左右いずれかの300Bを刺して通電のテストの際、300Bの3pinの電圧を測定しながらでお願いします。
B電源の立ち上がりの最中はある程度正の電圧が出ますが、その後は0Vになるはずです。(ヒューズが飛ぶと負の電圧が測定されると思います。)

引用して返信編集・削除(未編集)

VT 様、K 様
ありがとうございました。
もっと順を追って大電流の原因を突き詰めなきゃいけないということですね。

> datasheetを見て
WE300B の Mounting Position の if から文のことですね。
私が書いたマイカ板上部の切れ目がそのフィラメントとグリッドの接触を防ぐための隙間だろうと思っています。確かめると下側のマイカ板にも同じ切れ目がありました。膨張したときグリッドを支持する金属棒と一緒に膨張し、支持金属棒がグリッドの引っ張りテンションを保つような構造なんだろうと思います。
この支持金属棒はプレートには接触していません。プレートは直角にずれた側に別の支持金属棒で支えられています。
これで300B のフィラメント側のピン2本が下側になるなら横向き使用が可能なのだろうと思います。
さすがプロ用、よく考えられた構造です。

(余談ですが、阪大豊田キャンパスに博物館があり、真空管電子計算機が展示されています。これには数百本にのぼるだろう数の真空管がすべて横向きに刺さっています。壮観です。お近くの方はご覧になってはいかがかと)

引用して返信編集・削除(未編集)

300Bは背が高く、挿したまま(重い)アンプを裏返すのは高価な300Bを破損させる可能性があるので、私はお勧めしません。
(中華製の300Bアンプを入手して、改造して遊んでいた時ですが、アンプを裏返す際に何度か300Bをぶつけて破損させかけた経験があるので)
western electricの300Bのdatasheetを見て頂ければ良いのですが、今回作成されたアンプの内部写真を撮られた方向に、シャシを立てて測定しておられるのなら、datasheet指定方向とは90度違っていると思われます。
(datasheetに理由は記載されていませんが、直熱管は温度上昇したフィラメントがたわんでグリッドに接触するトラブルを防止するためらしいです)

ヒューズの容量を増やすのは、部品の破損(最悪は焼損)の可能性が有るので、止めた方がよろしいかと。
(VTさんも書いておられますが、トランスの容量からも3Aで問題ないと思います)

引用して返信編集・削除(未編集)

西村様

私は現時点でのヒューズの容量アップはすべきではないと考えております。

一つは権田さんの報告には10~30秒でヒューズが切れるというものがあり、この時間から推測するとものすごく大雑把な値として5~6A程度が流れていると思われます。また、この程度の時間をかけて切れるのであれば、スローブローヒューズに変えても同様に切れてしまう可能性が高いと思っております。

ですので、たしかに5A程度のヒューズを入れれば切れなくなるか、切れるまでの時間は大幅に長くなるとは思います。
ただ、これでヒューズが飛ばなくなればいろいろ測定はできるかもしれませんが、その間の大過剰な電力はすべて熱として出続けることになり、パーツの劣化や焼損のリスクがあると考えているからです。

もう一つは、元々3Aのヒューズを使う設計であり、300B2本と5AR4を刺した状態ではヒューズが飛ばないところまでは行けたので、本来なら6SJ7の部分の電力が乗ったところで大きな電力増加にはならないはずで、トランスの容量からも3Aで不足しているから切れているわけではないと考えているからです。

引用して返信編集・削除(未編集)

権田様

HASE 様の REVOX ET30D も悪くないですが(\2000弱)一つ提案があります。

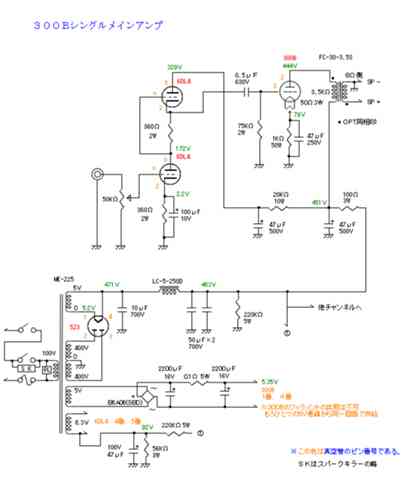
私の 300B シングルは何を使っているか確かめたところ何と 5A ヒューズを使っていました。回路も製作も全自作で、世界に一つしかありません(添付回路参照)。
今はテストの最中、5A でなくとも切断容量の大きなヒューズに変えて電源だけでももう少し安定させないといつまでたっても収まらないのではという気がするのです(本当はスローブローヒューズがいいのでしょうが、検索するとわかるとおり形がまるで異なります)。
VT 様や K 様などのご意見もお伺いしたいところです。

私のはなぜこんなヒューズにしたかは定かではないですが手元にそれしかなかったからかもしれません。
6DL4 というのは別名 EC88 です(ECC88=6DJ8 とは全く異なります)。
https://frank.pocnet.net/sheets/020/e/EC88.pdf
(このフランクさんのところにはほとんどの真空管データがあります。頭のアドレスだけでOKです。・・ただし 6RA8 や 50CA10 のような LUX(NEC)など日本独特のものはありません)

引用して返信編集・削除(未編集)

権田 様
違ったアプローチを一つ
3Aのヒューズが切れるというのが一つの問題ですよね。
それでは実際消費電力はどのように変化するか確認してみてはどうでしょう。
(1500円くらいでAmasonでうっている電力計)
本機の消費電力は概算で150Wくらい、6SJ7と300Bのフィラメントのみ点灯で30Wくらい
ヒューズが即断するとわかりにくいですが時間がたつと切れるのであれば測定可能かと
3Aのヒューズが切れるというのは300W以上消費続けているということなので
ちなみに私が買ったのはREVOXのET30D節電エコチェッカーというので
パソコンの起動時、アイドル時、動画エンコード時ならびにエアコンの消費電力測定のために買いました。
一回測定すると用無しになってしまうんですけどね。

ご健闘をいのります。

引用して返信編集・削除(未編集)

Kさん

こんばんは、アドバイスありがとうございます。
> 今回のトラブルと関係あるか分かりませんが、300Bは水平方向で動作させる場合、ピンの向きに指定があります。

なるほど、やはり裏返して測定するのが1番ミスが無さそうなのでそうしようと思います。

引用して返信編集・削除(未編集)

VTさん、こんばんは。

いろいろと考えて頂きありがとうございます。
確認に進捗がありましたらご報告させて頂きます。
宜しくお願い致します。

引用して返信編集・削除(未編集)

西村さん
こんばんは。
アドバイスありがとうございます。

> 球を刺さない状態なら問題ありませんが、刺してならやめたほうが無難です。
> 刺すならひっくり返した状態(裏返し)で測定してください。

内部で接触することもあるのですね。知りませんでした。
今後はひっくり返して測定するようにいたします。

引用して返信編集・削除(未編集)

今回のトラブルと関係あるか分かりませんが、300Bは水平方向で動作させる場合、ピンの向きに指定があります。
300Bを垂直方向にしてアンプの動作確認されているのなら関係有りませんが。
詳細はwestern electricの300Bのdatasheetに記載されているので確認下さい。

引用して返信編集・削除(未編集)

権田さん、こんばんは。

返信遅くなり申し訳ありません。

300Bの2pinの所の抵抗値が球の有無で変わるということではなく、その点は安心しました。

b. ヒーター整流用のD6SBN20の導通については300Bを抜いて測定してください。
300Bが刺さっていると、ダイオードの+と-の間が300Bのフィラメントを通して接続されてしまうために、測定して頂いたように電流の向きに関係なくダイオードが導通しているように見えてしまいます。
これについては条件を書き忘れてしまい申し訳ありませんでした。

ただ、300Bだけを刺した状態ではヒューズは飛ばず、4.5Vが出ていることが確認できているので、問題のある測定結果にはならないものと思われます。

抵抗値が変わったことに関してですが、以下の測定をしていただけますでしょうか。
300Bは刺さず、左右の6SJ7と5AR4を刺して通電し、下記の電圧を計ってください。
① 300Bの2pin
② 電源部の3KΩ/2W-33μF/500V+側-100KΩ/2Wのところ:1月15日の私が投稿した実態図にあるいずれかの緑丸のポイント
③ 6SJ7の6pinと8pinの電圧
④ 電源を切って真空管を全て抜き、6SJ7のプレート抵抗の両端の値。

あと、これは私の思い込みのあてずっぽうなので、効果は無いかもしれませんが、300Bのサブシャーシに付いているフィラメント整流用の4700μF/16Vの電解コンデンサの頭とシャシの間、既にラグ版にはテープが貼られているようですが、胴体とラグ板の間に紙などの絶縁物を挟み込み、5AR4と左右いずれかの300Bを刺して通電。ヒューズが飛ばなければもう一方の300Bに差し替えて通電、それで大丈夫なら両方の300Bを刺して通電というのを試してみて頂けないでしょうか。

引用して返信編集・削除(未編集)

権田様

> シャシを立てて測定
球を刺さない状態なら問題ありませんが、刺してならやめたほうが無難です。
刺すならひっくり返した状態(裏返し)で測定してください。

裏返すときは普通は球を刺した状態でしょうから、極めて慎重にしてください。そしてOPT側と前側に分厚い本などを置いて球が机などから浮くようにしてください。
球の各ピンは何かに当たって力が加わると簡単に曲がります。また6SJ7のようなGT管にはキー(図参照)があり向きを間違えて刺さないように工夫していますが、これも簡単に折れてしまいます。

アンプをひっくり返す理由:
ヒーターやフィラメントが点灯すると当然、高い熱が発生します(だから熱電子が出て動作する)。それに伴い各電極(特にグリッドとフィラメントが心配)が熱によって膨張し他の電極に接触する危険があるからです。
実際、私はWestern Electric 421Aという2A3同等のガラス管にユニットが2個入っている双極管で、電極の接触を発生させてしまいました(だから6SJ7の各電極チェックをしてもらった)。WE 421Aは内部抵抗を小さくするためだと思いますが各電極間の間隔が極めて狭く、球を使用した直後に抜いて寝かせたのが原因だと思っています。同様にWE 421Aの電極ピンも倒して曲げてしまいました(でも電極接触しピンが曲がったものでも高価な球ですので立てておいてピンをラジペンでまっすぐに伸ばし10年以上使いましたが、当然、付け根は折れやすくなっているはずです)。
GT管のキーが無くなった6CK4や5U4Gも持っており現役で使っていますが、抜いた後で再度刺し込む際は向きに気を使います。

お使いの300Bがどんなものか知りませんが、Western Electric 300B には上部のマイカ板の片側に隙間が空いています。これはWE 300Bはアンプのほかレギュレータ用途にも使用され横向きに使用していました。その熱膨張に対応させるためだと想像しています(横向きにするとフィラメントの明かりが正面からよく見え切れていないかがわかる)。

引用して返信編集・削除(編集済: 2023年01月23日 06:14)

VTさん、こんばんは。
お手数おかけします。
いただいた点を確認しましたのでご報告します。
手順2.5.では5AR4と6SJ7のみ刺してシャシを立てて測定しました。
GNDライン関係チェックでは全ての真空管を抜いてシャシを裏返して測定しました。
本日改めてそれぞれ測定したところ手順2.5.とGNDライン関係チェックの結果が一致しました。

手順2.5.
5AR4と6SJ7のみ刺してシャシを立てて測定
300Bの2pin
対GND

右 146KΩ

左 147KΩ
300Bも刺してシャシを立てて測定
300Bの2pin

対GND

右 147KΩ

左 147KΩ

GNDライン関係チェック
全ての真空管を抜いてシャシを裏返して測定
③300Bソケット
右チャネル
2pin=147KΩ
左チャネル
2pin=147KΩ



a. 電源部
100KΩ抵抗両端=96KΩ
3KΩ抵抗両端=3KΩ



b. ヒーター整流用のD6SBN20の導通
300Bを刺して測定
※刺さない場合も必要でしたら仰ってください。
右のD6SBN20
(〜端子側にに赤棒を当てた場合)
~端子(上)と+端子の間 0.397V
~端子(上)と-端子の間 0.399V
~端子(下)と+端子の間 0.396V
~端子(下)と-端子の間 0.398V
(〜端子側にに黒棒を当てた場合)
~端子(上)と+端子の間 0.397V
~端子(上)と-端子の間 0.395V
~端子(下)と+端子の間 0.397V
~端子(下)と-端子の間 0.394V

左のD6SBN20
(〜端子側にに赤棒を当てた場合)
~端子(上)と+端子の間 0.396V
~端子(上)と-端子の間 0.398V
~端子(下)と+端子の間 0.396V
~端子(下)と-端子の間 0.398V
(〜端子側にに黒棒を当てた場合)
~端子(上)と+端子の間 0.398V
~端子(上)と-端子の間 0.395V
~端子(下)と+端子の間 0.397V
~端子(下)と-端子の間 0.394V



c. 5AR4と6SJ7は刺さずに2本の300Bだけ刺した状態で通電
→10分間ヒューズは切れませんでした。
300Bの1pinと4pinの間の電圧
右チャネル 4.5V
左チャネル 4.5V

以上です。
測定結果が安定せず申し訳ありません。
お手数をおかけしますが宜しくお願い致します。

引用して返信編集・削除(未編集)

権田さん、おはようございます。

考えるにあたって教えて頂きたいことがあります。
300Bの2pinの抵抗値が手順2.5.(165KΩ,166KΩ)とGNDライン関係チェック(148KΩ, 149KΩ)で同じ場所を計っているにもかかわらず値がずれています。(グランドライン関係チェックでは、関連する値がほぼ一致しているので、この測定は安定したものだったと思われます。)

手順2.5.とGNDライン関係チェックの間でアンプの姿勢を変える(裏返す)などは行っているもでしょうか。
また、GNDライン関係チェックの時、真空管は刺さっていたのでしょうか。


+Bのラインは56KΩ+100KΩ+3KΩの計159KΩでGNDラインに接続されていて、GNDライン関係チェックの300Bソケット2pinや5AR4ソケットの2,8pinの先回の測定では近い値が得られていました。しかし、今回は10KΩ程抵抗値が下がっています。ただ、10KΩというのはここには無いので、これもパーツとしてはありませんが1.8MΩが並列に接続された状態に見えるということになります。

そこで、ます一応のチェックとして、
a. 56KΩは6SJ7の6pinが54KΩで確認が取れているので、電源部にある100KΩと3KΩの抵抗値を確認してください。

b. テスターにダイオードの導通をチェックするモードがあれば、ヒーター整流用のD6SBN20の~端子と+端子、-端子の間の導通状態を確認してください。
この時~端子側に赤棒を当てた場合と黒棒を当てた場合がありますので、1個のダイオードで8回測定することになります。

c. 5AR4と6SJ7は刺さずに2本の300Bだけ刺した状態で通電するとヒューズが切れるかチェックしてください。(0.22Ωにクリップコードは付けないでください。)
切れないようでしたら、300Bの1pinと4pinの間の電圧を確認してください。
切れるようでしたら左右の1本だけ刺しても切れるかをチェックしてください。

引用して返信編集・削除(編集済: 2023年01月22日 11:54)

VTさん
こんばんは。
いただいた点を確認しましたのでご報告します。

2本の300Bと5AR4を刺して0.22Ω/5Wの抵抗の両端をショートさせて電源投入し300B1pin-4pin間電圧を測定しました。
(ショートは右チャネル→左チャネルの順で片側ずつ実施)

 右チャネル 4.6V

 左チャネル 4.7V
この確認をしていましたら、ヒューズが切れるようになり、クリップコードを外してもヒューズが切れるようになってしまいました。

そこで、手順1.〜3.とGNDライン関係チェックをもう1回確認してみましたところ、前回と数値が変わっているところがありました。
★大幅に変わった箇所
⭐︎僅かに変わった箇所

手順2.5.
300Bの2pin
(300Bを挿さずに測定した場合)
対GND
右 166KΩ⭐︎
左 165KΩ⭐︎

GNDライン関係チェック
右チャネル
② 6SJ7ソケット
3pin=1.5KΩ、5pin=1.5KΩ
 2pin=0Ω、7pin=0Ω
 6pin=54KΩ、8pin=237KΩ★
③300Bソケット
1pin=1KΩ、4pin=1KΩ
2pin=148KΩ★、3pin=337KΩ

左チャネル
② 6SJ7ソケット
3pin=1.5kΩ、5pin=1.5KΩ
2pin=0Ω、7pin=0Ω
6pin=54KΩ、8pin=236KΩ★
③ 300Bソケット
 1pin=1KΩ、4pin=1KΩ
2pin=149KΩ★、3pin=334KΩ

④ 5AR4ソケット
 2pin=149KΩ★、8pin=149KΩ★
4pin=61Ω、6pin=65Ω

手順3.で、6SJ7と5AR4のみ刺して電源投入する分にはヒューズは切れませんでした。
数値が大幅に変わった箇所があるため、手順4.以降の確認はしていませんが、この後どのような確認をすれば良いでしょうか?
お手数をおかけしますが宜しくお願い致します。

引用して返信編集・削除(未編集)

VTさん

こんばんは。
各部電圧の測り方、とても親切にご指導いただきありがとうございます!
確認に進捗ありましたらご報告させていただきます。

引用して返信編集・削除(未編集)

権田さん、こんにちは。

PSVANEの300Bでしたらフィラメント電流は1.2Aの筈ですので、フィラメント電圧は調整しておいた方がよさそうですね。
0.22Ωのショートは、写真の方法でOKです。
その状態で300Bの1pin-4pin間の電圧を計ってみてください。

300Bの3pinに0.3V程度が掛かっている件ですが、これまで同様スピーカーの0Ω端子を基準に
① 左右300Bの3pin
② 左右330KΩと10KΩの接続点(ラグ板)
③ 左右10KΩとGNDラインの接続点(ラグ板)
でほぼ同じ値か、それとも①→②→③で電圧が小さくなるかを計ってみてください。(③はGNDですので、本来0Vのはずなのですが)

①、②、③がほぼ同じ値の場合、下記の④~⑧の電圧を計ってみてください。
④ 左右いずれかのボリュームのGND端子
⑤ 左Ch 6SJ7の7pin
⑥ 1KΩ/20Wの抵抗の所にあるGNDライン
⑦ 電源部のラグ板のGNDポイント
⑧ 100μF/500Vの-端子またはこれに接続されているコンデンサの足

①→②→③で電圧が低くなる場合、下記を計って頂けないでしょうか。
a. 左右の300Bを抜いて3pinの電圧
b. (電源を切った状態で)左右の6SJ7の8pin間の抵抗値(本来なら200KΩ)

現在は信号を流していないので、ダミーロードは無くても関係ないはずです。
信号を出力トランスに流す場合、2次側にスピーカーなりダミーロードが付いていないと出力トランスの動作が変わってしまうので付けるのです。


電源部の3KΩ/2W-33μF/500V+側-100KΩ/2Wのところの電圧も測定して頂けますでしょうか。
場所は実態図に緑丸で示した左右の6SJ7の8pinに繋がっている100KΩの反対側の足が接続されているラグ板か電源部の100μF/500VのGND端子に-側が接続されている33μF/500Vのコンデンサの+側の足が接続されているラグ板のいずれかの電圧をこれまで同様スピーカーの0Ω端子を基準に測定してみてください。

引用して返信編集・削除(未編集)

VTさん

こんにちは。
詳しいご説明ありがとうございます。
300BはPSVANE のもの(HIFI黒ベース)を使用しています。

・300Bのフィラメント電圧が低い件

 電源トランスの各部電圧は以下の通りでした。
 0-100V間(交流)101V〜102V
 0-6.3V端子間①(交流) 6.2V
 0-6.3V端子間②(交流) 6.2V
 
 上記問題無さそうですので、フィラメント電圧の調整をしてみようと思います。
 「クリップコードなどで0.22Ω/5Wの両端をショートさせて」というのは添付写真のようにショートさせて測定すれば良いでしょうか?

・手順7.について
 今回の結果からは、左右の6SJ7の特性は大きく異なってはいなさそうということですね。
電源部の3KΩ/2W-33μF/500V+側-100KΩ/2Wのところの電圧も測定したほうが良いでしょうか?(その場合、どのように測定すれば良いでしょうか?

・300Bの3pinに0.3Vが出ている件
 再測定してみましたが、やはり左右ともに0.2V〜0.3V出ました。
ちなみに、測定時にスピーカー端子には何もつないでいないのですが、関係はないでしょうか?

お手数をおかけしますが宜しくお願い致します。

引用して返信編集・削除(未編集)

権田さん、こんばんは。

測定ありがとうございます。

最初に、300Bのフィラメント電圧(1pin-4pin間)が低いのが気になります。
電源トランスの0-100V間かパイロットランプの2つの端子の間の電圧と、300Bのフィラメント用の電圧を取り出している2組の0-6.3V端子間の交流電圧も確認してみてください。
これらの電圧がほぼ規定通りなのに300Bのフィラメント電圧が低いということであれば、フィラメント電圧の調整をした方が良いかと思います。

調整を試みるならまず、クリップコードなどで0.22Ω/5Wの両端をショートさせてフィラメント電圧を計ってみてください。恐らく4.7V~4.8V程度になると思います。
これを確認したら、0.22Ω/5Wを外して電線に置き換えるか、1Ω/5Wを0.68Ω/5Wに交換すると良いのではないかと思います。
ちなみにどこのメーカーの300Bを使っていますか?

手順7.ですが、左右片チャンネルの6SJ7のみを刺しているためにスクリーングリッド電流が1本分しか流れないために電源部にある100KΩ/2Wの抵抗の電圧降下が小さくなりスクリーングリッド電圧が上がり、プレート電流が増えたために回路図の電圧とは違う値になってしまっています。ここでは、左右の6SJ7で特性が大きく異なっていれば得られる電圧配分も変わるという方が主眼で測定をしていただいていました。
電源部の3KΩ/2W-33μF/500Vの+側-100KΩ/2Wのところの電圧を計って頂いていなかったので推測ですが、ここの電圧が406V程度で、6SJ7のカソード(5pin)電流が4.5V/1.5KΩ=3.0mA、6pinのスクリーングリッド電流が0.6mA、8pinのプレート電流2.4mAと推定されます。(iP+iSg=3mAと100iP+170=100(iSg+123/56)+123から)

一番の問題が300Bの3pinに0.3Vが出てしまっていることですが、これについては少し考えさせていただきたいと思います。

引用して返信編集・削除(編集済: 2023年01月15日 07:23)

西村さん

こんばんは。
6SJ7の各ピン間の導通を確認しました。
結果、記載いただいたように2本とも2ピンと7ピン間のみ導通がありました。

引用して返信編集・削除(未編集)

VTさん

こんばんは。
いただいた点を確認しましたのでご報告します。
6SJ7を片方ずつ刺す分にはヒューズは切れませんでした。

以下、記載いただいた数値に対して
⭐︎測定値がやや異なる箇所です。
★測定値が大きく異なる箇所です。

・2本の300Bと5AR4を刺して電源投入
 300Bの1pin-4pin間電圧
 右チャネル 4.5V
 左チャネル 4.4V⭐︎

手順7.
■右チャネルの6SJ7を刺して測定
1KΩ20Wの両端電圧
 右チャネル 67V
 左チャネル 67V
スピーカー0Ω端子に対して
・300Bの2pin
 右チャネル 426V
 左チャネル 426V
・300Bの3pin
 右チャネル 0.3V⭐︎
 左チャネル 0.3V⭐︎
右チャネルの6SJ7の
5pin 4.5V⭐︎
6pin 123V
8pin 170V★

■右チャネルの6SJ7を抜き、
 左チャネルの6SJ7を刺して測定
1KΩ20Wの両端電圧
 右チャネル 67V
 左チャネル 67V
スピーカー0Ω端子に対して
・300Bの2pin
 右チャネル 424V
 左チャネル 424V
・300Bの3pin
 右チャネル 0.3V⭐︎
 左チャネル 0.3V⭐︎
左チャネルの6SJ7の
5pin 4.5V⭐︎
6pin 123V
8pin 169V★

お手数をおかけしますが宜しくお願い致します。

引用して返信編集・削除(未編集)

西村さん

おはようございます。
コメントをいただき、ありがとうございます。
記載いただいた6SJ7の各ピン間の導通確認もしてご報告します。

引用して返信編集・削除(未編集)

VT様

ご丁寧なご説明、ありがとうございます。やはり自分の知識不足ということですね。
権田様、たいへん失礼いたしました。どうぞテストをお続けください。

引用して返信編集・削除(未編集)

西村様、おはようございます。

カソードから飛び出した電子は、正の電荷をもつ電極であれば分け隔てなく飛び込みます。
ですので、三極管でもグリッドを正電位にするとグリッド電流が流れ、カソード電流はプレート電流とグリッド電流の和になります。この状態で出力管を使うのがA2級やAB2級などの2が付くアンプです。

このアンプではスクリーングリッドに112Vが掛かることになっていますが、425Vを100KΩと56KΩで分圧すると425x56/(100+56)=152Vとなるはずですが、スクリーングリッドにおおよそ0.6mAが流れ込むので100KΩの抵抗での電圧降下が大きくなっているのです。
そして、このスクリーングリッド電流がプレート電流と合わさってカソード側から流れ出すためにカソード抵抗に流れる電流とプレート電流が異なっているのです。

ちなみに図は6SJ7の特性図の一つで、破線がスクリーングリッド電流を示しています。

引用して返信編集・削除(編集済: 2023年01月11日 07:02)

権田様

権田様の直前の私の投稿はそもそも 6SJ7 の電圧がおかしいのではないか?という質問なのです。
なので VT様からのご返答まで少しお待ちいただけないでしょうか(ご覧いただければいいのですが)。
(ただし異常電流が流れてヒューズ切断しているのは別の事情だと思いますけど・・)

追加
6SJ7 の簡単なチェックをお勧めします。
テスターを抵抗測定にして、6SJ7 の各ピンとの抵抗を見てみてください。
例: 1番と2番、1番と3番・・1番と8番まで
 2番と3番、2番と4番・・2番と8番まで
以下同様にして、2番と7番だけ導通があって、そのほかは一切ないことを確認してください。
図をご覧いただければわかると思いますが、2番と7番だけヒーターでつながっており、他は一切つながりがありません。

引用して返信編集・削除(編集済: 2023年01月10日 11:58)

VTさん

おはようございます。
ご確認ありがとうございます。
手順6.の値は正常の範囲なのですね。
左右の300Bの1pin-4pin間電圧を確認した上で手順7.に進みます。
進捗ありましたらまたご報告させていただきます。
宜しくお願い致します。

引用して返信編集・削除(未編集)

VT様
権田様のお示しになった回路図で「そもそもの質問」があります。
6SJ7 のプレート電圧がおかしいのではないか、と思ったのです。425V が供給されている前提で、231V や 222V は高すぎないか、ということです。
6SJ7 のカソードにぶら下がっているのは 1500Ωですね。その電圧、3.6V や 3.8V が正しいとすると、電流値は 3.6 / 1500 = 0.0024A もしくは 0.00253A 程度です。
ところがプレート電圧のところでは (425 -231)/100000=0.00194Aもしくは 0.00203A となり、負荷抵抗に流れる電流が少し少なすぎるのではないかとの考えです(電圧降下は 194V か 203V くらい)。
カソードの各値が正しいとすると電圧降下は 240V 程度( 0.0024*100000)でなければならないのではないかと考えました。

私、5極管は経験がないのですが、スクリーングリッドやサプレッサーグリッドに電流は流れず電圧がかかっているだけですよね?
流れるのはカソード電流だけと思っているのですが、大きな間違いでしょうか?

引用して返信編集・削除(未編集)

権田さん、こんばんは。

手順6.の値ですが、1KΩの両端電圧は設計値の92%、2pinの電圧は99%ですので、十分正常な範囲と思われます。
特に現状での1KΩの両端電圧は使っている300Bの特性のバラツキによるものです。

一応確認で、左右の300Bの1pin-4pin間電圧が5V±10%(4.5~5.5Vの範囲になっていることを確認してください)

ということで、’手順7.に進んでください。

引用して返信編集・削除(編集済: 2023年01月10日 06:46)

VTさん

いただいた点を確認しました。
手順6.の結果で、記載いただいた数値と乖離している箇所(★)がありましたので、ご報告します。

① ヒューズは、250V/3Aのものを使っています。
② 5.の測定の際、左右で別の300Bを使いましたが、念のため再度測定し前回とほぼ同じ結果でした。
・5AR4と右チャネルの300Bのみ挿して
  2pin間の電圧 13V
  右チャネル1KΩ20Wの抵抗の両端の電圧
   71V
  左チャネル1KΩ20Wの抵抗の両端の電圧
   0V
 ・5AR4と左チャネルの300Bのみ挿して
  2pin間の電圧 13V
  左チャネル1KΩ20Wの抵抗の両端の電圧
   73V
  右チャネル1KΩ20Wの抵抗の両端の電圧
   0V
手順6.
・2本の300Bと5AR4を刺して電源投入しヒューズは飛びませんでした。
1KΩ20Wの両端電圧
 右チャネル 68V★
 左チャネル 69V★
スピーカー0Ω端子に対して
・300Bの2pin
 右チャネル 429V★
 左チャネル 428V★
・300Bの3pin
 右チャネル 0V
 左チャネル 0V

お手数をおかけしますが宜しくお願い致します。

引用して返信編集・削除(未編集)

権田様、こんにちは。

もう行けるかと思って少し飛ばしてしまったのですが、まだ不具合があるのですね。

最初に確認です。
① ヒューズは3Aのモノをお使いでしょうか。
② 5.の測定の際、左右で別の300Bを使いましたか。それとも1本の300Bを左右で差し替えて計りましたか。
もし、1本の300Bを差し替えて測定したなら、測定に使わなかった方の300Bを左右いずれか一方に刺して5.の測定をもう一度行ってみてください。

6. 2本の300Bと5AR4を刺して電源を入れ、ヒューズが飛ばないか確認する。
問題なければ1KΩ20Wの両端電圧(約74V)、スピーカー0Ω端子に対して300Bの2pin(約432V)および3pin(0V)の電圧を確認する。

7. 6.が問題なければ左右いずれかの6SJ7を刺し、6.の測定に加え、刺した方の6SJ7の5pin(3.6V)、6pin(約112V)、8pin(約231V)を確認する。問題なければ刺した6SJ7は抜いてもう1本の6SJ7を先ほど刺さなかった方のチャンネルに刺して同様の測定を行う。

引用して返信編集・削除(未編集)

VTさん

おはようございます。
全ての球を挿して電源投入したところ、30秒程でヒューズが切れてしまいました。
真空管を挿し込む向きを再確認後、ダミーロードを外して、再度電源投入してみましたが結果は同じでした。
これまでの確認では「300Bと6SJ7を挿して電源投入」というのをしていないので、その組み合わせに関連する異常があるのではと推測していますが、どのような確認をすれば良いでしょうか。
ちなみに、6SJ7は中古で購入したものです(本掲示板で部品を疑ってはいけないと教えていただきましたが、中古なので可能性はあるかと思い記載させていただきました。出品した方のチェッカーではGOODが表示されていました)

お手数をおかけしますが宜しくお願い致します。

引用して返信編集・削除(編集済: 2023年01月09日 12:43)

まさみちさん
こんばんは。

ごめんなさい、100Vの電圧の測り方がわからないので質問をさせていただきましたが、記載していただいたような配線はしておりません。
(誤解を招き申し訳ありません。ご心配いただきありがとうございます)

引用して返信編集・削除(編集済: 2023年01月08日 23:06)

権田さん、こんばんは。

すみません、100Vですが電灯線(コンセント)から供給されているAC100Vの電圧を測定して頂きたいのです。
場所は電源トランスの0V-100Vの間か、ネオンランプの両足の間、ヒューズの電源トランス側の端子と電源スイッチの間のいずれかでお願いします。

回路図に書かれている電圧はAC100Vが供給された時の電圧であることが多いのですが、実際のコンセントの電圧は100V丁度ではなく、少し高めの電圧になっていることが多いので、測定結果も回路図のモノより高めになることが多いのです。
測定結果が大きくずれていた場合、電灯線の電圧が高いせいなのか、まだアンプに何か問題があるかを推測するためにこのAC100Vの電圧を測定しておいていただきたいと思います。
くれぐれも感電とショートにはお気を付けください。

引用して返信編集・削除(未編集)

>これは、電源トランスの100Vの端子に赤いリード、スピーカーLchの0Ω端子に黒いリードをあて、100V程度になっていれば良いでしょうか?

なかなか理解できない記述だったので考え込んでしまいました。
電源トランスAC100V-0Vの端子間を測るというはなしですよね?
まさかと思いますが、電源トランスAC100V-0Vの0V端子つながってる灰色の線をスピーカーの0Ω端子に繋いでいるという意味なのでしょうか?
もしそうならとても危険ですが、それが私の誤解ならいいんですけど・・・

引用して返信編集・削除(未編集)

VTさん

早速ご確認いただきありがとうございます。ご支援いただきここまでこれました。
明日、全ての球を刺して回路図にある電圧を測定してみます。

>この時忘れずに100Vの電圧を計っておいてください。

これは、電源トランスの100Vの端子に赤いリード、スピーカーLchの0Ω端子に黒いリードをあて、100V程度になっていれば良いでしょうか?

お手数おかけしますが宜しくお願い致します。

引用して返信編集・削除(未編集)

権田さん、こんばんは。

300B周りの抵抗値測定は妥当な値になりましたね。

手順5.の2pin間の電圧が13Vから、300Bのプレートには13V/176Ω=約74mAが流れ込んでいると推定されます。一方でカソード側の1KΩ20Wには73Vが生じていることから300Bからは73V/1KΩ=73mA流れ出ている計算になります。
この値は正常なものであるとともに、この2つの値がほぼ同一であることから300B周りで漏電が生じてはいないと思われます。
ということで、少なくともアンプとしてDC的には問題ない状態になったと推定されます。

全ての球を刺して電源を入れ、ヒューズが飛ばないことを確認するとともに、回路図にある電圧を測定して頂き、近い値が出ているかをチェックして頂ければと思います。(この時忘れずに100Vの電圧を計っておいてください。)

引用して返信編集・削除(未編集)

VTさん

こんばんは。
矢継ぎ早に申し訳ありません、いただいた点を確認しましたところ概ね問題なさそうです。
以下に詳細ご報告します。

①300Bの2pinについて再測定したところ、左右ともに157〜158KΩで前回より低めになりました。
(300Bを挿さずに測定した場合)
 対GND
  右 158KΩ
  左 158KΩ
 対100μF/500V+端子
  右 175Ω
  左 175Ω
(300Bを挿して測定した場合)
 対GND
  右 157KΩ
  左 157KΩ
 対100μF/500V+端子
  右 176Ω
  左 176Ω
5AR4ソケット
 2pin=158KΩ、8pin=158KΩ


③手順5.
 ・5AR4と右チャネルの300Bのみ挿して電源投入後、12分間異常なし
  2pin間の電圧 13V
  右チャネル1KΩ20Wの抵抗の両端の電圧
   73V
  左チャネル1KΩ20Wの抵抗の両端の電圧
   0V
 ・5AR4と左チャネルの300Bのみ挿して電源投入後、 12分間異常なし
  2pin間の電圧 13V
  左チャネル1KΩ20Wの抵抗の両端の電圧
   73V
  右チャネル1KΩ20Wの抵抗の両端の電圧
   0V

以上です。

引用して返信編集・削除(未編集)

権田さん、こんばんは。

アースラインはラグ側の導通不良でしたか。
無事修正出来てよかったです。
また、左チャンネルのコンデンサの足の方はチェンと導通していたとのことで安心しました。

【確認事項】について。
①の300Bの2pinですが、56KΩ+100kΩ+3kΩ+約176Ω(PMF-15WSの1次側巻き線抵抗)なので、本来そこまで高くなるのは不思議です。ここの値は本来56KΩ+100kΩ+3kΩ+約98Ω(PMC-817Hの巻き線抵抗)からなる5AR4ソケット 2pin, 8pinに近いはずで、こちらが変わっておらず、300Bの2pinと対100μF/500V+端子についても値が変わっていなければ、問題ないでしょう。

② 手順4.については、300Bのフィラメント回路だけが動いているので、ヒューズが切れなければ特に測定をする項目はありません。電源トランスの他の巻き線は遊んでいる状態なので、300Bのフィラメント電圧を計っても高めの値になっているはずなので。

③手順5.の「球を刺している方と刺していない方の両方の300Bソケットの2pin間の電圧差を計る」は一方のリードを右の300Bの2pinに、もう一方のリードを左の300Bの2pinにあてて測定するということで正しいです。
300Bを刺している方が電圧が低くなるはずなので、テスターの当て方によっては負の値が表示されるかもしれません。

おそらく13V程度から徐々に上がっていってしばらくするとほぼ一定の値に落ち着くという動きをすると思いますが、これはトランスの巻き線の抵抗分を使って測定していて、トランスの温度が上がると抵抗が大きくなるために電圧が上がるという動きをするためです。

この値が落ち着いて、ヒューズも切れないようであれば1KΩ20Wの抵抗の両端の間の電圧も測定してみて頂けるとありがたいです。

引用して返信編集・削除(未編集)

VTさん

こんばんは。
前回ご指摘いただいた点を確認・修正した結果、おかげさまでGNDライン関係と手順1.〜手順4.の再チェックでは概ね問題ないようです。これから手順5.に進もうと思いますが、その前に念のため以下3点について確認をさせてください。

【確認事項】
①手順2.5.の300Bの2pinの対GND抵抗値が前回よりやや高めですが誤差の範囲と思って良いでしょうか
→ 300Bを挿さずに測定した場合
  左右ともに166KΩ
 300Bを挿して測定した場合
  左右ともに164KΩ
② 手順4.について、電源を入れて様子見をする以外に何か測定して確認することはあるでしょうか。
③手順5.の「球を刺している方と刺していない方の両方の300Bソケットの2pin間の電圧差を計る」とあるのは、一方のリードを右の300Bの2pinに、もう一方のリードを左の300Bの2pinにあてて測定するということで正しいでしようか。
お手数をおかけしますが宜しくお願い致します。
【以下、前回ご指摘事項の確認結果です】
・赤で示した配線チェック
 ご指摘の通りアースポイントからのコードのラグ板側の半田で導通がなかったため半田を修正し導通を確認しました。

・左チャンネルの220uF/16V の−端子
 再測定したところ0Ωになりました。
(リードのあて方が悪かったようです。申し訳ありません)
 また、アース線の半田がぐらぐらしていたので、こちらも半田を修正し導通を確認しました。


・GNDライン関係再チェック
 全てOKとなりました。
#######################
GNDライン関係が問題無いようでしたので、手順3.の再確認と手順4.の確認をしました。
手順3.

6SJ7と5AR4のみ刺し300Bのソケットの3pin

 右 0.0V(最初の数秒だけ最大1.0V程度)

 左 0.0V(最初の数秒だけ最大1.0V程度)
手順4.
300Bを1本だけ刺して(6SJ7と5AR4も抜く)電源を入れてしばらく様子見
・右チャネル300B
 300Bが灯り10分間様子見し異常なし
・左チャネル300B
 300Bが灯り10分間様子見し異常なし

以上です。

引用して返信編集・削除(編集済: 2023年01月08日 01:30)

VTさん

わかりやすい図でのご説明ありがとうございます!ここまでしていただいて感謝しております。

回路図と実態図に異常がある部分を記入すると関連性が見えてくるのですね。
早速赤のラインの配線をチェックします。

> 線が集まるアースポイントはどうしても半田不良が起こりやすい場所

最初にご指摘いただいていたアースラインの設け方が良くなかったのですね、申し訳ありません。
今後は半田のしやすさ、修正のしやすさも考えて工夫したいと思います。

左チャンネルの220uF/16V の−端子はもう一度確認してみます。
(これまでも測定ミスがありましたので)

6SJ7の8pinについても間違った抵抗値のものを使用していないか、再確認します。

また、進捗ありましたらご報告させていただきます。

引用して返信編集・削除(未編集)

権田さん、おはようございます。

測定ありがとうございます。結果もわかりやすくマークを入れていただき助かりました。

測定結果に異状がある部分を回路図と実態図に記入したものが同封の図です。

回路図ですと、右チャンネルは6SJ7周りと300Bのグリッドにという風に見えますが、実態図に記入すると異常はオレンジ色のラインを通じて右チャンネルの6SJ7の上にあるラグ板に集まりますので、そこからGNDラインに接続している赤で示したラインがきちんと接続されていないものと思われます。ということで、この赤で示した配線をまずチェックしてください。(アースポイントからのコードのラグ板側の半田でまずは導通を確認するとよろしいかと。)

線が集まるアースポイントはどうしても半田不良が起こりやすい場所で、お作りになったようにラグ板の下にアースラインが来ると修正が困難になるので、実態配線図ではラグ板側のネジ間にアースラインを張ってラグ板とアースラインの隙間を開けると共にアースラインを宙に浮かすということにしたのかもしれませんね。

また、左チャンネルの220uF/16V の−端子も測定結果では未接続となっていますので、こちらについてはもう一度テスターで確認していただいて、ホントに未接続であれば一度半田を可能な限り除去して、できれば線を絡げなおして半田付けをやり直してください。

この修正を終えたら、GNDライン関係チェックを全てやり直して、問題ないことを確認したら手順3.の300Bのソケットの3pinの電圧測定、問題なければ手順4.、手順5.とチェックを進めてください。

また、6SJ7の8pinは、電源回路の56KΩ/2W-100KΩ/2W-プレート抵抗の100KΩ/2Wで256KΩと推定したのですが、確かに微妙に高い測定値です。気になるようでしたら関係する各抵抗の抵抗値をご確認ください。

あと、もし興味と余力があれば、GNDライン関係チェックでチェックした各ポイントとLChの0Ω端子がどう繋がっているか、回路図と実態配線図上で塗りつぶしていってみると、良いかもしれません(この時、真空管とコンデンサは電流の通り道ではありません)。そして塗り残されたところの接続は未チェックだということになります。

引用して返信編集・削除(編集済: 2023年01月04日 11:43)

VTさん

こんばんは。
年末年始お休みのところご支援いただきありがとうございます。

改めて全て再測定しましたのでご報告します。
★は記載いただいた数値と大きく異なる箇所、☆はやや異なる箇所です。

手順1.
1KΩ20Wの抵抗
右 0.97KΩ
左 0.98KΩ

手順2.
300Bを抜き3pinとスピーカーの0Ω端子間
右 オーバーレンジ★
左 335KΩ

手順2.5.
300Bの2pin
(300Bを挿さずに測定した場合)
対GND
右 159KΩ
左 160KΩ

対100μF/500V+端子
※前回はテスターのレンジが高すぎて0Ωになっていたようです。申し訳ありません。
右 175Ω
左 175Ω

(300Bを挿して測定した場合)
対GND
右 160KΩ
左 160KΩ

対100μF/500V+端子
※前回はテスターのレンジが高すぎて0Ωになっていたようです。申し訳ありません。
右 176Ω
左 176Ω

手順3.
6SJ7と5AR4のみ刺し300Bのソケットの3pin
右 7.9V★
左 0.0V(最初の数秒だけ最大0.6V程度)

GNDライン関係チェック
右チャネル
① RCAコネクタの外周金属部分 =0Ω
② 6SJ7ソケット
 3pin=オーバーレンジ★、5pin=オーバーレンジ★
 2pin=0Ω、7pin=0Ω
 6pin=56KΩ、8pin=272KΩ☆
③300Bソケット
 1pin=1KΩ、4pin=1KΩ
 2pin=161KΩ、3pin=オーバーレンジ★

左チャネル
① RCAコネクタの外周金属部分 = 0Ω
② 6SJ7ソケット
 3pin=1.5kΩ、5pin=1.5KΩ
 2pin=0Ω、7pin=0Ω
 6pin=56KΩ、8pin=271KΩ☆
③ 300Bソケット
 1pin=1KΩ、4pin=1KΩ
 2pin=161KΩ、3pin=334KΩ

④ 5AR4ソケット
 2pin=161KΩ、8pin=161KΩ
 4pin=61Ω、6pin=65Ω
⑤ 100uF/500Vの−端子=0Ω
  33uF/500V の−端子=2個とも0Ω
  47uF/160V の−端子 =0Ω
  右220uF/16V の−端子=オーバーレンジ★
  左220uF/16V の−端子=オーバーレンジ★
  右100uF/160Vの−端子=0
  左100uF/160Vの−端子=0Ω

⑥ PMC-300B の170mA端子=0Ω
⑦ スピーカーR-Ch-0Ω端子=0Ω

最後に、使用しているテスターで200Ωの抵抗を単体で測定したところ199Ωで正しく測定できました。

以上です。

引用して返信編集・削除(編集済: 2023年01月04日 00:35)

権田さん、こんばんは。

3.の測定で右チャンネルの300Bの3pin(グリッド)にDC電圧が出ていましたが、330KΩ-10KΩのグリッドリーク抵抗がGNDラインに繋がっていなかったためにこのような結果になっていたものと思われます。
しかも、テスターも内部抵抗があるので、テスターを外した時のグリッド電位はさらに違う値だった可能性もあります。
ご存じかとは思いますが、真空管はグリッドとカソード(フィラメント)間に掛けた電圧でプレート電流を制御するという動作をしています。
にもかかわらずDCグリッド電圧が固定されていなかったためにバイアス電圧が定まらず、300Bが暴走してプレート電流が過剰に流れるとヒューズが飛ぶということになっていたのが元々あった方のトラブルのストーリーだったと思われます。

引用して返信編集・削除(未編集)

権田さん、こんばんは。

GNDラインがちゃんと繋がっていなかったのですね。それでは4.には進んではいけません。

では、まずGNDライン関係をざっとチェックしましょう。

全ての真空管を抜いて、テスターを抵抗計モードにしてLChの0Ω端子に接続してください。
そして以下のポイントの抵抗値を測定してください。(この方法は繋がっているかが確認できるだけで、半田付け不良は必ずしも検出できません)

① 左右RCAコネクタの外周金属部分:0Ω
② 左右6SJ7ソケット 3pin, 5pin:1.5KΩ、2pin, 7pin:ほぼ0Ω、6pin:56KΩ、8pin:256KΩ
③ 左右300Bソケット 1pin, 4pin:1KΩ、2pin:約160KΩ、3pin:340KΩ
④ 5AR4ソケット 2pin, 8pin:約160KΩ、4pin, 6pin:100Ω以下
⑤ 100uF/500V, 33uF/500V, 47uF/160V, 左右220uF/16V, 左右100uF/160Vの各-端子:0Ω
⑥ PMC-300B 170mA端子(350V-0V-350Vの0V):0Ω
⑦ スピーカーR-Ch-0Ω端子:0Ω

2.5の測定は、B電源のショート検査で、B電源からGNDに3KΩ/5W-100KΩ/2W-56KΩ/2Wが接続されているので、300Bの2pinからは約160KΩが測定されるのが正常です(無限大は誤りです。申し訳ない。)
ただ、100μF/500Vの+との間が0KΩというのはちょっとおかしいです。
確認ですが、お使いのテスターで100Ω程度の抵抗は正しく測定できますでしょうか。

引用して返信編集・削除(編集済: 2023年01月02日 20:51)

VTさん

申し訳ありません、再度2.の手順を確認したところ、右が2000KΩのレンジにしてもオーバーレンジになりました。
但し、スピーカーの0Ω端子でなく10KΩ抵抗の6SJ7のラグ端子との接点で測ると337KΩでした。
左は最初に測った時と変わりません。
他の手順も改めて測り直してご報告します。

引用して返信編集・削除(未編集)

西村さん

こんにちは。ご指摘ありがとうございます。

> 私が使っている中華製の UX ソケットには Western Electric 製(再生産品)300B が差し込めました。ただ UX ソケットを表側からよくご覧になると太い穴が2つとそれより細い穴が2つがあります。太いほうがフィラメント用(1番ピンと4番ピン)です。
> 配線をしている裏側からだけでは太い細いはわかりませんので、アンプ表側から太い穴が2つとも正面を向いていることをご確認されたら良いと思います。

シャシ上面から見てソケットの手前のふたつの穴が大きく、奥のふたつの穴は小さくなっており、手前の大きな挿しこみ口に300Bの太いpinを挿していました。
ソケットによっては挿しこみ口が間違っていても挿せてしまうことがあるのですね、今後も気をつけようと思います。

> あと付け足しですが、表面から見ていてもはんだ付けが正しくできているかはわかりません。
> SO-man様の実態図の訂正がありましたが、こういう数本のリード線や配線が同じところに重なっているところはテンプラ半田になりやすいところです。テンプラは表面から見てもわからないものですから。
> 60W程度のはんだごてで十分、熱を加えながらはんだが融けて線材にしみ込んでいくことが必要なんですがこれには訓練が要ります。
> さらにラジオペンチではんだ付け部を強く引っ張って「がたつき」や不安定なところがないことを確認されたらいいと思います(このとき線材は被覆部ではなく線そのものを、抵抗やコンデンサーはリード線を引っ張ってください)。

今一度思い切って各部のはんだ付け部を強く引っ張って点検してます。

引用して返信編集・削除(未編集)

VTさん
詳細なご説明ありがとうございます。
2.5と3.の確認までしましたのでご報告します。

> 2.5. 左右の300Bの2pinとGND(SP0Ω端子)間の抵抗及び100μF/500V+端子間の抵抗を計る。対GNDでは無限大に近く、対100μF/500V+端子では180Ω程度(PMF-15WSなら)

300Bの2pinと各端子間の抵抗は以下の通りでした。

300Bを挿さずに測定した場合
右の対GNDの抵抗は、157KΩ
左の対GNDの抵抗は、156KΩ

右の対100μF/500V+端子の抵抗は、0KΩ
左の対100μF/500V+端子の抵抗は、0KΩ

300Bを挿して測定した場合
右の対GNDの抵抗は、156KΩ
左の対GNDの抵抗は、156KΩ

右の対100μF/500V+端子の抵抗は、0KΩ
左の対100μF/500V+端子の抵抗は、0KΩ

>3. ボリュームは完全に絞り、6SJ7と5AR4のみを刺し(300Bは2本とも抜く)、電源を入れてしばらく様子を見る。また、300Bのソケットの3pinの電圧を計って、電圧が0Vであることを確認する。(一瞬でも電圧が0V出ないようであれば、異常がある可能性があります。

電源を入れてしばらく様子を見ましたが、ヒューズは飛ばず、47μF 160Vの両端電圧も149V程度以上にはなりませんでした。
また、5AR4、6SJ7共に赤く灯りました。
右チャネル用の3pinは、常時7〜8Vで、最大8.11Vでした。
左チャネル用の3pinは、電源入れた直後の数秒だけ最大0.2V程出ましたが、その後安定して0.00と0.01Vを1秒以内て行ったり来たりしていました。(まれに0.02V)

2.5および3.の手順で、すでに記載していただいた結果と異なる結果となりましたが、このまま4.および5.の手順も確認してしまって問題ないでしょうか。

> そういえば、300Bや2A3のようなUXソケットの球はソケットによっては90度ズレた状態でも差し込めるものがあり、ソケットの1pin-2pin間に1pin-4pin(フィラメント)が来るように球を刺してしまいヒューズが飛ぶという事例もありますが、大丈夫ですよね。

はい、シャシ上面から見て手前のふたつの挿しこみ口が奥のふたつの挿しこみ口より大きくなっており、手前の挿しこみ口1pinと4pinに300Bの太い端子を挿しています。

以上、お手数をおかけしますが宜しくお願い致します。

引用して返信編集・削除(未編集)

> UXソケットの球はソケットによっては90度ズレた状態でも差し込める

これはその通りです。
私が使っている中華製の UX ソケットには Western Electric 製(再生産品)300B が差し込めました。ただ UX ソケットを表側からよくご覧になると太い穴が2つとそれより細い穴が2つがあります。太いほうがフィラメント用(1番ピンと4番ピン)です。
配線をしている裏側からだけでは太い細いはわかりませんので、アンプ表側から太い穴が2つとも正面を向いていることをご確認されたら良いと思います。

あと付け足しですが、表面から見ていてもはんだ付けが正しくできているかはわかりません。
SO-man様の実態図の訂正がありましたが、こういう数本のリード線や配線が同じところに重なっているところはテンプラ半田になりやすいところです。テンプラは表面から見てもわからないものですから。
60W程度のはんだごてで十分、熱を加えながらはんだが融けて線材にしみ込んでいくことが必要なんですがこれには訓練が要ります。
さらにラジオペンチではんだ付け部を強く引っ張って「がたつき」や不安定なところがないことを確認されたらいいと思います(このとき線材は被覆部ではなく線そのものを、抵抗やコンデンサーはリード線を引っ張ってください)。

引用して返信編集・削除(未編集)

権田さん、`こんにちは。

間が空いてしまい申し訳ありません。

3. の前にやることがありました。
2.5. 左右の300Bの2pinとGND(SP0Ω端子)間の抵抗及び100μF/500V+端子間の抵抗を計る。対GNDでは無限大に近く、対100μF/500V+端子では180Ω程度(PMF-15WSなら)

3.については、電解コンデンサは通常1割程度の耐サージ電圧があるので、短時間であれば耐圧オーバーしても問題ないと思います。(日本ケミコンの資料によると、30秒充電、5分30秒開放で1000回に耐えるようですので)
気になるようでしたら47μF 160Vの両端電圧を測定しながら行い、175Vを超えたら電源を落とすようにしてください。
(私だったら球が死んだら他も巻き添えを食うというのは好ましくないので、ホントに問題があるなら47μF 200Vか47μF250Vを入れておくのですが、まあ、この辺りは設計者の考え方ですからねぇ)

また、300Bのソケットの3pinの電圧の測り方は、3pinとスピーカーの0Ω端子の間でOKです。

5. 左右1方の300Bと5AR4を刺して電源を入れる。(6SJ7は刺さない)
最初の症状から考えると右チャンネルは10分程度まで問題ないことを確認する必要があるでしょう。
すぐヒューズが飛ばなければ、球を刺している方と刺していない方の両方の300Bソケットの2pin間の電圧差を計ってください。(その差からプレート電流が推測できます。12~13V程度と思います。)

そういえば、300Bや2A3のようなUXソケットの球はソケットによっては90度ズレた状態でも差し込めるものがあり、ソケットの1pin-2pin間に1pin-4pin(フィラメント)が来るように球を刺してしまいヒューズが飛ぶという事例もありますが、大丈夫ですよね。

引用して返信編集・削除(編集済: 2023年01月01日 16:45)

VTさん
こんばんは。
いただいた内容についていくつか確認しましたのでご報告します。

> アンプの内部の写真を見て気になるのが、300Bのヒーター整流用のケミコンの頭が4本ともシャシに向かっていますが、十分宙に浮いてシャシには触れていないですよね。

シャシに触れているように見えるケミコンもありましたので、できるだけ浮かせるようにしました。

> また、実態配線図では6SJ7のソケットのネジ/ラグ版のセンター間に導線を配置してアースラインとする形になっていますが、このあたりの配線は異なっているようですがここに過ちは無いでしょうか。

実体配線図では記載していただいたような形になっていますが、参考書に掲載されている写真では6SJ7のソケットとスペーサの間にタマゴラグをはさんで、左右のタマゴラグの間に導線を配置してアースラインとしているようでしたので、そのようにしています。

> さてチェックですが、
> 1. 1KΩ20Wの抵抗の抵抗値を計ります。これは最初違う値が出て暫くしたら正しい値になったというのであれば正常な可能性が高いです。

左右チャネルともに1KΩ20Wの抵抗の抵抗値はほぼ1KΩでした。(右0.97KΩ、左0.98KΩ)

> 2. 300Bを抜いて、3pinとスピーカーの0Ω端子の間の抵抗を計ります。300KΩ+10KΩですので、340KΩ付近なら正しいです。

左右チャネルともに3pinとスピーカーの0Ω端子の間の抵抗値は340KΩ付近でした。(右は337KΩ、左は335KΩ)

> 3. ボリュームは完全に絞り、6SJ7と5AR4のみを刺し(300Bは2本とも抜く)、電源を入れてしばらく様子を見る。また、300Bのソケットの3pinの電圧を計って、電圧が0Vであることを確認する。(一瞬でも電圧が0V出ないようであれば、異常がある可能性があります。

すみません、1点確認させてください。
300Bを抜いて6SJ7と5AR4のみを挿して電源を入れた場合、問題は発生しないでしょうか?
(以前、300Bを挿さずに5AR4を挿して電源を入れると47μF 160Vのコンデンサが耐圧を越えるので300Bと5AR4は一緒に挿したほうが良いと聞いたことがありまして、念のため確認させてください)

また、300Bのソケットの3pinの電圧の測り方は、3pinとスピーカーの0Ω端子の間の電圧を測るで良いでしょうか?

> 4. 一度電源を電源を切り、300Bを1本だけ刺して(6SJ7と5AR4も抜く)電源を入れてしばらく様子を見る。(左右チャンネルで1回づつ)

こちら、確認してみます。

お手数をおかけしますが宜しくお願い致します。

引用して返信編集・削除(未編集)

SO-manさん

ご指摘ありがとうございます。
> 実体配線図に間違いがあるのに気が付きました。

確認したところ、実際の配線はSO-manさんに記載していただいた正しい配線になっていました。
ステップごとの実体配線図は正しく、それを見て配線したので大丈夫でした。
参考書でも結構間違いはあるものなのですね。

引用して返信編集・削除(未編集)

権田 様

実体配線図に間違いがあるのに気が付きました。
実際の配線がどうなっているのか、写真ではその部分が混み入っていて判断できません。
ご確認ください。
バイアス電圧が浅く、プレート電流がいっぱい流れているのではないでしょうか?

引用して返信編集・削除(編集済: 2022年12月31日 09:55)

VTさん、お忙しい中ありがとうございます。いただいた内容を確認してご報告します。

引用して返信編集・削除(未編集)

権田さん、こんばんは。

お書きになった内容からすると、複数の異常がある可能性が高いと思います。

アンプの内部の写真を見て気になるのが、300Bのヒーター整流用のケミコンの頭が4本ともシャシに向かっていますが、十分宙に浮いてシャシには触れていないですよね。しばしばケミコンのアルミケースは-端子とは絶縁されておらず、ラベルも絶縁性は保証できないとメーカーの資料には載っています。
実態配線図で横向きに実装されているのは、シャシに触れるような配置にはしない方が良いからという可能性があります。

また、実態配線図では6SJ7のソケットのネジ/ラグ版のセンター間に導線を配置してアースラインとする形になっていますが、このあたりの配線は異なっているようですがここに過ちは無いでしょうか。

さてチェックですが、
1. 1KΩ20Wの抵抗の抵抗値を計ります。これは最初違う値が出て暫くしたら正しい値になったというのであれば正常な可能性が高いです。
2. 300Bを抜いて、3pinとスピーカーの0Ω端子の間の抵抗を計ります。300KΩ+10KΩですので、340KΩ付近なら正しいです。
3. ボリュームは完全に絞り、6SJ7と5AR4のみを刺し(300Bは2本とも抜く)、電源を入れてしばらく様子を見る。また、300Bのソケットの3pinの電圧を計って、電圧が0Vであることを確認する。(一瞬でも電圧が0V出ないようであれば、異常がある可能性があります。
4. 一度電源を電源を切り、300Bを1本だけ刺して(6SJ7と5AR4も抜く)電源を入れてしばらく様子を見る。(左右チャンネルで1回づつ)

と、ここまで書いたところで申し訳ありません、今日は時間切れになってしまいました。

引用して返信編集・削除(未編集)

このスレッドに返信

このスレッドへの返信は締め切られています。

ロケットBBS

Page Top