MENU
固定された投稿

「自作ヘルプ掲示板」ガイドライン

必ずお読みください。

※「自作ヘルプ掲示板」のガイドライン→ http://www.op316.com/bbs/bbsrule.htm
※トラブルシューティングのヒント  → http://www.op316.com/bbs/hint.htm

◆◆◆ここに書込まれたトラブルの95%は結局はハンダ不良または配線ミスでした 自分のミスを部品のせいにしてはいけません◆◆◆

こちらは「自作ヘルプ掲示板」としてご利用いただけますよう、よろしくお願いいたします。

「なんでもあり掲示板」はこちら → https://bbs1.rocketbbs.com/TubeAudioEvery

編集・削除(編集済: 2023年09月11日 21:47)

ぺるけさんが公開されていたデータについて

2021.8付けに更新されていた各種のデータですが、OneDriveでは非公開になっているようです。

数年ぶりに制作をしようと色々データを漁りつつ、上記のデータらが非公開か削除になっていることに気づき、もし貴重な資料を再度入手可能になれば幸いです。

引用して返信編集・削除(未編集)

>両電源

引用して返信編集・削除(未編集)

>pnp,jfet 二段フォノイコライザ

引用して返信編集・削除(編集済: 2025年12月23日 12:09)

どうぞ

引用して返信編集・削除(未編集)

> "CWR"さんが書かれました:
> 2021.8付けに更新されていた各種のデータですが、OneDriveでは非公開になっているようです。

プロ機材データにミキサー付きマイクプリ、真空管バッファ(差動一段・利得なし)送り出し専用がありましたね。
あとは差動じゃないpnp+jfetのフォノイコライザーとかもですかね。

引用して返信編集・削除(未編集)

具体的にどれかは不明ですが、
https://web.archive.org/web/20210805001434/http://www.op316.com/
にアーカイブがあります。探してみてください。
なおこの後は2021/12になり現在のウェブサイトと同様のようです。

引用して返信編集・削除(未編集)

KA-8-54P2の代替

こんにちは

いつかプッシュプルアンプを作ろうかと思っていましたが
春日無線のKA-8-54P2がいつのまにか生産終了していました
代替品は何かありますでしょうか?

引用して返信編集・削除(未編集)

西村様

その通りですね。失礼しました。
【追記】Aito's Audio Labの掲示板にコメントをいただいています。KA-8-54P2の評価もあり、参考になります。
https://amp.umetech.com/ariq/joyful.cgi

> うちだ様、VT様が書かれたインダクタンスの測定周波数はきちんと出ていますよ。

引用して返信編集・削除(編集済: 2025年12月19日 23:01)

 横からお邪魔します。
春日無線さんのKA8-54-P2は、製品付属のデータには、1次片側電流70mA(max)、1次インダクタンス70H(max)と記入されています。
(染谷さんの製品で私が購入したプッシュプル用OPTには、現物の実測データが実際にアンバランスの最大値の電流を流した状態での周波数特性がついていました。価格がやや高いのも納得できるものです。)

春日無線さんのサイトで最後に見たときは、12000円近くになっていました。販売をためらわれてのは、誠意あることと思います。各種ヒーター電圧に対応した電源トランスは今も継続されています。

追記 今日、春日無線さんのサイトをみたら、アウトプットトランス(シングル用) KA-5070STが復活していました。製品継続の努力を続けておられるようです。

引用して返信編集・削除(編集済: 2025年12月19日 16:19)

>「メーカー発表の最大インダクタンスを測定した周波数が明記されていないと、比較すらできません」

うちだ様、VT様が書かれたインダクタンスの測定周波数はきちんと出ていますよ。
染谷電子
someyadenshi.co.jp/HP/audio/

PMF-12P-8K
www.gtrans.co.jp/SHOP/PMF-12P-8K.html

KA-8-54P2 は春日無線のウェブでは探せませんでした。

引用して返信編集・削除(未編集)

VTさん
お返事ありがとうございます。
お手数を掛けました。

Arito's Laboの掲示板で問い合わせて、DE-8K7Wの情報もいただきました。

(LCRメーターで100Hz、1Vでのインダクタンスを測定)
DE-8K7W:  169.5H
DE-10K7W:  176.5H

Arito's Laboよりは、「メーカー発表の最大インダクタンスを測定した周波数が明記されていないと、比較すらできません」
との事。実際、公表値は最大値なのか、測定周波数はいくらか、また公表された周波数特性もそれぞれ測定条件が異なるので比較が難しい。どれを選ぶか私の結論は保留です。

> "VT"さんが書かれました:
> KA-8-54P2:70H
> A76-8K48P:34H
> A76-8WK816P:50H
> A86-8K48P:54H
> PMF-12P-8K:200H

> OPT-10PR-8Kは公表値はありませんが、Ayumi's Lab.の東栄変成器のトランスのモデルでは53.8H

引用して返信編集・削除(編集済: 2025年12月19日 00:17)

KA-8-54P2:70H
A76-8K48P:34H
A76-8WK816P:50H
A86-8K48P:54H
PMF-12P-8K:200H

OPT-10PR-8Kは公表値はありませんが、Ayumi's Lab.の東栄変成器のトランスのモデルでは53.8H

引用して返信編集・削除(未編集)

この代替トランスについて更に知りたく思っており、横から失礼ながら質問させてください。
ペルケさんは、KA-8-54P2(8kΩ)を「この小さくて見栄えのしない出力トランスは1次インダクタンスが高くローエンドの表現力が優れています」と評価しています。そこで代替品を選ぶには、インピーダンスや容量だけではなく、一次インダクタンスや周波数特性の情報も欲しいと思っています。
実際私はここで示された代替トランスの一つを使ったのですが、低域の表現力についてKA-8-54P2には及ばず残念に思っています。
もし分かればで結構ですが、KA-8-54P2を含めて各代替トランスの一次インダクタンスだけでも教えていただければ助かります。

引用して返信編集・削除(編集済: 2025年12月17日 18:29)

sukebayさん、VTさん
ありがとうございます

代替トランスをたくさん挙げていただきありがとうございます
おかげさまで定価の3倍以上払って競り落とさずにすみました

ゆっくりと候補を探そうと思います
トランスに限らず早急に部品を揃えていかないといつ手に入らなくなるかわかりませんね

引用して返信編集・削除(編集済: 2025年12月16日 12:38)

ハルルラさん、こんばんは。

Arito Audio LabのDE-8K7Wがよいかとは思いますが。

あと、ゼネラルトランス:PMF-12P-8K
https://www.gtrans.co.jp/SHOP/266983/270655/list.html

染谷電子:A76-8K48P, A76-8WK816P, A86-8K48P
https://someyadenshi.co.jp/HP/audio/

コストが大きく上がってもよいならファインメットトランスで
アンディクス・オーディオ:FT-8P-8K
http://www.andix.co.jp/

辺りが使えるかと。

引用して返信編集・削除(編集済: 2025年12月07日 21:52)

ハルルラさん、こんにちは。
最近の物価高とメーカー撤退で自作意欲が低下していますが。
調べて見ました。
東栄変成器(OPT-10PR-8K)
https://toei-trans.jp/?pid=151595072

Arito Audio Lab(DE-8K7W)
https://www.aritos-audio-lab.com/index.html#%E5%B0%8F%E5%9E%8B%E3%83%88%E3%83%A9%E3%83%B3%E3%82%B9

あたりでしょうか。

引用して返信編集・削除(未編集)

スパークキラーの入れ方と安全性

掲記の部品についてお尋ねいたします。
http://www.op316.com/tubes/pre/tc-pre.htm
ぺるけさんのこのアンプでスパークキラー(以下 SK)は電源トランス(以下 PT)に並列に入れています。
私のアンプでは添付の絵の上のように電源スイッチ(以下 SW)に並列に入れています。PLはパイロットランプの略です。SWが直列に2つあるように見えますが、2回路が入ったSWを片側にSKが並列になるように接続しています。なのでSWは1個です。
絵の下はLUXKIT A501の回路(半導体アンプ)を簡単に書いたもので SK は入らず、代わりに 0.01μFがSWに並列に入っていました。

下のサイトはSKの入れ方で直流回路と交流回路での入れ方が書かれていました。
https://detail-infomation.com/spark-killer/
交流ではぺるけさんの方法が正しいように見えます。

でも私のアンプでもSW オフでノイズは発生しません。LUXKIT も私と同じ入れ方に見えます。DYNACO MARK-3 は入っておらずオフ時にノイズが発生し数か月で使わなくなりました。

コイルは自己誘導作用により電流変化を嫌いますね。変化が生じると逆起電力が発生するだろうと思います。
ノイズ原因は(1)SW オフ時にPT 一次側の電流が遮断されたため急な変化により逆起電力が発生、(2)電圧がほぼ0Vになる急激な電圧変化の両方だと思っています。(2)で生じないなら直流回路では不必要だろうと思います。(SW電源アダプターなどを暗い部屋でコンセントに差し込むと必ず火花が発生します)

①ノイズが生じる原因は正しいでしょうか?

②SK は安全性が高いのかもしれませんが、経年劣化で内部のコンデンサーがショートモードで破壊され、常時電流が流れてしまわないのでしょうか?

以上です。長文失礼いたしました。

(補足)VT様はご存じかと存じますが別掲示板でラジオに PT前にコンデンサーが入っていました。そこからこの質問が生じました。

引用して返信編集・削除(編集済: 2025年11月27日 06:11)

西村様ありがとうございます。
これからも、知識を深める話題を、お願いします。

引用して返信編集・削除(未編集)

皆様、お世話になりありがとうございました。これで区切りとさせていただきます。

引用して返信編集・削除(未編集)

現在ではネオン管をパイロットランプに使うことはないでしょうから、スパークキラーは、やってみて効果がある使い方で構わないです。

故障モードについての岡谷の説明はミスリーディングだと思います。Cがショートするとフィルムコンが自己回復するのと、抵抗が焼き切れるのの速い方でオープンします。最初のCのショートを指してショートモードと表現しているようです。ショートしっぱなしになるような部品は一次側には使えません。

ゾーベルフィルタは、本来は容量性や誘導性の回路のインピーダンスを定抵抗にするためのものです。スピーカーの高域はR+Lの直列ですから、逆回路になるR+Cを並列に入れようという理屈です。Wikiの説明はそのような内容です。

そのためには、Rはスピーカーの直流抵抗と同じ値にしなければならないので、47〜100Ωは大きすぎます。ですから、実際には高域で位相が進むのを補償する働きをしています。つまり位相補償です。

本来の定抵抗にする目的で使われているのは、スピーカーネットワークのウーハーに並列に入っているR+Cです。ウーハーのインピーダンスを定抵抗化することで、高域を計算通りに減衰させる効果があります。

スパークキラーをゾーベルフィルタとして使うことはC, Rの値が合えば可能ですが、中身のC, Rがどのような特性かわからないので、私は使いません。実績のある部品を使います。逆回路として働くような定数ですと、高域の電力が加わりますから、電力定格にも注意が必要です。

なお、私の説明は理論的なものです。真空管アンプは出力インピーダンスが高めなので、別の効果もあるだろうと思います。

引用して返信編集・削除(編集済: 2025年12月10日 20:42)

西村様
 わたしが持っている「アンプ製作のノウハウ 窪田登司著 日本放送出版協会1979年」には、「積分型位相補正」と紹介されています。この本のよると、2つの目的があります。

1.NFBをかけた場合、スピーカーを接続せず無負荷の場合や、スピーカーを接続した場合でも高い周波数でインピーダンスが大きくなり、正帰還状態になることを防ぐため。
2.スピーカーからの逆起電力を吸収(高い周波数だけですが)するため、音楽を聴いていて異常音を発生することを防ぐ効果。

 NFB無しのアンプの場合は、2.のようなことがあればやってみる価値はあります。
 真空管アンプの出力トランスのご利益は、低い周波数域でスピーカーからの逆起電力を吸収してくれることにあると思います。トランジスタアンプとスピーカーの間に抵抗を入れると真空管アンプみたいた音になるという人がいますが、誤解です。

引用して返信編集・削除(編集済: 2025年12月10日 17:10)

たや様、早速のご回答をありがとうございます。
なるほど、文中に2か所を見つけました。
> 本機の推奨値は0.047μF+47Ωくらいなのですが、ラグ端子が足りないので不精をしてスパークキラー(0.1μF+120Ω)をつけて代用
> ※印はZobelの代用のスパークキラーです。

ウィキはエッジを使っているためか右クリックで翻訳されました、が難しいですね…。
なお、私は12月5日 02:54に書きました本をもっており、「積分型位相補正」となっています。目的は同じで負帰還を安定させるためとあります。自分の自作アンプは負帰還を使用していません。

引用して返信編集・削除(未編集)

西村様
 横からお邪魔します。わたしが愛用している「トランジスタ式ミニワッターPart2」は、サージアブソーバ(120Ωと0.1μF、 ルビコン製)をゾベルネットワークとして、使用されています。(画像の赤丸部)
 

引用して返信編集・削除(編集済: 2025年12月10日 10:35)

ken様ありがとうございます。問題なさそうですね。SWの内部を開けて実験してみてみれば確かめられるのでしょうがとても面倒です。

ところで後学のためぜんぜん別のことをお教えください。スパークキラーと同じじゃないかと常々思っていたのが、
http://www.op316.com/tubes/tips/tips28.htm
です。ウィキを見ろとありますが、英文なんて読めません。使用目的は全然違うのは説明を見てわかります。でもゾベルネットワークの代わりにスパークキラーを付けられるんじゃないかと思いました。
実際、岡谷のSシリーズやXEシリーズを見ても高抵抗は使われていないようです。

引用して返信編集・削除(未編集)

スイッチに並列にスパークキラーを入れた場合、0.01uFのインピーダンスは50Hzで300kΩくらいなので、パイロットランプのネオン管がうっすらと点灯してしまうので、使わないという約束になったと記憶しています。幽霊ランプと言っていました。それ以外は害はないはずです。そのうち、2次側のLEDをパイロットランプにするようになって、忘れられてしまったと思います。

岡谷の説明書に3種類が併記してあるように、ノイズの原因が何かによって対策は変わりますから、いろいろやってみるしかないと思います。接点の故障は突入電流が原因のこともありますから、その場合はスパークキラーは効きませんし。

ACアダプタはトランス無しでいきなり整流・平滑ですから、温度上昇で抵抗値が小さくなるサーミスタで突入電流を抑えています。

引用して返信編集・削除(未編集)

岡谷電機産業㈱営業の北島様からご返答をいただきました。

【回答】
弊社スパークキラーはコンデンサと抵抗を直列に組み合わせた製品となります。
スパークキラーの故障モードにつきましては
過電流等により抵抗が先にダメになるケースが多いため、
本製品は基本ショートモードで故障するものとお考えいただきたく、お願いいたします。

よってご選定頂く際には必ず実機での評価をしていただき、
サージ除去効果の確認とともに、スパークキラー本体に異常な発熱がないか、
(自己温度上昇が5deg以上であれば使用はお控えください)
ご確認のうえでご使用をお願いいたします。

弊社ホームページにスパークキラーの選定について
以下リンクをご参照頂ければ幸いです。
www.okayaelec.co.jp/media/2017/03/08/7
www.okayaelec.co.jp/media/2017/03/08/8

考慮結果:最初のリンクには
「交流回路の場合、負荷の両端(図-3)にスパークキラーを接続する事を推奨」となっていますが、
「交流回路においてスパークキラーを接点の両端に接続した場合、接点OFF時においてもスパークキラーを通して漏洩電流が流れてしまいます(図-4)」
オフでも漏洩電流が流れるということだけのようです。なので私の2つのSWを通る回路では流れないと思われます。サージ除去効果を確認してと返答があります。サージは不明ですが、ノイズは出ていないので効果はあるのではないかと思っています。flip-flop様が言われたようなことは書かれていないようです。

引用して返信編集・削除(未編集)

VT様
ご返答ありがとうございます。
やはり両切りがいいんですね。私は室内のコンセントにアナログテスターをあてて AC レンジで片側のみコンセントに差し込みもう片側を手に触るようにして接地側を判定しています。ただ万が一のことがありますので触るのは右手です。

https://www.okayaelec.co.jp/company/history.html
を見ますときちんと書いてありました。あの絵が間違いですね、失礼しました。

ラックスの真空管は言われる通りですね。昔、初歩の真空管ラジオにあった 6RA8 シングルを製作しました。余談ですがそのころ札幌の部品店で \1000 でしたが、今はすごい金額ですね。LUXがSQ-38 に使用していたので買う人が多いのでしょう。
6EM7 はNEC製はダメでした。GE は25年経っても何でもないのですが、NEC の袴付きのものでしたが、1年で真っ白になりました。予備もです。

ダメもとで岡谷電器産業にスパークキラーのコンデンサーがショートモード破壊することがないのかを問合せしました。

引用して返信編集・削除(未編集)

西村様、おはようございます。

電源スイッチは安全性という観点からは両切りがより望ましいですね。
電灯線(100V)は片側が接地されているので片切の場合Live(非接地)側を切断すべきなのですが、Neutral(接地)側になってしまう可能性があるということが主な理由ですが、Live(非接地)側を切断してもNeutral(接地)側が接続されていれば電流帰路として働くリスクもあるという考え方もあるようです。
私は昔、スイッチが入っていない方のラインにネオンランプを介してターミナルに接続して置き、これに触れて光ったらコンセントにさす向きを逆にするということをしていたことがありますが、今は両切りスイッチを使うようにしています。

で、両切りスイッチを使った場合、完全に同時にOn-Offするとは限らないようなので、スイッチ並列だとスパークキラーを2個必要になってしまうので、負荷に並列に入れるほうが良いという選択をしています。


岡谷電器産業のロダンはRODINが正しいです。これは「OKAYAの歴史」にも明記されていますし、「考える人」などで有名な彫刻家オーギュスト・ロダン(François-Auguste-René Rodin)から来ているようです。

ルックスのLuxですが、ラテン語の光(lux)が語源と思われます。国際単位系(SI)における照度の単位lux(ルクス)と同系統の読み方ですね。
ラックス(LUX)はイギリス英語の発音lˈʌksから来るカタカナ表記のようです。cup(カップ)のuがア音として表記されるのと同じかと。
ラックス・ラックスマンでは真空管の製造はしておらず、NECなどのOEMだったような記憶があります。

引用して返信編集・削除(未編集)

VT様、flip-flop様
ありがとうござます。

> ちなみに西村さんの上の回路図ですが、・・中略・・防げるという構造にはなっているかと思います。

いいえ、残念ながら SW は1個です。でも書いたとおりどうせ寿命との勝負、修正はしません。初期に製作した6EM7シングルと2A3シングルにはそもそも入っていません。それで四半世紀以上使用しており、SW内部で火花が飛んでいるかもしれないですが気にしません。ノイズが出なければいいのです。

一点、お伺いしたいのですが、誠文堂新光社から出ていた「はじめての真空管アンプ」という本に著者の黒川達夫氏の300Bシングルの設計製作例が載っています。これを見るとスパークキラーは入っておらず、私と同じトグルSWを1個使用して、「両切り」としています。
こういった使い方ではどうなんでしょう?
(この本と300Bの作例によって私は曲がりなりにもようやく設計ができるようになりました)

> 岡谷電器産業は昔ロダン(RODIN)眞空管を製造していた会社でもありますね。

www.okayaelec.co.jp/media/2023/12/22/31 1946年にラジオ用として製造開始とありますね。
300B がいくら売れるからといっても突然、製造できるはずもないし、とは思いました。

下の絵を見ると「ROBIN」のようですね(真ん中よりも下側に日本の各メーカーのマークがあります)。
kawoyama.la.coocan.jp/tubestorytubemakertube.html
ちなみにマツダの2A3 と BESTO(スペルミスではない)の 5Z3 を偶然入手しました。2A3は手放しましたが、5Z3 は今でも元気です。BESTO社も今でも元気で頑張っています。2A3はRCAとそん色ありませんでした。
LUX というのもありますが、現在の LUXMAN ではないそうです。呼び方もルックスだそうです。
inakanosanson.nomaki.jp/RADIOhtml/old-part-6.html

引用して返信編集・削除(編集済: 2025年12月05日 08:55)

岡谷電器産業は昔ロダン(RODIN)眞空管を製造していた会社でもありますね。

ちなみに西村さんの上の回路図ですが、左のSWを先にOnし、次に右のSWをOnにする。右のSWを先にOffし、次に左のSWをOffするという使い方をしているのであればスパークも防ぐことができるし、スパークキラーによる漏洩電流も防げるという構造にはなっているかと思います。

引用して返信編集・削除(編集済: 2025年12月05日 01:59)

西村さんの書いた図の上側、この接続だとoffの瞬間に接点に火花放電が発生するのを抑制できないですね。
スパークキラーが直列に入る分、若干電流波形の減衰が早まる効果はあります。

引用して返信編集・削除(未編集)

ken様、VT様 ご回答をありがとうございます。

岡谷のカタログを見てみました。S は汎用で定格電圧が150V、XE になると 250V となっていて全世界対応になっていますね。家庭に来ている電圧は日本は低いほうなんでしょうね。
https://www.okayaelec.co.jp/dcms_media/other/fc_2406_all.pdf

> スパークキラーは一次側に使うことを想定した部品
そうなんですね。

余談ですが、岡谷電機産業はどこかで聞いたことあるなと思っていたら HF-300B を作った会社ですね。でも今はノイズ除去が専門でLEDなどを少々扱っているだけですね。餅は餅屋とかいいますがやり慣れたことをするのが一番です。

引用して返信編集・削除(編集済: 2025年12月04日 03:07)

西村様、こんばんは。

例えば岡谷のXEシリーズには表記があるようです。
ただ、よく見かけるSシリーズの表面にはないですし、データシートにも記述はありませんね。

引用して返信編集・削除(未編集)

部品が法規制に適合しているかどうかは、データシートで確認するしかありません。

スパークキラーは一次側に使うことを想定した部品ですから、有名メーカー品であれば大丈夫です。アマゾンで売っている良くわからないものは避けるべきです。

キャパシタはデータシートを見ないとわかりません。安全規格認定品と書いてあれば大丈夫です。

真空管時代は日本のメーカーの安全意識が低かったので、一次側に一般用のオイルコンが使ってあって、爆発しているのをいくつか見たことがあります。一般品の流用は避けるべきだと思います。

UL規格を産んだ米国はさすがで、拙宅にある1952年製のゼニスの真空管ラジオは、写真のようにひときわサイズが大きいオイルコンが使ってありました。赤いラインが入ったのがそれです。トランスレスなのでGNDをシャーシに落とすキャパシタです。

引用して返信編集・削除(未編集)

VT様
またまた勉強させていただきました。ありがとうございます。
長さや重さの単位はSI系で統一されていますが、そういう統一基準を制定すれば一つで済みそうですよね。
問題は部品にそれを明示できるかですね。例えばPSEマークのように小さなマークなら部品にも表示できそうです。あるのかな…。(私のアンプに使っているスパークキラーにはそれらしきものは見当たりませんでした。約四半世紀前の古いもの)

引用して返信編集・削除(未編集)

西村様
ULなどの部分がどこの国や地域のどの組織が定めた規格かを、60384が「電子機器に使用される固定コンデンサに関する国際規格群」を示していて、-14はそのうち「電磁ノイズの抑制、および、感電防止のために使用されるコンデンサ(X/Yコンデンサ)の基準」を意味しているそうです。
ちなみに現在のJISもJIS C 5101-14としてIEC 60384-14を基に,技術的内容及び構成を変更することなく作成したものになっているそうです。

引用して返信編集・削除(未編集)

ken様、ご返答ありがとうございます。
UL60384-14 CSA E60384-14 CAN/CSA-E60384-14 IEC/EN 60384-14
検索するとこんなことが書かれていました。皆、-14 がつくので基本的には同じなのでしょうか。
これから製作する方々は聞いてから購入するといいと思います。

私は安全性を考慮して SW 配線を図のように工夫したつもりです。OFF 時にノイズが出るようになったら寿命と理解しアンプは廃棄するつもりでいます。というのはただでさえ7種類ものアンプを使っています。自分の寿命を考えているからです。もともと真空管の予備も寿命を考えて本数を確保しました。

自分も高齢者、これからモノを増やすことはしません。なのでken様がもう一つの板で魅力的なものをご紹介いただいておりますが製作しておりません。
(幸い故障していても、自作でも、全オーディオ類を自宅まで出張買取してくれる業者がいます。使っていない真空管も同様にあります。廃棄とはそれらの業者に買取してもらうことです。アンプは重いのでゴミ集積所までもっていくのも大変)

引用して返信編集・削除(編集済: 2025年12月02日 07:52)

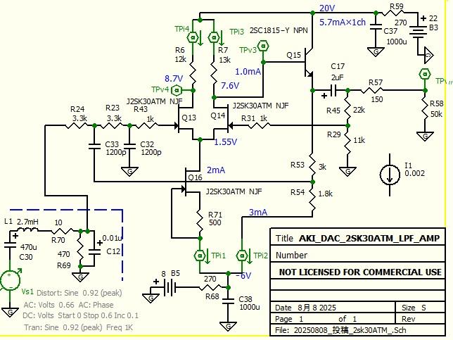
USBDAC_LPF v3 についてお教えください

ご意見聞かせていただけたら嬉しいです

ペルケさんの AKI_DAC+LPF Version3.0を製作しようとしてます 手持ち部品活用を考えてあれこれ準備、実験中です。

① 差動回路部分に採用する素子はどれがよいか?
    手持ち素子は     2SK30ATM(IDss 2mA),2SK30GR ,2SK30-Y
   購入しても良いと考えている 2SK2881-T112-D( 6mA)

② 2SC1815-Y のベース接続部の設定電圧が 20V/2で10V 程度に設定するのがセオリーのようですが
 
  回路確認検討に使用している 5Spice Analysis 2.0 でのシミュレーション値では低めの6,7Vのほうが歪率が良好に
  示されるのですが あくまでシミュレーション上の 各種、素子の設定での都合?でこうなるのでしょうか?

  単にお絵かきソフト代わりにしか使いこなせない似非エンジニアなのでご意見伺えると嬉しいです  
 (回路入力値は0.9Vpeak 1kHz でのdistortion値です)

 宜しくお願いします
(USBDAC_LPF v2,v3を 2sk170で複数台(1部ダンボール筐体で)製作家族親族で使用中です)

引用して返信編集・削除(未編集)

ご報告
おかげさまで無事?AKIDAC +activeLPF回路が完成し音楽を楽しんでいます
ありがとうございました 最終結果をご報告です。

①採用したFETは6ピンICタイプの2SK58です(Idss 4mA実測値です)
②ドレイン電圧は実測で (10.6 9.5) V と (10.9 9.9) V
定電流部のソース部電圧 (0.45 0.47) V (定電流値 3.7mA実測値です)
③フィードバック部の分圧抵抗値は(3.0KΩ、3.3kΩ)とバージョン2準拠です 
④入力オープン対策の高抵抗は手持ちの関係で100kΩ
回路図、sym.結果f特図、実際のactiveLPF部の入力と出力の観測波形PP値から計算したf特図
を付けます、ありがとうございました
*本当にペルケさんの設計は作りやすく安定した結果が得られますね、感謝!!
*又紙箱_筐体です!!

引用して返信編集・削除(未編集)

VT様、ken様 アドバイスありがとうございます。

>R69の470Ωですが、単純に削除してしまうとQ13のFETのゲートDC電圧が不定になってしまいます。
了解です!
akidacに付けたLCフィルタはVer2の物で、作ろうとしているactiveLP回路がver3で
やや 混乱しそうでした

>トンボさんの回路のままで大丈夫だと思いますよ
ありがとうございます
>Ver2とver3で抵抗の配置が異なる
そうなんですね、V3では8200pまでがpassive_LCフィルタ部、V2では470Ωまでがpassive_LCフィルタ部ですよね!
今回akidac用V2のpassive_LCフィルタのあとに8200pを足しそうになりました(後述します)

>Spiceが使えるなら、シミュレーションしてみてください。
はい、内容の理解は不十分ながらいろいろ試しています、V2のpassive_LCフィルタの後ろに8200pを追加して
1200pの帰還部のコンデンサ2個を1500p2個にしたら 20kHzの肩部分がすばらしく綺麗な応答になってちょっと
試してみようかという気になっています!

アドバイスをありがとうございます (思考回路の活性化、安全装置になります!!)

引用して返信編集・削除(未編集)

トンボさんの回路のままで大丈夫だと思いますよ。Ver2とver3で抵抗の配置が異なることに注目してください。フィルタとしては、どちらでも機能します。単に470Ωを削除すると、とんでもないフィルタ特性になります。Spiceが使えるなら、シミュレーションしてみてください。

引用して返信編集・削除(未編集)

トンボ@横浜在住さん、こんばんは。

R69の470Ωですが、単純に削除してしまうとQ13のFETのゲートDC電圧が不定になってしまいます。
追加予定のアクティブフィルターでDC電位が固定できるなら削除できるかのうせいがありますが。

ご参考まで。

引用して返信編集・削除(未編集)

flip-flop様,ken様 
ご意見 アドバイスを頂いてるのを気づかず申し訳ありません。
投稿不慣れで 最初に頂いたアドバイスでうれしくて作業に熱中してしまいました! 追加アドバイスのお返事遅れてすみません

ken様 Q13,Q14 Q16まわりのアドバイス、了解です

> なお、spiceの歪み率は参考程度です。
ありがたいご意見です。なにが重要なファクターなのか似非エンジニアには判別がつかず
悩んでました。

flip_flop様

>気になるのは
>入力LPFに470Ω負荷がぶら下がっている(元回路は470kΩ)
type2用LCフィルタ(LC 1段ローパスフィルタ)を以前作成して直接ミニワッターにつないで使用しており
今回その間にアクテイブフィルタ作成して挿入する計画です(470kが必要でしょうか?)

>・差動がK170と違う →裸ゲインが50倍から約10倍に減る
30ATMはシミュレーション途中の画像でした紛らわしくて申し訳ありません(K170は部品箱に1個だけ有り)
添付画像から 読みとれるよう? もろもろ勉強?します

>差動のFETは..2SK2145を..選別するか、 ..JFE2140を必要数買う... 
ペルケさんの選別回路を以前作成して選別は出来ます(30GRを選別してみました Vgs5%以内が取れました^^)
また、部品箱のすみから SONY社製のS 58 なるペアのFETの6ピンICを見つけ出しました(6個ほど)
IC内2個のFETのIdss測ってみた所 約4mAでペア間の差は1%程度でした、これも使えそうです。

>初段のVdsは最大振幅時に3V残したいので、無信号時のドレイン電位は7V以上がベターですね。
了解です 迷わずドレイン抵抗値決定できそうです、ありがとうございます

作業に熱中してたと言うのは FETの差し替え、其れにあわせてドレイン抵抗の交換 が可能なように
ソケット実装して、各素子を半田付けする前に配線の方を半田付けしながらあれこれ考えていました

添付画像の様なジャンク基盤で作成予定です

又 アドバイスよろしくお願いします _!_)

引用して返信編集・削除(未編集)

AKI_DAC+LPF Version3.0の元回路と比較してみました。トンボさんが変更している部分で気になるのは次の2点。
・入力LPFに470Ω負荷がぶら下がっている(元回路は470kΩ)
・差動がK170と違う →裸ゲインが50倍から約10倍に減る

添付画像はK170-BL, K30A-GR, K30A-Rの実測データですが、K170は1.9mAでgm=16mS、K30Aは1mAでgm=1.8mSです。
Idss=0.38mAのK30A-RでもVgs=+500mV振れば1.5mA流せますので、使えない事はない。
初段のVdsは最大振幅時に3V残したいので、無信号時のドレイン電位は7V以上がベターですね。
差動のFETはIdssで±5%以内にしたいので安い2SK2145を沢山買って選別するか、マッチングの保証されているJFE2140を必要数買うのが一番早いかと。

引用して返信編集・削除(編集済: 2025年08月11日 11:39)

Q13,Q14は無信号時1mAで、出力振幅が2VrmsならIdは約+/-0.24mA振れますから、私なら余裕をみてIdss>1.5mAのものを使います。この場合も、Q16が2mAから大きくずれるようならR71の調整が必要です。

2SK30ATMはgmが小さいので、負荷抵抗を大きくしたとはいえ、裸ゲインが下がります。2SK170よりもフィルタの特性が悪くなりますが、聴感で良ければOKだと思います。

なお、spiceの歪み率は参考程度です。

引用して返信編集・削除(未編集)

早速の ご回答ありがとうございます

>ドレイン電位を1/2Vccにするのは、クリップ出力を最大化する条件です。
かろうじて理解できます

>最大出力が2.0Vrms程度ならドレイン電位は5Vでも大丈夫です。
なるほど!

>6-7Vの方が歪みが良いのは...どちらも裸ゲインが上がってNFB量が増えます
うーん 本物のエンジニアじゃないので 理解が!   シミュレーションの結果もほぼ正しいのですね!
理解出来るようになりたいですが flip-flop様のご説明を根拠に試作を進めます

昔?から本掲示板ROMユーザーでしたが flip-flop様等の技術論は楽しみにオーデイオの奥深さ?を
楽しませていただいていました!

>Idss>1mAなら問題ない
ありがとうございます、安心して素子選び、試作が出来ます

本当にありがとうございました

引用して返信編集・削除(未編集)

ドレイン電位を1/2Vccにするのは、クリップ出力を最大化する条件です。
最大出力が2.0Vrms程度ならドレイン電位は5Vでも大丈夫です。
6-7Vの方が歪みが良いのは、負荷抵抗が同じなら電流が増えた分、√Idでgmが増えるため、
電流が同じなら負荷抵抗が大きくなるので、どちらも裸ゲインが上がってNFB量が増えます。
初段差動はIdssの小さい方が同じ電流でもgmは少し大きい。Idss>1mAなら問題ない

引用して返信編集・削除(未編集)

aptx-HD対応Bluetooth 基板のフィルタ変更

久々にBluetooth 基板ネタです。

以前に代替品として紹介したQCC3034/QCC5125基板に搭載されているPCM5102Aは、11pinでデジタルフィルタの設定が変更できます。

データシートp17に説明がある通り、標準では11pin=Lで、インパルス応答が最も正確ですが、プリエコーがあり、遅延も大きいタイプで、これが業界標準です。

11pin=Hにすると、プリエコーはでませんが、パルスの後ろに減衰振動を引くタイプになります。このフィルタは遅延が小さいので、おそらく動画再生用として搭載しているのだと思います。

最近のDAPや外付DACは何種類かのフィルタを切替えられるものがあり、マニアの方はいろいろ議論されているようです。

11pinはGNDパターンに直接落ちていますから、ピンを持ち上げてDVDD(20pin)にプルアップしました。PCM5102Aのピンは細くて折れやすいので、作業は注意が必要です。また、使用中に力が加わっても折れるおそれがあるので、AWG28のビニール線を介してプルアップ抵抗をつけました。

この配線はRF部に近づかないように、ちょうど良い場所にあるリレーにカプトンテープで固定しました。デジタルフィルタの変更とは関係ありませんが、作業のついでに、以前からやらなくてはと思っていたRF部のシールドを行いました。

音質の変化はごくわずかです。曲の種類によっては、さっぱりわからないこともあります。どちらが優れているというものではなく、好みは人それぞれのようです。

なお、この作業は失敗率が高いです。腕に自信があって、しかも基板を1枚駄目にしても良いという人以外にはおすすめしません。

引用して返信編集・削除(編集済: 2025年08月18日 14:23)

スピーカー端子間コンデンサー+抵抗器について

ぺるけ式CV4097シングルアンプを落札したのですが4Ωスピーカー端子がないため増設予定ですが
スピーカー端子の0-8Ω間にコンデンサー+抵抗器が取付られておりました。
役割も教えていただけると幸いです。
また、取り付けたまま4Ω端子を増設すれば良いのかも
ご教示お願い致します。

引用して返信編集・削除(未編集)

VT さま
ありがとうございます。
ぺるけさんの記事参照してみます。

引用して返信編集・削除(未編集)

TAKEさま、こんばんは。

スピーカー端子の0-8Ω間にコンデンサー+抵抗器ですが、ぺるけさんの「私のアンプ設計&製作マニュアル」の雑学編 20. スピーカー端子のCR・・・Zobelネットワークというものです。
http://www.op316.com/tubes/tips/tips28.htm
をご覧ください。

お聞きになりたい件もこのページに書かれています。

引用して返信編集・削除(未編集)

A2級の歪率特性について

A2級はトランジスタアンプには無い方式なので、興味を持って勉強しています。私に理解できないのは、出力歪率特性が最大出力付近で平坦になったり、減少するという特性です。私のアンプ設計マニュアル / 基礎・応用編 11.ロードラインその4 (電力増幅回路・・シングル応用編)にはは「2次歪み中心のところに3次歪み成分が割り込んでくると、みかけ上歪みが減ったようにみえるということはよく知られています」という説明が書かれています。歪率の定義式は√(2nd^2+3rd^2)/(基本波の実効値)です。2ndと3rdはひずんだ波形を級数展開したときの2次の項と3次の項で直交していますから、どのように重ねあわせても打ち消しあうことはないはずです。

添付図の1番上は基本波に5%の2次歪と5%の3次歪を加えた波形をexcelで描いたものです、2番目の図は歪成分だけを描いたものです。基本波に5%の2次歪と5%の3次歪を加えた波形をFFTにかけたのが3番目の図です。2次歪、3次歪とも5%で、打ち消しは起こっていないことが分かります。

歪率の定義は上記の式ですが、ノッチフィルターを通したあとの信号を平均値指示型の電圧計で測定したときは{√(|2nd+3rd|)}/(基本波の絶対値の平均値)になります。ぺるけさんがお使いになったオーディオアナライザは、写真から推測するとVP-7723Aですが、この機種は実効値応答と平均値応答の二つのモードがあります。アマチュアが自作した歪率計では平均値指示のものが多いと思います。私が大昔に自作したものは、両波整流した出力をアナログテスターで計っていましたので、やはり平均値指示だったはずです。

添付図の一番下は、実効値指示(定義式)と平均値指示の二種類の式で2次歪5%、3次歪5%の波形の歪率を計算したものです。実効値指示では正しい値 0.0707とほぼ一致しています。少しずれているのはexcelのデータの刻み幅がπ/32と粗いからです。平均値指示の場合は0.0557と、本来の値よりも小さくなりました。これは2次歪と3次歪の符号が逆の区間があるからです。

A2級の出力歪率特性で歪率が平坦になったり減少するのは、このように定義式とは異なる測定が原因なのでしょうか? ベテラン諸兄のお考えをお聞かせいただけると幸いです。

引用して返信編集・削除(未編集)

ken様、こんばんは。

なるほど、そうですね。非対称でDC変動したので、その時定数がLとRで決まるというのは納得です。
歪み率の過渡変動はバイアス点のズレによる非対称性変化によると説明できるかな?
球の音はLRだけならほぼ同じに近くなるはずで、
http://daisany.private.coocan.jp/html/2022-8-02-04.html
の【三極管と五極管】の第一節 三極管アンプの理論的考察 図1-1 三極管の特性 のrpとRLを見ればだいたい積は同じです。トランスのRLとLp(インダクタンス)はトランスによって違いますが・・・

後は、古典管では、グリッドカーブがほぼ等間隔で、
http://web1.kcn.jp/tube/tube%20data.html
バイアス点のズレによる非対称性変化によることが少ないとでもなるのかなあ?まあ、どうなのかわかりません・・・・・

ただ、歪率計の示しているものは、現実ではないということに要注意です。A2級の歪率特性の問題は、そういう点で意味があるのか私にはちょっと疑問です。

引用して返信編集・削除(編集済: 2025年07月03日 15:10)

うんざりはちべえさん、

A2級の歪率特性という題からはずれるのですが、16msまたは15msの変動は、出力管の内部抵抗と出力トランスのインダクタンスが作るLRフィルタの過渡解だと考えて良いですか? 16Hと1kΩでちょうど16msです。

引用して返信編集・削除(未編集)

ken様、おはようございます。

まあ、球の音というのは無帰還のこの過渡的歪の変動が作っているのかもしれません。これは、真空管アンプでないとできないことです。しかも、シングルアンプだけです。
だから、私のNFBをかけるという事は真逆なのかもしれません。

引用して返信編集・削除(編集済: 2025年07月02日 12:53)

うんざりはちべえさん、

詳しく教えていただき、ありがとうございます。私も善し悪しは人間の感覚だと思います。音楽を楽しむのが目的ですから、なおさらです。

にもかかわらず私がいろいろと調べているのは、なぜA2級は最大出力付近で歪率が低下するのかという技術的興味です。そのため、歪率のシミュレーションやら、直結とCR結合の違いなどを調べています。

なにしろ、トランジスタには無い方式なので興味深いです。

引用して返信編集・削除(未編集)

ken様、おはようございます。

そうですね。バイアスはDC変動します。でも結局、出力はプレート電流からなので、グリッド電圧の非対称は、三極管のロードラインの非対称でプレート電流は決まります。しかもトランスの動作も過渡的にDC変動します。↓に説明しています。
http://daisany.private.coocan.jp/html/2024-1-31-01/2024-1-31-04.html
第2節 アンプ回路図  のR11がスピーカーで、V5はシミュレーションの電圧源で実際にはありません。なお、こんなものは、気でもふれない限り作ったりしない でください。本 機は実験機であり、こうなるものと保証するものではありません。
訂正:図3の解説の
>最大 値約77mA、最小値1約7.5mAとなり、およそ7mAくらい増えている。
ー>最大 値約77mA、最小値約17.5mAとなり、およそ7mAくらい増えている。
なお、これは私の見解であって、真実なのかは不明です。

A2となると、グリッド電流も流れますからグリッドバイアスもDC変動し、トランスの電流の非対称によって更に余計にDC変動します。

歪み率計は、正弦波を入れて、数秒後に安定しますから、トランスのDC変動後の話なので、もともと怪しい計測なのです。だって、音楽は定常正弦波でなくて瞬間瞬間変動しますからね。
結局、人間が価値を決めるので、人間の感覚が一番でしょうね?別にオーディオを否定するものではないですよ。ぺるけ師匠も音が全てだったんだから・・・

おまけ
http://daisany.private.coocan.jp/html/2024-3-11-01/2024-3-11-01.html
でも、スピーカーは質量の運動なので、ロードラインは、必ずしも直線にはなりません。
http://daisany.private.coocan.jp/homepage2/html/SPEAKER.html

なお、これは私の見解であって、真実なのかは不明です。

引用して返信編集・削除(編集済: 2025年07月01日 16:07)

答えにはなっていないのですが、直結とCR結合では、出力管の動作点が違うのではないかと思いつきました。

図は3極管に正弦波を入力した時の典型的なプレート電圧波形です。負側の波高値が大きく、面積も大きいです。つまり、負にオフセットしています。

この波形を次段の3極管に入力すると、直結の場合はグリッドにこの波形がそのままかかります。

CR結合では、Cの後ろではDC電圧成分はゼロでなくてはなりません。そのため、この波形はDC成分がゼロになるように正側にずれます。つまり、Ep-Ip特性のグリッド電圧が少し正の点を中心にスイングします。

このため、CR結合の方が最大出力が小さくなるはずです。歪は難しいところですが、グリッド電圧が深い部分に行かなくなるので、やや減るのではないかと思います。そうすると、ドライバーとの歪の打消しが変わるはずです。

Ayumi's Labの、二次歪が加わると動作点が変わるという記事を読んでいて気づいたのですが、大昔に何かで読んだような気もします。

引用して返信編集・削除(未編集)

VTさん、

不躾な書き方をしてしまい、申しわけありませんでした。

10は名前だけは知っていましたが、データシートは初めて見ました。きれいなカーブに驚きました。基本的に指数関数に従う半導体では真似の出来ない特性です。

それにしても、excelでFFTが出来るようになって、今までは手の届かなかった解析が、簡単に出来てしまいます。大変な時代になったものだと思いつつも、肝心の歪率減少のメカニズムはさっぱりわかりません。

引用して返信編集・削除(未編集)

ken様、おはようございます。

6V6GT(GE)のプレート特性図の解析、お疲れさまでした。

先に私が書いたA2級アンプの出力管は10で、グリッドが正の領域もデータがあるのでグリッド特性図までは変換できたのですが、当時の知識ではそこから歪率を計算する方法が理解できずにそこで断念してしまったのですが、作ったグリッド特性図からはひずみの出方が変わるようには思えないという印象を持った記憶があります。
そこで先の投稿でも出力管ではなく、出力段という表現にさせていただきました。

引用して返信編集・削除(未編集)

出力管だけの歪率の計算が出来ました。三結でVg>0のEp-Ip特性がデータシートにある6V6GT(GE)で、(Vg, Ep)を読み取ってexcel で3次式にフィッティングしました。3次式なのは2次歪と3次歪を扱うためです。

添付図の左上がフィッティング結果です。きれいにフィッティングしています。この式にsin(θ)を代入するのですが、無信号時バイアスを(250V, 40mA)と想定して、sin(θ)-14を代入しました。-14は上記バイアスでのグリッド電圧です。

得られたプレート側での波形が添付図右上です。正弦波ですが、上側と下側で波高値や面積が異なります。歪が発生しているだけでなく、DCシフトも発生しています。

プレート側の波形をFFTにかけると歪成分が求まります。添付図左下は横軸をプレートでの基本波の実効値電圧とした歪率特性、右下は横軸を出力電力とした歪率特性です。

約2.2W, 2.7Wの2点はグリッド電圧を+2V, +4Vまで振っていますが、歪は単調に増加しています。Ep-Ip特性から予想出来ることではありますが、出力管の特性だけでA2領域で歪が減少するということは無さそうです。

やはり、歪率測定の問題、ドライバーとの打ち消しがありそうに思えます。また、振幅が大きくなるとDCシフトが起こっていることが出力トランスに影響を及ぼしている可能性もあるかもしれないと思いました。

引用して返信編集・削除(未編集)

VTさん、

貴重な情報をいただきありがとうございます。

出力管だけで起こる現象だとすると、Ep-Ip特性から説明できないといけないと思います。考えてみます。

引用して返信編集・削除(未編集)

kenさま、お早うございます。

 残念ながらデータは残っていないのですが、ずいぶん昔、初めて作ったA2級アンプのひずみ率が変な格好だったので、前段とのひずみ打消しが起こっているなら十分低ひずみで駆動力があるアンプでドライブすれば普通の形に戻ると思って、トランジスタアンプの出力で出力管を直接駆動して各々のひずみ率を比較するというお遊び実験をしたことがあります。
 その結果、トランジスタアンプのひずみ率は測定限界以下であるにも関わらず、A2級動作になるあたりで出力管のひずみ率が一度下がるという現象は残ったことから、少なくともA2級動作させた出力段自身にあのようなひずみ率の推移を示す素因があるらしいと推測しております。

引用して返信編集・削除(未編集)

菊地さん、VTさん、

いろいろと教えていただきありがとうございます。

実のところ、もっともありそうなメカニズムは、出力管のグリッド電流が流れるとドライバーの負荷が重くなって歪が増加。それによって出力管との2次歪の打ち消し量が増えるというのだと思っています。

動作条件によっては、主力歪率特性が直線的でなくなる可能性があるというのも、その通りだと思います。

どういうわけか、この興味深い主力歪率特性についての明確な考察にめぐりあっていません。そのため、2次歪と3次歪は打ち消し合うことは無いというのは、ベテラン諸兄の間ではコンセンサスはあるのだろうかというのが、皆さまに質問を投げかけた理由でした。やはり同じ考えをお持ちだとわかりました。

引用して返信編集・削除(未編集)

kenさま、こんばんは。

「2次歪み中心のところに3次歪み成分が割り込んでくると、みかけ上歪みが減ったようにみえるということはよく知られています」ですが、そのあと「A1級では、こういう凹型にならずに」と記述されていることに加え、「みかけ上」と「みえる」いう言葉が入っていることからもわかるように、実際に2次歪と3次歪が打ち消しあうとか、3次歪み成分が歪みを減らしているということを言っているのではなく、A2級では3次歪み量が急激に増え始めるグリッドがプラスの領域へ入り始める近傍の信号レベルで一度、信号レベルが上がったにもかかわらず「最大出力近くになると歪み率は一旦減少あるいは横ばい」になり、「みかけ上歪みが減ったようにみえる」というその右に示されたグラフ例示された事象が生じることを記述しているに過ぎないものと思われます。

で、そのような現象が起こる原因は、入力電圧に対する出力電圧をプロットしたライン(リサージュ波形のような)をつくるとしばしば、グリッドがプラスの領域へ入るポイント付近でこのラインが曲がってしまうことがこれに関係しているのではないかと思いますが、実際に各ひずみにどういう影響を与えるのかを解析したことがないので、確証はありません。

 私の解釈がどこまで正しいかわかりませんが、ご参考まで。

引用して返信編集・削除(編集済: 2025年01月08日 06:13)

お正月から難問を提案なさっていますね。
というか、お正月だから難問にもじっくり考えられるのかも・・・

で、私は難しい事は解りませんが、
どこかで2次歪が打ち消されるポイントがあるのではないかと思います。
2次歪に比べて高次歪みを打ち消すのは難しそうなので、
トータルの歪量を左右するのは2次歪の打消しだと思うのです。

そこでネット上に公開されている作例の中から、回路図と歪率の掲載されている作例を
片っ端から眺めて、歪率の上昇が水平に変化する作例をピックアップしてみては如何でしょう。
何か回路動作的に共通するポイントが見つかれば、今回の問いのヒントになるかも?

そこで自分の作例を眺めてみたら以下のような作例でした。
https://www.asahi-net.or.jp/~CN3H-KKC/claft/6v6gtq2.htm

上記のぺージの後半で電源電圧を上げた場合の歪率があるのですが、
5Wから12Wくらいまで歪率の上昇はなく、むしろ減ってたりします。

ただQuadⅡ回路はドライブ段と出力段が絡み合った回路で、原因はさっぱり分かりません。
ちなみに、反転信号が何処から来るのかで、過去にMJ誌の先生方の解説が全滅だったという
驚きの事例まで有るほどで、今は簡単にシミって解ってしまう、良い時代になりました。

さらには以下のページのセットも、クリップ手前で歪率が一息ついています。
https://www.asahi-net.or.jp/~CN3H-KKC/claft/6as7_depp.htm

これは極端に感度の低い出力管で、ドライブ段も目一杯になっているので、
ドライブ段と出力段とで、歪の打消しが起こったのではないかと愚考します。   

ただし、どちらもA2級ではないので、ほとんどヒントになってないですね。
何方かわかる方のフォローを、お待ちしています。

引用して返信編集・削除(未編集)

差動2段HPA 利得減少について

入手可能部品で作るヘッドホンアンプの本に掲載されている差動2段ヘッドホンアンプについて、高感度なイヤホンで使用したいので利得を下げたいです。現状の利得について画像に書いた計算式で2.55倍の利得が得られることは理解できましたが、利得を下げる場合に56kと6.8kのどちらを減らせばよいかがわかりません。可能であれば根拠を含めてご教示いただけると幸いです。

引用して返信編集・削除(未編集)

VT様

ボリューム開度と合成抵抗、ノイズの関係について非常にわかりやすく理解できました。お礼申し上げます。また、NFBについても周波数による信号経路の変化と負帰還量について整理できました。位相補償の設計について勉強不足ですので、差し当たっては3.9kΩの変更が好ましいと考えております。

たや様

ご提案いただいたATTを比較のために片チャネルに実装して検証したところ、ボリューム最小時はほとんどノイズが聞こえないレベルになりましたが、リスニング時の音量ではノイズが僅かに聴こえました。そこで、R1を8.2Ωから手元にあった18Ωに変更したところ、ボリューム最大開度の領域を除いてノイズは聴こえなくなり、リスニングする分には全く気にならなくなりました。お礼申し上げます。

引用して返信編集・削除(未編集)

tatuno様、こんばんは。

No.816でken様が3.9Kの方を変更するとしている理由ですが、56Kには並列に47pFが接続されています。そして100μFを介して6.8Kが並列に接続されています。
コンデンサは周波数が高くなるとショートとみなせるということで、56K//6.8K=(56Kx6.8K)/(56K+6.8K)=6.06Kの抵抗がこの47pFの効果で高い周波数では0になるという特性を持っており、0÷3.9K=0なので利得は高い周波数では1になるという動作をさせていることがわかります。
これがNFBを安定的にかけるための工夫の一部なので、56Kか6.8Kの抵抗値を調整した場合は47pFの容量も調整が必要ということになります。

あなたなら、どちらの抵抗を変更するのがより好ましいと考えますか?

引用して返信編集・削除(未編集)

tatuno様
 NO.824のMDR-7506を16Ωにすることを試してとしていましたが、取り消します。
VT様がNO.825でゲインを1/2にする方法を楽しみにしていますと、言っておられますが、それを優先して行って下さい。
その結果をみてその後のことを考えるのがいいと思います。

引用して返信編集・削除(未編集)

tatuno様、こんばんは。

 入力をショートするとボリュームのホット側がアースに落ちます。なので、絞りきった時と開けきった時はスライダーが(ほぼ)アースに落ちることになり、入力に起因するノイズは最小になります。そして、Aカーブのボリュームの場合、14時半位の開き度でスライダーからホット側とコールド側の抵抗値が等しくなるので、合成抵抗は最大になるので、アンプ本体の入力関係にかかわるノイズはこの辺りが最大になるということになります。
 ボリュームを除去して入力をショートするとボリュームを絞り切ったのとほぼ同等になるので、ノイズレベルがボリュームを絞り切った時と同等になるのはこれもリーズナブルです。

 出力側にアッテネーターを入れた結果を楽しみにしております。

引用して返信編集・削除(未編集)

仕事の都合で、検証するのが遅れまして返信が遅くなりました。申し訳ありません。

VT様

入力ショートでアンプの動作を確認しましたが、やはりホワイトノイズは聴こえます。そしてボリュームを80%まで開くところではボリューム開度とともにホワイトノイズが増加しますが、ボリューム全開でホワイトノイズがボリューム最小の状態と同じ程度に減少します。ボリュームを撤去した状態では、ボリューム最小時と同等のホワイトノイズが聴こえました。
こちらのHPAのほかにFET差動式HPA Simple Ver.も製作しておりますが、そちらでも同様にMDR-7506では静粛で、EX800STではホワイトノイズが聞こえます。そのため能率とインピーダンスが原因ではないかと疑っていますが、私の実装に問題がある可能性も否定できません。まずはアッテネータを検証したいと思います。

たや様

使用している部品について、抵抗:金皮、コンデンサ:ルビコン、積セラ:ぺるけさん指定のNPOタイプ、ACアダプタ・電源回路:ぺるけさん推奨のもの、ケース:金属製で全面ともアースと導通あることを確認しています。アッテネータのご提案ありがとうございます、検証してみたいと思います。


うんざりはちべえ様
こちらのアンプのぺるけさんの作例では残留雑音8uVとありますので、0.126VでS/N比は約84dBになりますから計算上はノイズは気にならないことになりますが、私のアンプでは聴こえるようです。

ken様
NFBでのご提案ありがとうございます。ちなみになぜ3.9kΩを変更されるかを教えていただけますと幸いです。
LEDに関しましては私のホワイトノイズが発生するアンプはすべてバイアスにLEDを使用していますので、その点検討させていただきます。

引用して返信編集・削除(未編集)

VT様、こんばんは。
そうですね、入力ショートはいい方法ですね。
イヤフォンとヘッドフォンの違いって、効率はほぼ同じで、16Ωと64Ωの違いで、電圧レベルで6dBですから、カセットデッキでドルビーオン(-60dBくらい)でヒスが消え、オフ(-50dBくらい)で聴こえるというレベルなのかと思いました。しかし、72dBとなると、「ちょっと違うのかな?」と思いました。
http://www.op316.com/tubes/mw/mw-15v-p4.htm
では、ノイズレベル19uVと書いてあります。となると、-72dBよりS/N比は”大きく“なるので、ノイズが聴こえることはことはないなあ、と思ってしまいました。

引用して返信編集・削除(未編集)

うんざりはちべえ様

 tatuno様の6月19日 23:39の投稿に「MDR-EX800STでボリュームを最小にしてもホワイトノイズが聞こえるのを解消したいです。」という記述があるため、このホワイトノイズはアンプそのものに何らかの問題があるために生じている可能性が高いかと推測しております。
 そこで、外来または音源との接続に由来するかを確認するために入力をショートしてみることをお勧めしました。

 もう一つ気になる点として「MDR-7506だと気にならないのですが。」という記述があるので、出力を分圧すると気にならないレベルになるのかというのを確認していただきたいと思っています。
 ならないなら負荷がMDR-EX800STかMDR-7506かによってノイズ発生が変わるアンプになっているという可能性が出てくるので。

引用して返信編集・削除(未編集)

なるほど。感度がほぼ同じでも、16Ωと64Ωでは、電圧ゲインが6dB、パワーゲインで12dBも違うんですね。でも、S/N比が90dBもあれば、60dB以下ですから、普通は問題にならないはずです。ぺるけ師匠のHPアンプもノイズレベル90dB以下でしょうから、1Vで0dBですから、-90dBは60+30なので1/1000×1/30で1mVの1/30なので、30uVrmsとなるはずです。0.126Vの30uVというと、-72dBとなり、問題にならないはずです。
となると、ソースのS/N比が低い可能性が考えられます。

おかしいかな?

追記:
http://www.op316.com/tubes/hpa/version4.htm
によれば、歪率が、左側では、左上がりの直線になっているので、これからノイズレベルとすると、出力0.1Vで歪が、0.01%ですから、ノイズは1uV(ー120dB)と読めます。だからS/N比はー90dBより”大きな”ー100dBを超えているはずです。

引用して返信編集・削除(編集済: 2025年06月22日 07:56)

うんざりはちべえ様

 このヘッドフォンアンプはhttp://www.op316.com/cqhpa2.htmに記載がある「続理解しながら作るヘッドホン・アンプ」に収載されているものであるために、HPのほうには該当する記事が無いものと思われます。

tatuno様

 MDR-EX800STは16Ω、MDR-7506は63Ωから同じ1mW入力する場合の「電圧」を考えるとMDR-EX800STが0.126V、MDR-7506は0.251Vと算出されますので、これが聞こえるノイズレベルの違いの原因の一つになっている可能性はあるかとおもいます。
 
 ということで、たや様が提案している抵抗分圧式のアッテネーターをアダプターとして作成して間に入れてみて、一度効果を確認してみるのがよいかと思います。

 NFBの方を変えるなら、3.9KΩを22KΩに変更すると増幅率がほぼ1/2になると思われます。

引用して返信編集・削除(未編集)

このアンプはかなり強めに位相補償がかかっているので、負帰還を増やしても危険は少ないでしょう。私なら3.9kを大きくします。

ノイズの件ですが、私の経験ではLEDでひどい目にあったことがあります。LEDの透明樹脂は耐湿性が悪いので、劣化していたという顚末でした。本来、こういう箇所に使うデバイスではありません。

引用して返信編集・削除(未編集)

tatuno様
 配線や部品に問題が無いと判断された場合の対応案です。
使用されいるイヤホンはヘッドホンの約1.6倍(スピーカのデシベルと同じとした場合)の感度ですが、耳に装着した場合にはヘッドホンより大きな差があるのだと思います。
アンプの動作に影響なく、ゲインを落とすのは、アンプとイヤホンの間にアッテネータを入れるのがいいと思います。
16Ωのイヤホンのゲインを1/2にする簡易なもので試してみてはいかがでしょうか。

引用して返信編集・削除(編集済: 2025年06月21日 15:37)

tatuno様
私がみつけたのは、
http://www.op316.com/tubes/hpa/version4.htm
http://www.op316.com/tubes/mw/mw-15v-p4.htm
ですが、回路の定数が違うようですが、変更されたのでしょうか?
また、MDR-EX800STとMDR-7506は、108dB/mwと106dB/mwでほぼ違いがありません。

引用して返信編集・削除(未編集)

tatuno様
 発振しやすさについては、バイポーラトランジスタとFETのどちらが多いかはわかりません。製作記事以上にNFBを多くすると、トラブルに遭いやすいので避けたほうが無難です。

 ホワイトノイズが気になる件ですが原因として考えられるのは、
1.基板のはんだ付けがうまくいっていない。(虫眼鏡等でよく見ることや、引っ張ってみたりなど)
2.使っている抵抗器によるもの。カーボン抵抗を使っているのであれば、金属皮膜抵抗に交換する。(2SA1015-GRの関連部)
3.コンデンサによるもの。
 電解コンデンサは、日本メーカー(ニチコン、東信、エルナー、ルビコンなど)の新しい物ですか。
 47pFや100pFのセラミックコンデンサは、ぺるけさんが「部品入手のお助けページ」で紹介されているものかその相当品ですか。
4.ACアダプタが発生するノイズによるもの。対策としては、製作を参照された本のP98からの電源回路にしてみる。
5.アンプは、金属ケース(MBシリーズなど)に収納し、アースは本のP101の構成にしたがったものですか。

以上のようなことをチェックしてみてください。

引用して返信編集・削除(編集済: 2025年06月20日 15:39)

tatuno様
 
「ボリュームを最小にしてもホワイトノイズが聞こえる」ということですが、入力をショートしてもホワイトノイズが聞こえるのでしょうか。
そうであれば入力側にアッテネータを追加してもダメでしょう。

出力側で分圧すればそれに合わせてノイズを減らすことができるかと思いますが、アンプそのものに何か問題があるのでホワイトノイズが聞こえるという可能性もあるかと思います。

引用して返信編集・削除(未編集)

たや様
ご返信ありがとうございます。ぺるけさんのFET差動HPA Ver.4では、利得を下げる場合にNFBの抵抗を減らすことで調整していましたので、同様の方法で調節できないかと考えていましたが、バイポーラトランジスタを使用したこちらのアンプでは発振しやすいのでNFBで調節するのは避けたほうが良いという理解でよいでしょうか。

ボリュームに関してはアルプスの50kΩ(ぺるけさんが良く使用していたもの)を使用しています。
MDR-EX800STでボリュームを最小にしてもホワイトノイズが聞こえるのを解消したいです。MDR-7506だと気にならないのですが。

引用して返信編集・削除(編集済: 2025年06月20日 00:36)

tatuno様
 先の文書の追記
 発振したらどうなるかですが、
1.0点調整ができない
2.パワートランジスタが焼ける
3.使っているうちにイヤホンが断線
などですが、非常に高い周波数の発振なので、オシロなどで観測しても発見するのが難しいです。
 回路はいまのままで、固定抵抗による方法以外にボリュームをを入れる(P101からの製作のヒント)を参考にしてください。

追記:ヘッドホン側の56kΩと入力側の56kΩの2つの抵抗は、その両方を比較して、ヘッドホン側が常に0Vになるように差動回路が働いているので、変更しないでね。もし変えると回路の設計を見直すことが必要です。

引用して返信編集・削除(編集済: 2025年06月19日 19:35)

tatuno様
 利得を減らす場合NFB回路の定数を変えることで利得を下げようとすると、高域で位相が変化し、発振する可能性があります。この本のP76の図5-8に位相がシフトする様子がのっていますが、NFBをふやすと、位相が180度反転に近づき、発振する恐れがあります。その場合、発振防止回路の見直しが必要になります。(このサイトの私のアンプ設計マニュアル 負帰還その2 (薬効と副作用)が参考になると思います。)具体的な対応としては、47pFや100pFのコンデンサの定数を変更したり、初段の2SA1015-GRをYに変更してゲインをへらします。そのためには、低周波発振器やオシロスコープ(アナログディスカバリなどの万能測定器でも可)が必要です。
 そんなことをせず簡単にゲインをへらすには、入力にゲインを減らす回路を追加するのが簡単です。添付図でヘッドホンアンプの入力抵抗を考慮すると、0.27倍になります。

引用して返信編集・削除(編集済: 2025年06月19日 11:24)

ヘルプ掲示板

ヘルプ掲示板にそぐわない投稿

引用して返信編集・削除(未編集)

トランジスタ式PHONOイコライザ AC100Vバージョン 教えてください。

katcと申します。自作歴6年ですがまだまだ初心者の域です、よろしくお願いします。
ぺるけさんの「トランジスタ式PHONOイコライザ AC100Vバージョン」を製作しています。
回路は、<2SA1015-GR/2SC1815-BL>・・・その3 です。

テスト・トラブルシューティングで1週間ほど経過しましたが原因を発見できていません。
皆様のお力添えのほど、どうかよろしくお願いします。

各部電圧状況
--------------------------------------------------------------
箇所 設計値 測定値(L) 測定値(R)
(1) V+: +16.3v +15.5v +15.5v
(2) V-: -16.3v -15.8v -15.8v
(3) 150Ω-4.3KΩ間: +15.2v +14.1v +14.5v
(4) 150Ω-240Ω間: -15.2v -14.3v -14.9v
(5) 4.3KΩ-2SC1815BL間: +0.6v+-0.5v -12.1v 1.1v
(6) 240Ω-2.2Ω間: -13.6v -12.1v -13.2v
(7) 4.7KΩ-2SC1815間: -0.23v -0.12v -0.39v
(8) 470Ω-2SA1015間: +0.08v +0.21v +0.16v
(9) 470Ω-2SA1015間: +0.08v +0.24v +0.16v
(10) 30KΩ-2SA1015間: +0.67v +0.82v +0.75v
(11) 2SA1015コレクタ-2SC1815BL(出力側)間: -13.0v -11.5v -12.5v
(12) 2SA1015コレクタ-2SC1815BL間: -13.0v -13.0v -12.6v
--------------------------------------------------------------

上記(5)の「 +0.6v+-0.5v 」のところLchが「-12.1v」 と大きく外れています。
配線・はんだ見直し、2SC1815BLの交換等を実施しましたが状況変わらずです。
よろしくお願いします。

引用して返信編集・削除(編集済: 2025年04月26日 21:32)

解決して良かったです。(5)番の2SC1815のコレクタ電位がエミッタに張り付いていたので、このコレクタにV+から給電されていない症状だと考え、V+側から順に追って行くように提案したのですが、一気に解決されてお見事です。

引用して返信編集・削除(未編集)

お世話になっています。
以下修正等の報告です。

たやさん のアドバイスに従って回路図でチェックをしていたところ、電源部とアンプ部のV+,V-の接続部分が前後していて複雑な部分があること。
又 k-tom さん のプラス側の流れに異常があると・・というところが上記と重なったので、確信はなかったのですがダメもとで LchのV+ラインからの150Ω接続を Rchの150Ω手前から分岐して配線してみたところ、、Lchの4.3KΩ-2SC1815BL間が0.98Vと正常範囲となりました。
k-tom さんが言われたように、プラス側の流れに何か不都合があったようです。

ken さんご連絡ありがとうございます。4.3kの電圧は修正前は14.6Vでした。足の部分だったと思いますがすでに修正済で定かではありません。アドバイスありがとうございます。

(回路図的に当方の知識では説明はできませんが、、)対処療法でなんとかうまくいったようなので当方としては一旦FIXとしたいと思います。
ご連絡いただいたみなさんのおかげでなんとか修正できました。大変ありがとうございました。感謝いたします。

引用して返信編集・削除(未編集)

書き忘れました。

プリント基板の表側から部品の足に直接当たってください。

4.3kのV+側電位が正常なら、次は2SC1815コレクター側の4.3kの足です。

引用して返信編集・削除(未編集)

4.3kのV+側の電位は正常ですか? パターンや配線ではなく、4.3kの足に直接当たってみてください。

この箇所に限らず、部品の足に直接当たると分かりやすいです。

引用して返信編集・削除(未編集)

かわだいら様
ご連絡ありがとうございます。
導通確認も今一度やってみます。

引用して返信編集・削除(未編集)

既に確認済みかも知れませんが、お節介で。
回路図と実物の照合では、テスターを使って、出発点の部品リード(足)~接続相手先の部品リード(足)や接続線(ジャンパー線など)との末端で導通を確認することが良いと思います。
こうすると、ハンダ不良も見つかります。

引用して返信編集・削除(未編集)

たや様
ご連絡ありがとうございます。
パターン図でなく回路図でチェック実施してみます。

引用して返信編集・削除(未編集)

katc様
 L側とR側の基板の配線ですが、基板の配置図を見ると左右対称になっています。しかしトランジスタの取付が左右同じでないなど微妙に異なり、勘違いすることを私も経験しています。不具合箇所の状況から推測すると、トランジスタのベースがON状態になりコレクタ、エミッタ間が導通状態になっているように思えます。
 対策としては面倒ですが、今一度、実際の配線を回路図(パターン図よりこのほうがいいです。)で、チェックした部分を赤鉛筆でなぞり、確認されてはいかかでしょうか。

引用して返信編集・削除(編集済: 2025年04月26日 14:25)

k-tomさん
ご連絡ありがとうございます。

プラス側の流れに異常があると・・なのですね、、
そのあたりを今一度確認してみます。
原因思い出されましたらよろしくお願いします。

引用して返信編集・削除(編集済: 2025年04月26日 11:50)

大分前に経験しましたが、プラス側の流れに異常があるとマイナス側の電圧が現れてきます。
具体的に何が原因か忘れましたが?

引用して返信編集・削除(未編集)
合計822件 (投稿99, 返信723)

ロケットBBS

Page Top