MENU

スレッドNo.685

A2級について

普段はトランジスタばかりで真空管には疎いので、ご教授いただけると幸いです。

A2級の作例を見ると、ほぼ例外なくカソードフォロワーと出力管を直結にしていますが、これは何か理由があるのでしょうか。出力管のグリッドがプラスになるのは信号によるものですから、DCではなくACです。したがって、C結合で問題なく動作すると思います。

直結にするのは、低域時定数が1個増えるのを嫌ってのことではないかと想像していますが、これであっているでしょうか。

引用して返信編集・削除(未編集)

VT様、うんざりはちべえ様、

アドバイスをいただきありがとうございます。

私もグリッド周りをモデル化してシミュレーションしていました。添付図の上はエミッタとCの間を100kΩにした場合で、高インピーダンス駆動に相当します。また、グリッドとカソード間のダイオードのインピーダンスとして1kΩを仮定しています。Vgrid=Vcathodeでクリップしています。また、少しマイナス側にシフトしています。つまり、通常のC結合でも、クリップすればバイアスが変動するという既知の現象です。

下は駆動インピーダンス100Ωで、クリップは起こらず、全体にマイナス側にシフトしています。

プラス側のピーク値はVcathode+(グリッドとカソード間のインピーダンスによる電圧降下)です。グリッドとカソード間のインピーダンスと駆動電圧に依存しますが、Vcathode より1Vから2V高くなりました。したがって、この程度のA2級の効果が得られます。

もっと面白いのは動作点が深い側にシフトすることで、余っていた高Vplate側の領域が出力に寄与します。

私の実験で出力が増加したのは、この両方の効果だと思います。聴感上も問題なく、バイアスが浅めの三結には面白いと思います。

引用して返信編集・削除(未編集)

皆様、こんばんは。
回路図のコンデンサの左の電圧がグラフの赤です。グラフの緑がグリッド電圧です。赤の振幅が大きくなると、緑のグラフが、下の方に伸びていますね。これをクランプ効果と言います。グリッド電流(グラフの青)が、ながれたことによって、グラフの一番上のコンデンサの両端の電圧が急に大きくなっていますね。それで、グリッド側の電圧が負に引っ張られて、緑のグラフが、下の方に伸びたのです。つまり、コンデンサの両端の電圧分、意図してないのに結果的に終段のバイアスが深くなったのです。このため、動作点が変わり、グラフの黄色のプレート電流が、正弦波から、だんだん下の方がカットオフするようになるのです。グリッド電流によるクランプ効果は、コンデンサのDC電圧の発生によるもので、コンデンサがあるから起きるのです。したがって、これを防ぐためにA2ドライブでは、カソードフォロアを入れて、直結にするのです。もちろん、カソードフォロアの入力にコンデンサを入れるとき、カソードフォロアのグリッド電流が、流れないようにカソードフォロアのバイアスに注意します。
もちろん、コンデンサの左側のインピーダンスによって、グリッド電流が流れるとインピーダンスによる電圧降下で、グリッド電流が変わるので、コンデンサに発生するDC電圧は変わります。
とにかく、クランプ効果が発生しないように工夫をします。

再編集済み。10月10日17:33
なお、容量Cのコンデンサの両端の電圧Vは、Q=CVで、V=C/Qです。Qは電荷で、電流の積分値と考えるといいでしょう。ですから、正弦波の電流は、正負に振れるので、DCは、発生しませんが、直流電流成分が流れると、DC電圧が発生します。でも、注意することは、歪んだ正弦波の電流は、DC成分が発生しますので、DC電圧が発生します。つまり、ドライブ段を歪ませて、シングルアンプの歪打消しは、バイアスが狂うので、歪率計で見ると、時間が経っているので、バイアスがずれているところで、歪打消しをさせていることになります。したがって、実際は、コンデンサカップリングでは、歪打消しは、絶対ぴったりには、できないという事です。
修正 10月11日6:00 Q=CVで、V=C/Qです。→Q=CVで、V=Q/Cです。

引用して返信編集・削除(編集済: 2024年10月11日 06:03)

ken様、お早うございます。

ぺるけさんのミニワッターのA2級化の検討 (http://www.op316.com/tubes/mw/mw-a2-class.htm)の<グリッド電流の実態調査・・・6DJ8差動ppミニワッター>を参考に、コンデンサの両端電圧とグリッド電圧を観察してみてはいかがですか。

すっかり忘れていましたが、A2級でカップリングコンデンサを外さなければならない理由のもう一つが、整流回路になるためというのがありました。

グリッドが正電位になると電流が流れるというのは、2極管(ダイオード・整流管)と同じということでもあります。
駆動段がAC電源、グリッド-カソード間がダイオード、グリッドリーク抵抗が負荷という形で半波整流回路が出来上がり、グリッドリーク抵抗による放電を超える充電電流が流れると、カップリングコンデンサにその分のDC電圧が生じてしまうということのようです。

引用して返信編集・削除(編集済: 2024年10月10日 07:16)

その後もいろいろと調べていますが、完全なA2級とは違うようです。プラス側に1Vから2V程度振れれば良いという条件ならA2級として動作しますが、それ以上はドライブ出来ません。グリッド・カソード間のダイオードと結合のCによるチャージポンプが働くためです。詳しくは、もっと調べてから報告します。

引用して返信編集・削除(未編集)

歪み率の測定環境が立ち上がったので、測定してみました。100Hz, 1kHz, 10kHzとも良く揃っています。

シングルA2級は最大出力付近で歪み率増加が平坦になると聞きましたが、その様子はありません。あれはグリッド電流が流れてドライバー段の歪が増え、出力段との打消しが効果的に働くからなのでしょうか?

なお、100Hzの歪み率を見て、ベースにした中国製の基板キットの出力トランスは結構優秀だとわかりました。いい感じで鳴っています。

引用して返信編集・削除(未編集)

しんちゃん様、

トランジスタ屋の実験におつきあいいただき、ありがとうございます。大昔の初歩のラジオ誌以来の真空管いじりで、楽しかったです。

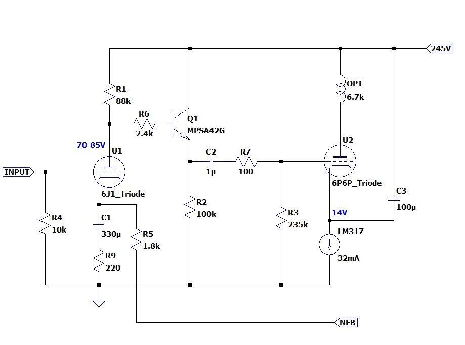
参考までに回路図をアップします。ベースの2.4kΩ、エミッタの100Ωは万が一の発振防止です。ケースの空きスペースに組んだために配線が長くなったので、念のためです。

引用して返信編集・削除(未編集)

おはようございます。
実験の成果、拝見させていただきました。

なるほど、何でもやって見るものですね。
コンデンサを介しているから直流(脈流)は流れないと思いこんでいましたが、実際は流せる事が判り面白い結果です。

貴重な実験結果を見せていただき、ありがとうございました。

引用して返信編集・削除(未編集)

エミッタフォロワによるC結合A2級の実験結果を報告します。

結論はA2級動作可能です。実験に使ったアンプは、6J1三結+6P6P(6V6相当管)三結シングルです。300V耐圧NPNエミッタフォロワを6J1に直結、エミッタと6P6P の間が1uF(手持ちのスピーカーネットワーク用)、エミッタ抵抗は100kΩです。

A1級では0.7W強でクリップしていましたが、C結合A2級で1Wです。出力波形はマイナス側(出力管グリッド0V側)でクリップしていたのが、A2級ではプラス側(出力管グリッド負側)でクリップするように変わりました。

添付の波形は左上から、1kHzのグリッド電流(100Ωの電圧降下)、エミッタ、出力管グリッド、スピーカー端子出力。次いで同じ順で100Hzです。グリッド電流を流す為に大きくクリップさせています。グリッド電流が流れてもグリッド波形はクリップしていないことがわかります。

1uFは100Hzで約1.6kΩですが、ぺるけさんのA2級6N6差動ではグリッドに1kΩが入っていますから、このくらいのインピーダンスは大丈夫なわけです。

私の実験が正しければ、NPN(MPSA42G), 抵抗, C各1個の追加でA2級が出来てしまいます。出力管のカソード電圧嵩上げや、ドライバー段の負電源は不要ですから、超お手軽A2級です。

また聴感上の改善というご利益もありました。NPN のCobが数pFしかありませんので、段間の高域時定数が数MHzオーダーになったからではないかと推測しています。ぺるけさんが6GW8ミニワッターで嘆いていたポイントです。

引用して返信編集・削除(未編集)

VT様、しんちゃん様、

丁寧な説明をしていただき、ありがとうございます。やはり直結でないといけないのかと思いつつも、ぺるけさんの「A2級動作の研究」のオシロ波形を見ると直流成分は無いように思います。

エミッタフォロワなら自分で実験出来そうですので、高耐圧のトランジスタを注文しました。結果が出ましたら報告いたします。

引用して返信編集・削除(未編集)

kenさん、おはようございます。

補足すると、A2級動作ではグリッドを正電位まで振り、グリッド電流が流れる領域を使います。で、このグリッド電流が流れるということは真空管の入力インピーダンスが大幅に低くなるとも言い換えられます。
このために通常のC結合ではコンデンサのインピーダンスと真空管の入力インピーダンスで分圧が起こり、電圧降下が非常に大きくなってグリッドが正になる領域で信号がクリップされた形になってしまいますので直結にするのですが、理論上は非常に大容量のコンデンサを使えばC結合にできないわけではありません。

ちなみにカソードフォロワーが前段に来るのは、通常のカソード接地回路では出力インピーダンスが高いために入力インピーダンスが大幅に低くなる影響で信号が歪むためで、昔はステップダウントランスを使ったトランス結合なども使われていました。

ご参考まで。

引用して返信編集・削除(未編集)

A2級は出力管のグリッドをプラス領域までドライブします。
グリッドにプラス電圧を掛けるとグリッド電流が流れます。
出力管のグリッドに電流を流すにはカソードフォロワーでドライブする必要があります。
出力管のグリッドとカソードフォロワーの間にコンデンサを入れると、グリッドに電流を流せないためA2級動作になりません。

引用して返信編集・削除(未編集)

このスレッドに返信

このスレッドへの返信は締め切られています。

ロケットBBS

Page Top