MENU
固定された投稿

続 真空管&オーディオ「なんでもあり掲示板」のガイドライン

必ずお読みください。
下記のリンクは本掲示板を利用される方へのお願いと利用にあたっての指針です。
http://www.op316.com/bbs/everybbsrule.htm

編集・削除(編集済: 2026年03月09日 18:38)

赤外線リモコンボリューム

この掲示板でFM放送局によって音量が違うという話題がありましたが、CDやLPもクラシックとジャズでは音量が異なることが多いです。

曲が始まってから音量の調整に立つのは興を削ぐなと感じていたら、面白いものがありました。アマゾンやeBay で売っている赤外線リモコンボリュームです。早速入手して組み上げました。といっても、電源と入出力をつなぐだけで動作します。

ボリュームは型名不明ですが、アルプスのRK168シリーズが外形、ピン配列とも一致します。抵抗値変化はS字で、RK168シリーズのデータシートにある3Bまたは4Bのようです。後ろにパワーアンプの入力インピーダンスが入るので、実際の音量変化はもう少し緩やかです。

LEDと赤外線受光素子はPCBから外してパネルに取り付けました。赤外線受光素子は見慣れない形ですが、5mm LEDのブラケットが合いました。

白いコネクタはミュートのリレー用です。オープンコレクタで、5V 30mA程度のマイクロリレーを駆動できます。

DCモーターですから多少のバックラッシュはありますが、実際に使ってみると、とても便利です。

引用して返信編集・削除(編集済: 2026年02月07日 00:27)

この赤外線リモコンを便利に使っているのですが、ボリュームの位置はせいぜい11時くらいです。ということは20dBくらい絞っています。これをバスブーストに使うことにしました。

添付の回路図のR1, R2, C1がブースト回路です。CR型トーンコントロールの低音ブースト側と同じ原理です。また、ぺるけさんのNF型バスブーストを裏返しにしたような働きです。

ですから、赤外線リモコンでなくても、パワーアンプの入力抵抗の前にR1, R2, C1を追加すれば同じ働きをします。

R4,R5はリモコンボリュームの100kΩで、いろいろな角度に回した状態のシミュレーションのために二つに分割したものです。R6は後ろにつなぐパワーアンプの入力インピーダンスです。

左下図のように、どの角度に回しても100Hzあたりからブーストが始まり、約65Hzで+3dBです。

右上図はC1を(右から)0.1u, 0.12u, 0.15u, 0.2uと変えた場合です。バスブーストが欲しくなるような口径のスピーカーだと、大抵は0.1uから0.12uくらいでちょうど良いと思います。

右下図はR1を(上から)10k, 18k, 30kと変えた場合です。抵抗値が大きいほどブースト量が増えています。

標準的なDACの出力は2.1V/0dBですから、ゲインが低いアンプでもボリュームはかなり絞ることになります。そういう場合に負帰還回路に手を入れずに、簡単にバスブーストが可能です。

また、負帰還量が少なくてNFB回路でバスブーストをかけられない場合でも、ボリュームが12時以下なら、この回路でバスブーストが可能です。

引用して返信編集・削除(編集済: 2026年03月12日 20:15)

エゾフクロウ

自宅の敷地にエゾフクロウがやってきました!
さすがにびっくりしました。以前にオオルリがいたことがありますが、それ以来のびっくりです。
でも夕方にはもういませんでした。眠そうな顔からもわかるように真昼間は眠たくてどこでもいいから休みたかったのかもしれません。
私のところはど田舎ではなく約190万人が住む札幌市の隣で約12万人が住んでいる街です。

エゾフクロウはアイヌがカムイとしていました。フクロウの中でもコタンコロカムイ(居住地を守る神)とアイヌが呼んでいた道内にたった数百羽しか生息しないのが絶滅危惧種のシマフクロウです。これはさすがに札幌近辺にいるはずもありません。(札幌市円山動物園のウェブに色などの特徴が載っています)
https://www.city.sapporo.jp/zoo/098-k.html
*カムイは一般的に神となっていますが、大自然と称してもよいような言葉です。アイヌは人という意味です。ですのでアイヌ民族はおかしな言葉です。アイヌで大変に有名な女性は知里幸惠(ちり・ゆきえ)です。1922年の大正時代にたった19歳で亡くなりました。ただその前に言語学者の金田一京介と知り合い、アイヌ神謡集を出しました。弟の真志保は北海道大学教授です。北海道に難解な地名が多いのは語源がアイヌの言葉にてきとうな漢字を当てたからです。

引用して返信編集・削除(編集済: 2026年02月18日 10:47)

西村様
 奈良公園の鹿は、神様の使いとして信仰され大切にされています。2歳くらいの頃(70年近く前)、両親につれられ鹿をみたのを今でも覚えています。
https://www3.pref.nara.jp/park/1003.htm
 いまは、残念なことに観光マナーが悪くなり(もしかしたら、私自身もそうかも?)残念な思いをする人もおおいようです。
マナーが悪い人に、外国人、日本人の区別はないとおもいます。

引用して返信編集・削除(編集済: 2026年03月02日 15:21)

たや様

やはり同じ鹿なんですね。東大寺境内には鹿に餌を与えるなとありましたが、南大門前では鹿用の餌を売る屋台がありました。餌を与える観光客が多いからでしょう、南大門から大仏殿までの間にたくさんの鹿が入り込んでいました。

本州はツキノワグマ、イノシシにハクビシンの被害をよく聞きます。
鹿を近づけさせないために庭に中型犬を飼ってみたらいかがでしょう?北海道犬が人にはよくなつきますが勇猛果敢でヒグマにも決して逃げようとはせずに吠えまくります。
役所は被害が拡大し市民からの声が大きくなるまで何もしませんね。

引用して返信編集・削除(未編集)

西村様
 家の周辺に現れるのは、奈良公園や宮島にいるのと同じニホンジカと思います。15年ほど前から畑の作物を荒らしはじめたのが始まりです。今では、庭のあじさいやバラ、広葉樹の葉も食べられるようになりました。牡鹿に襲われた人もいるようです。熊については、市の防災メールで注意喚起がありますが、鹿はありません。
 鹿よけの柵は2mくらいのものが、畑や公園にありますが、飛び越えるようです。

引用して返信編集・削除(編集済: 2026年02月26日 10:24)

エゾシカはその大きさも大きいですが、ジャンプ力もものすごく酪農学園大学の先生によると3mも飛ぶそうです。3mのフェンスで囲んだところを助走なしで飛び越えちゃったそうです。

北海道内を車で走行することもあるかもしれません。もし走行中にエゾシカに出会ったらすぐに徐行に切り替えてください。エゾシカは群れで行動するので次々に現れます。大人は跳躍力があるので乗用車は飛び越えちゃうことも多いようですが、万一、車に衝突したら大破してしまいます。
それと行動は真夜中にも及びます。私もコロナ下の20年に石北峠の温泉街、層雲峡付近を2時ころに通った時、次々と光る眼玉が4つ(2頭)、道路わきで餌を探していたからです。昼行性なんですがヒグマなどの天敵に出会わないからでしょう。

引用して返信編集・削除(未編集)

たや様

>  ただ気になるのは太陽光発電所建設で自然が破壊されていることが影響していないでしょうか。・・・そのせいか、今では鹿が昼間、道路を歩いているのを見かけますし、彼らは逃げようともしません。

鹿が出没するとのこと、本州の鹿は奈良東大寺近辺の鹿しか知りませんが、同じでしょうか?
というのは北海道に住むエゾシカは東大寺の鹿に比べ一回り以上も大きいのです。しかし、人を恐れ向かってくることはありません。
ところで太陽光発電所建設についてですが、大阪の業者が道内でもめているのは釧路湿原近くに建設しているからです。ここには特別天然記念物の丹頂(約2000羽弱)、シマフクロウ(約数百羽)、エゾサンショウウオ(ごくわずか)といった極めて数少ない動物がいるのです。ですので極めて問題になっているのです。
シマフクロウは人工の巣をかけていて、毎年そこで営巣させ、丹頂も冬だけ餌を撒いて個体数を増やしてきました。

それますが、知床で遊覧船の沈没事故があり、実は船長が持っていたスマホは通話圏外だったそうで、連絡は乗客のスマホを使ったそうです。なので知床にアンテナを建てようという話がありました。しかしここは世界自然遺産です。人が出入りするようになると自然遺産は抹消されるでしょう。

今、エゾシカによる食害が発生しています。冬の餌不足によりエゾシカは木の下側の皮を食べつくしてしまいます。すると立ち枯れします。でもアイヌがいたころはエゾオオカミがいて、エゾシカを狩っていました。だからエゾシカは大発生しなかったんです。本州から渡ってきた和人は欧州の真似をして、エゾオオカミを絶滅させたためエゾシカが大繁殖したのです。
丹頂は増えたといってもたったの2000羽弱です。それも30羽に減った個体の子孫だけです。何か遺伝上の病気が発生したらすぐに絶滅寸前になってしまいます。

ところでエゾフクロウは道内のどこにでも生息しているので今のところ問題はないみたいです。何かの用で狩りに出かけたが、ハシブトガラスがうるさく眠いので仕方なく我が家で一休みしたのでしょう。

引用して返信編集・削除(未編集)

イチイの木が30本以上とは素晴らしいです。神様が羽を休めにいらっしゃるのも道理です。

我が家は街なかのマンションなので、猫の額ほどの緑地にヒヨドリ、ムクドリとセキレイ。あとはお定まりのカラスとスズメ。羨ましいです。

引用して返信編集・削除(未編集)

西村様
 大変、めずらしいものと興味深いサイトの紹介ありがとうございます。
 ただ気になるのは太陽光発電所建設で自然が破壊されていることが影響していないでしょうか。私の住んでいる地域は、空き地や山の斜面に太陽光発電所がたくさんできています(大雨のとき、どうなるか不安です)。そのせいか、今では鹿が昼間、道路を歩いているのを見かけますし、彼らは逃げようともしません。今のところ、角のあるオスにあっていないのが幸いです。

引用して返信編集・削除(未編集)

マルチポストになるのでしょうが、下記のdosmanさんの掲示板に初投稿させていただきました。
https://www.bird-kawasemi.jp/photo-bbs/
鳥の掲示板では迷子鳥ばかりが目立っています。その中では目立つ掲示板です。

投稿に対しコメントをいただきました。その際にここと同じ自分の家に来た鳥のURLを投稿したところずいぶんご覧くださった方がおられびっくりしました(以前、ぺるけさんのところに投稿したときと同じくらい)。

見たこともないミコアイサ、パンダのような目でかわいいです!ヒレンジャクの画像もありました。ヒレンジャクではなくキレンジャクは我が家の近くの木に来たところを撮影した、という写真を見せていただいたことがあります。実にきれいな鳥です。もちろんヒレンジャクもきれい。
気になる方は是非ご覧ください。

引用して返信編集・削除(未編集)

ken様
アイヌ神謡集をご存じとはさすがです。
我が家に来た鳥はエゾフクロウで26種になります(ハシブト、ハシボソ、鳩は除く)。我が家の木はすべてオンコです。オンコは馴染みがないでしょうがイチイのことです。全国的にある常緑樹ですね。
ほとんどの家庭ではイチイは剪定しており隠れるところがない。我が家は枝の伐採はしますが、あとは自然のなすがまま。30本以上もあり隠れるところと餌が取れるので小鳥が集まりやすいのでしょう。
だから真冬も我が家にたくさん集まってきます。カラの仲間(シジュウカラ、ヤマガラなど)は毎日やってきます。でも18/05/07にオオルリがいたのにはビックリしました。今回はそれに続くビックリです。
撮影はすべてCanon 6D + 75-300mm F4-5.6 IS USMの中古、これでも重たいのでわざわざ公園などに撮影に行きません。

引用して返信編集・削除(編集済: 2026年02月20日 06:14)

西村さん、

エゾフクロウが訪問してくれるとは、何か良いことがありそうですね。

アイヌ神謡集。銀の滴降る降るまわりに、金の滴降る降るまわりに。ほんとうに美しい詩だと思います。

引用して返信編集・削除(未編集)

USB DAC+Bluetoothレシーバー基板

>Amazonに、USB入力にも対応したBluetoothレシーバー基板がありましたので入手しました。
>この基板だけで、「USB DAC+Bluetoothレシーバー」になります。

>https://www.amazon.co.jp/dp/B0DGQFSKH8/

投稿No. 103 (24年12月9日)で紹介していただいた基板を入手して試用しています。ご紹介ありがとうございました。
一つ課題と思っていたのが使われているPCM5102Aの出力が2.1Vrmsあって、(レベルが高くて)ペルケさん設計の次の回路がそのまま使えない事です。
USB DAC+Bluetoothレシーバー Version3.0
USB DAC+Bluetoothレシーバー Version4.0

と、思ってよく読むとVersion2.0にはType1用の利得1の回路があって、これがそのまま利用できそうです。
またBluetoothドングルのお薦めの物も紹介されているページもあり、これも大変参考になり助かりました。
http://www.op316.com/tubes/lpcd/bt-basic2.htm

この掲示板で質問しようと思っていましたが、ペルケさんのホームページで解決する事が出来ました。
改めて感謝です。

引用して返信編集・削除(編集済: 2026年01月08日 21:19)

kenさんコメントありがとうございます。

使ったLPFとTD-1のトランスには、AKI.DAC用の物をそのまま流用したのがマズかったようです。
時間を見て、ペルケさんのBT用のLPFで試してみます。

BTの便利さ、快適さに気が付いて、家族の為にもBTレシーバーとミニワッターのシステムを作ろうと頑張っているところです。
このままでも音は出ているので使えますが、折角ですから良いものを作っておこうと思います。
私の年齢では遺して置きたい、に近いかもしれませんが(^^)

他のBT基板も試してみるつもりです。

引用して返信編集・削除(未編集)

評価ではありませんが、使っていた者からのコメントです。

このボードに搭載されているDAC PCM5102Aの最小負荷抵抗は1kΩで、データシート記載の特性は10kΩの場合です。負荷1kΩは出力がクリップせずに2Vrms出る最小値です。1.67Vでクリップしているのは、負荷が小さすぎるからだと思います。

Bluetooth の送信側で絞れば良さそうですが、そうすると例えばaptx-HDの場合の24bit 、またPCM5102Aの16bitをフルに使わないことになり、THD+Nが劣化します。

なお、音に不満が残るというのは私も同じでした。

引用して返信編集・削除(編集済: 2026年02月10日 20:50)

このBTレシーバーの特性を取ってみました。出力にLPFを入れた後、田村のトランスTD-1に繋いで測ってみたものです。測定器は古い通信用(600Ω系統)のレベルメーターでdBmで測定、入力信号はパソコンのWG、BTドングルでペアリングしています。

高域は19.4kHz(-3dB)、低域が5Hz(-3dB)、出力レベルは+6.7dBm(1.67V)でクリップ領域に入っています。
数日試聴して、音はだんだん落ち着いて来ました。
正直、試聴した音はまだ不満が残る状態です。しばらく使えば良くなってくるのを期待しています。

皆様で使って見た評価も教えていただければありがたいです。

引用して返信編集・削除(編集済: 2026年02月09日 22:08)

ChatGPTって使えますか?

ChatGPT(日本語 無料版)とedgeのCopilotに同じ質問「ぺるけさんって知っていますか。」と聞きました。

ChatGPTの回答:
ぺるけさんについては、少し情報が少ないですが、もしかしてYouTuberのぺるけさんのことですか?それとも別の方でしょうか?もし詳しく教えていただければ、もっと詳しくお答えできると思います!

Copilotの回答:
はい、「ぺるけさん」とは、木村 哲(きむら さとし)さんのハンドルネームです。彼は日本のオーディオ自作界で非常に著名な人物で、特に真空管アンプの設計と製作において多大な貢献をされました。

ぺるけさんの功績と活動
🎼 情熱の真空管アンプ
自身のウェブサイト「Audio & Tubes & Amplifiers & Data Library」では、真空管や半導体アンプの設計・製作に関する膨大な技術情報を公開。
(以下省略)

となりました。ChatGPTって使えるんですか?
(同様に自分の専門、「日本人で超新星を発見した人を全員、教えてください。」と聞くとCopilotは正しく答え、国立天文台のウェブも示してくれました)

引用して返信編集・削除(未編集)

西村様
私はメーカーの者ではありません。天文台の保守を行い、今は望遠鏡の改造(写真鏡を眼視用へ変更)をやっています。それ以上はご勘弁を(^^)
超新星のパトロールは大変な作業だと思います。成果も出されて立派だと思います。お疲れさまでした。新星と彗星のパトロールをやっていた方を知っていますが、その方は大変厳格に自己管理をなさって、70代後半まで頑張っておられました。引退されたのが残念です。(訂正します80代後半まで活躍されていました。)

さてその後AIと数時間話をしていましたが、その中で設計の詳細も詰め、新たな発見や方向性が生まれてきました。まるで仕事仲間とあれこれ話しているうちに考えがまとまって来る感じです。多少ボンヤリしていた方針が、今はハッキリして結論を出せるまでにまとまりました。さらに会話の後のこの充足感はなんともいい感じです。言ってみればAIも学習していますが、同時に人間も学習している事になります。
確かに海外の技術に依存しているのは、本当に悔しいですが、それ以上に満足感があります。

引用して返信編集・削除(編集済: 2026年01月28日 03:42)

> 仕事で設計している天体望遠鏡(カセグレイン望遠鏡)

うちだ様はメーカでしたか。差し支えなければどこでしょうか?
私は趣味で一昨年まで超新星捜索をしておりました。寄る年波には勝てず除雪が大変になり昨年に廃棄処分にしましたが、35cmニュートンと30cmのリッチークレティアンを使っていました。
35cmは自作のC++でプログラミングして半自動で動かし、捜索に集中できるようにしましたが、残念ながらプログラミング後は発見に至りませんでした(その前は2014年にSN 2014cy、2015年にSN 2015asを見つけ日本天文学会から表彰を受けました。その際、有名な山形県の板垣様と初めてお会いできました)。

引用して返信編集・削除(未編集)

皆様のAIの検証結果を見ていると、生成AIも専門的、技術的な課題を解決出来るまでになっているのですね。

私も試しに仕事で設計している天体望遠鏡(カセグレイン望遠鏡)のパラメータの検証をChatGPTとCopilotの両方に指示してみると、両者とも正確な結果を出し、正しく検証する事が出来ました。設計自体は四則演算で出来る内容で難しいものではありませんが、望遠鏡の知識が無いと結果を出せないものです。

一年位前でしたか、ChatGPTに簡単な数学の問題を解かせると、とんでもない結果を出したのを思い出しています。この一年で少なくとも四則演算は正確に出来、その応用計算も出来る様になった事になります。
まだ100%任せる気持ちにはなりませんが、結果を確かめながら使ってみたいと思う様になりました。

引用して返信編集・削除(未編集)

Copilot のAIエンジンはオープンAIからの技術導入なので、chatGPTと同じだと思います。もちろんマイクロソフトのチューニングがあるでしょうし、学習データも違うと思います。

Copilot はリアルタイムで検索して、直ちに学習データにするそうです。そのため、最新のデータが使え、また、会話の内容にあったデータを使えるようです。

私に理論式からの特性を計算してくれた時は、「考えています」「マッピングしています」というので長い時間がかかりました。おそらくリアルタイム検索して学習データを作っていたのだと思います。

引用して返信編集・削除(未編集)

ken様、リプライありがとうございます。
やはりCopilotは使えそうですね。他のブラウザは使ったことがありませんが、同様な AI を積んでいるのでしょうか?

私、KT88 は使ったことがありませんが、似た規格の 6550 (6550Aかも)を積んだ DYNACO MARK-Ⅲ を使ったことがあります。KT88 に変更できるのかはわかりませんが、このアンプ、狭いところに 6550 2本が並べられ 少し小太りの KT88にしたら互いに接触するんじゃないかとの懸念がありました。後で知ったことですが、ブロックコンデンサーも並んでいますが、6550と整流管GZ34の熱によって劣化するのが早いとのことでした。
でもそれより電源オフのとき必ず発生するノイズがあってイヤになり売却しました。
KT88 は McIntosh MC275 によって有名になりました。このアンプは札幌市の狸小路7丁目にあった喫茶店に置いてあり、たまに聴きに行っていました。30人程度は入れるところでしたが、いつも3-4名程度でした。とても静かな店でクラシックのみがかかっていました。店主はおそらく趣味でやっていたのでしょう。その後、スピーカーを含むオール McIntosh (アンプは半導体)になっていました。今は年齢により廃業しました。

引用して返信編集・削除(未編集)

Copilot に「真空管 KT88のデータシートに載っているプレート特性を出せますか?」と質問すると、数式をまじえた説明とデータシートのアドレスを教えてくれました。
プレート特性のグラフを再構成して描きますかというので、お願いすると、理論式から計算したグラフを描画してくれました。いわく、

データシートに載っている μ, \(ra\), \(gm\) を使って
「理想三極モデルとしての KT88」を数式で再構成し、
そこから プレート特性の族線を数値的に描き直したものです。

理論式ですから実際とは合いませんが、理解して努力しているようです。

データシートそのものを表示しないのは著作権を侵害しないために、直接のコピーは出さないアルゴリズムなのかもしれません。文学作品でも同じような答え方をすることが多いです。

引用して返信編集・削除(未編集)

閑話休題
しつこいですが

ChatGPT、Gemini、Copilot、DeepSeekに
「あなたは図表を読み取ることはできますか。」に対し、Copilotだけはできます、と。次に
「真空管 KT88 の3極管特性表を表示してください。メーカは問いません。」に対し図表は表示されませんでしたが、添付画像の答えが返ってきました。https://frank.pocnet.net/sheets/163/k/KT88.pdf と全く同じでした。
GEC KT88 に3極管特性表があり、比較するとこれでも正しいようです。グラフが読めるのかは不明です。

Gemini はLoginが必要なのか書き込む欄が出てきません。
図表が読めないChatGPTとDeepSeekには「ウェブアドレスを教えてください。」と。
似た返事で「真空管ミュージアム」という英語版のウェブを紹介されました。でもこのウェブ、よくわかりませんでしたのですぐ中止。
まあ、図表が読めないのなら仕方がありません。でもウェブで図表や画像が使われず文字だけで表しているものなどあるのでしょうか?やはりChatGPTもDeepSeekも使えません。

とこのように AI が示したものを鵜呑みにするのは論外。きちんと裏付けを取らなくてはいけません。

(「真空管ミュージアム」はhttpでhttpsではありません。アクセスする際はお気を付けください。何をしているかわかりませんので。私はブラウザはEdgeで、通常はCookieはOFF、JavaScriptもOFFで、ブラウザ終了時にはすべての期間のすべての履歴を削除するようにしています)

引用して返信編集・削除(編集済: 2026年01月16日 07:40)

たや様の言われることはもっともなんですが…

> トランジスタ技術誌が新しい人に興味を持ってもらおうと、紙面に工夫をこらしていますが、このような活動が今後も続くように応援(トランジスタ技術の購入)しましょう。

最近は近所の本屋に行っても置いていません。ほとんど売れないのでしょうね。かくいう私も購入したことがありません。昔、立ち読みしたとき、いいなと思うことはたびたびありました。でも悲しいかな、半導体の使い方がわからないのです…。
若い方は手に取ることさえしていないのではないでしょうか、というより本屋で若い人は全く見ません。スマホから得られる情報だけで生きているんでしょう。
雑誌ニュートンだけは売れているようで置いていますが、私の趣味である天文誌は置かなくなりました。MJ誌も季刊誌になって久しいですが、あれは残念ですが実験もやっていない、ただの作例紹介誌ですので無理はありませんが。

ken様がさかんにご自身の作のご紹介がありますが、目もショボショボなので細かいはんだ付けは無理になってしまいました。古希を過ぎた者には厳しい世界です。昔作った真空管アンプだけで生きていこうと思っています。

引用して返信編集・削除(未編集)

西村様のおっしゃるとおりですね。
わたしの知り合いが、去年秋まで、カスタムLSIの設計の仕事をしていたのですが、最近入社した電気電子系の人の大半は希望する分野に入れず、やむを得ず卒業(修了)ということで、設計に従事することが困難(使い物にならない)と言っていました。
トランジスタ技術誌が新しい人に興味を持ってもらおうと、紙面に工夫をこらしていますが、このような活動が今後も続くように応援(トランジスタ技術の購入)しましょう。

引用して返信編集・削除(未編集)

ラピダス(Rapidus)への民間企業の出資はごくごくわずかで、ほとんどは政府(税金)です。当初の目標は1000億円。それが少し増えて1300億円。https://www.nikkei.com/article/DGXZQOUC1239U0S5A211C2000000/
それでも雀の涙。いかに信用されず失敗に終わるだろうと見られているか、ということです。
ラピダスがいかに認知されていないかはマイクロソフト IME に表れています。「羅ぴ出す」となってしまうのです。

そして AI。ChatGPT、Google Gemini、Copilot、DeepSeekなどなど多数ありますが、この中に日本が開発したものは一つも出てきません。いかにお寒い国になったかです。
理研と富士通が次のスパコンを開発していますが、使う半導体に国産はありませんね。富士通でさえ用意できない。
さらに典型的なダメ技術がロケットです。H3 失敗はフェアリングの開頭時にあったみたいですね。H3はH2系とは違って2段燃焼サイクルのような難しい技術は使っておらず、ただの液水、液酸エンジンです。民間の衛星打ち上げはどこも不成功です。固体燃料のイプシロンもダメ。つまり現在、日本は衛星を打ち上げることがまったくできない国ということです。

政府は理系大学にきちんと研究開発費を出さないと将来のノーベル賞はないでしょう。理系大学を志願する学生も少ない…。

引用して返信編集・削除(編集済: 2026年01月12日 10:44)

自作の行方

ヘルプ板のほうでぺるけさんアンプで使用していた春日無線のものがなくなった、という話題に便乗してです。

真空管は中華製なら入手できますし、米国製のものも高価ですがまだ入手できます。しかし出力トランスの入手が困難になってきたようですね。
私が愛用していたノグチトランスですが、ゼネラルトランス販売が継承してくれています。種類も大変に豊富なのでいいですね。
高級品ではタムラは製造中止したみたいですね(サンオーディオのウェブから)。橋本電気(サンスイ継承)は頑張っています。タンゴはウェーバック オーディオ ラボという会社で継承したようですね。まだ一部のようですが。

ぺるけさんのような発信力があり、アンプの開発のみならず部品の頒布までされていた方がいらっしゃらないと自作はますます廃れていっちゃいますね…。

引用して返信編集・削除(未編集)

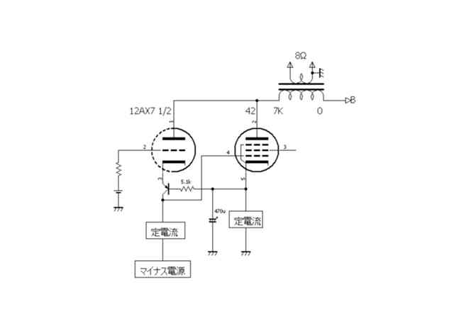
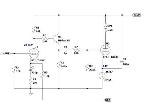
入れ換えた回路です。普通の2段構成の間にエミッタフォロワを挟んであります。エミッタの後ろのCは、最終的には5uFにしました。

出力管のミラー効果による時定数が無視できるようになったためだと思いますが、エミッタフォロワはとても効果的でした。

引用して返信編集・削除(未編集)

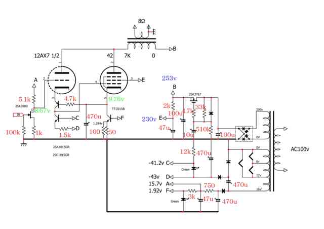
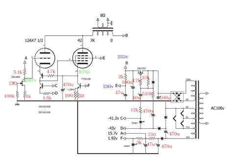
私が購入した基板はeBay で 6P6P amplifier で検索すると、たくさん出てきます。基板が2段になっていて、下がスイッチング電源で上がアンプになっている物です。

もとはビーム管接続なので拡声器みたいな音ですが、三結にするとまともになりました。wavespectraによる歪み率の実測結果を添付します。

他にも vacuum tube amplifier で検索すると、面白そうなのが出てきます。

それにしても高くなったのに驚きました。私が買った時の2倍です。円安で、中国製が買えない時代になりそうです。

引用して返信編集・削除(編集済: 2025年12月23日 19:32)

ken様
参考にされたい方がいらっしゃるのではないかと思いますので、基板名と入れ替えた回路図をご紹介されたらいいのではないかと存じます。歪率計を持っていらっしゃる方は非常に少ないと思われるので実測があると安心できます。

(シングルアンプ用の出力トランスのインダクタンスは小さいですね。普通は1次側にB電流を流しますのでどうしてもコアにギャップを設ける必要があるので大きくはならないですね。プッシュプルとは1/10程度でしょうか。私が6EM7シングルに使っているPMF10WSですが、今ゼネラルトランスで32%OFFでも \11,400 とかなりの価格です。17H(代表値)とありますが周波数はわかりません)

引用して返信編集・削除(未編集)

トランス類は事業として成り立たないでしょうね。出力トランスはノウハウがあるので、なおさら。

私はeBay で買った中国製の6P6P シングルの基板のトランスと電源部を使って、アンプ部の回路をそっくり入れかえました。

5kΩシングルのトランスは12H(0mA時)で、負帰還を5dB弱かけた三結は100Hz 0.1Wの歪率が0.5%と優秀でした。

手に入らない部品は、こういう手もありだと思います。

引用して返信編集・削除(未編集)
合計175件 (投稿50, 返信125)

ロケットBBS

Page Top