MENU
460,562

V-FETサークロトロンアンプ

おんにょさんから頒布いただいたシャーシで、SONYの2SJ18を使った小出力サークロトロンを製作中。
出力2W程度ですが、A級動作+オーバーオール無帰還で行こうかな、と思ってます。
 
以前作ったOTLアンプ↓で使った2SK60のコンプリペアが余ってるので、いつか作ろうと温めてたものなんです。
回路も、極性を逆にしただけで出力段はほぼそのまま。出力段だけバラックで作って、DF≒10(8Ω)なので
無帰還でいい結果が出て欲しいと思ってます。
 
http://www.za.ztv.ne.jp/kygbncjy/tubeamp/6C41C/6C41CcirclotronOTL.pdf
 

引用して返信編集・削除(未編集)

やっぱV-FETを見せないとね。

引用して返信編集・削除(未編集)

半導体サークルトロン+オーバーオール無帰還!!
良いですね~半導体アンプは無帰還の以外考えられない我が家の
半導体アンプは三台ともすべてMOSFETのオーバーオール無帰還アンプですw
いい結果が出ると良いですね。

引用して返信編集・削除(未編集)

ありがとうございます。
オーバーオール無帰還は初めての試みですが、このところの好みはあんまりダンピングファクタが
高くないほうが良くなってきたので、歪率の悪さには目をつぶろうと思ってます。
10年経って、やっと作る気になりました。

引用して返信編集・削除(未編集)

をを 2SJ18昔はやりましたね。
TO-3でむき出し。野性味あってかっこいいです。
小生は日立のTO-3 MOS-FETでよくやりました。
SICでシングルアンプやってみたいなんて考えていますが
半導体もってないし、バラック実験やってみないと怖そう
だし、ノルマアンプあるしでやれません。

引用して返信編集・削除(未編集)

まだアクリルの側板とパンチングネットの天板がまだですが、中身は完成しました。
只今ならし運転中ですが、期待通り?

引用して返信編集・削除(未編集)

昼飯

夏はお蕎麦 冷凍の蕎麦を電子レンジで解凍 市販の麺つゆに冷凍ネギ、天かすを散らせて出来上がり
悪くないですかね~

引用して返信編集・削除(未編集)

うわっ!同じです。 
冷凍ではありませんが袋麺をレンジでチンして水で絞め、ストレートの麺つをゆぶっ掛けて食べてます。
このところ火を使わない料理ばっかり。

引用して返信編集・削除(未編集)

右は浅漬け?かしら。 偉いなあ、同じ単身生活者として見習わないと。

引用して返信編集・削除(未編集)

酢の物です。庭の菜園で出来た野菜を切って万能酢を掛けただけの代物。
なんせ暑すぎて~

引用して返信編集・削除(未編集)

お気に入りの、わかめときゅうりのコンビニ7の酢の物、買うといい値段、さすがです。

引用して返信編集・削除(未編集)

ARITOさんに触発されて、きゅうりを買ってきて酢の物作ってます。 スライスしたきゅうりに塩をして、回ったら絞る。 
塩気が強ければ水にさらしても一回絞る。 戻したワカメを合わせて、上に刻みハムと刻んだ茗荷を載せ、万能酢を廻して
冷蔵庫へ。 晩御飯時に頂きます。

引用して返信編集・削除(未編集)

整理整頓

昔は黒田さんの連載が楽しみでラ技を定期購読していました。 書店に並ばなくなっても暫くは年間契約の定期購読
をしていましたが、仕事が忙しくなっていつの間にか止めてしまいました。 ただ捨てられないんですよね。
とは言え、あちこちの段ボールに脈絡なく保管なのであれ..と思っても取り出せる訳もなく、事実上処分と変わら
ない感じです。 トラ技みたいに年間の内容をCDにまとめて..みたいなのがあれば大人買いするかもしれません。

引用して返信編集・削除(未編集)

全頁ではないですが、こんなサイトがあります。
 
http://green.zero.jp/kirifuri1993/radio-boy/index.html#gsc.tab=0

引用して返信編集・削除(未編集)

整理整頓

私も古い雑誌がいっぱい有ったのですが、80年代以前のは
必要な記事だけ抜き出してファイリングし、残りは捨てました。

ただ子供の頃に読んだ「初歩のラジオ」とか、本当に古いのはそのままです。
内容とかではなく懐かしさで捨てられませんね。前回の東京オリンピックの頃の本なんて
私にとっては世間で値打ちの「ブリキのおもちゃ」と一緒なんです。

ただ私も90年代以降のMJ誌がまだ沢山あって、これは整理したいと思っています。
私が参考にするのは長真弓先生の記事と安井章先生の記事だけなので、
(他の諸先生たちの記事は嘘が多かったりで読まなくなりましたね。)
この両先生の記事だけ抜き出して、残りは捨てようと思っています。

引用して返信編集・削除(未編集)

私が中学生の頃は電気・電子関係の雑誌が近所の本屋に4~5誌はありました。
次々と無くなってMJとトラ技だけになってしまいました。
と言うより、近所の本屋自体が無くなってしまいました。
気付けば町から色々な店が無くなりましたね、本屋に魚屋に肉屋に電気店に写真屋・・・・
MJも読者が高齢者ばかりですから何れは無くなるんでしょうね。

引用して返信編集・削除(未編集)

コロナワクチン、4回目

コロナワクチンの4回目接種の案内が来ました。
どうしようかな?
今のワクチンはBA5には効かないみたいですし、年末にはBA5用ワクチンが承認されるみたいですし。
ワクチンはそれなりにリスクがあるので、わざわざ効かないワクチンを打つことないかなとも思います。
今回はパスで年末のBA5用ワクチンを待つとするかな?

引用して返信編集・削除(未編集)

私は重症化の予防効果が少しでもあるのならとファイザーの4回目接種を受けました。
副反応が予想されたのでボルタレンを接種後時間を空けて何回か服用し、接種の夜に
風邪のような症状が出ただけで軽く済みました(但し非推奨)。

引用して返信編集・削除(未編集)

私も善本さん同様に様子見かな。 こう感染者数が増えると感染するかどうかは運しだいみたいな感じ
になるので、一応、予防の為に5-ALAの服用は続けています。

引用して返信編集・削除(未編集)

岩に染み入る

芭蕉の句に「閑さや岩に染み入る蝉の声」というのがありますが、
それを体現するかのように公園の庭園の岩にセミの抜け殻が貼り付いていました。
ただし周囲は煩いほどのアプラ蝉の大合唱で、「閑さや」は感じられませんでしたけどね。
まあ、市街地の中の公園ですし時期的にも仕方ないのかも・・・


ところで「ものつくりの掲示板の旧板」を全て読み返していました。
なんと10年以上前からの書き込みが残っているのですね。
数日かかりましたが、日記を読み返すように夢中になって読んでしまいましたが、
自分の書き込みは「頓珍漢な書き込み」が多くて我ながら思わず笑ってしまいました。

それらが消えていくので、ある意味「助かったかも・・」という感想さえ持ちました。
ぺるけさんの板はバックアップを取る方がいるようですが、
こちらの板は、気軽に書き込む為にも潔く流れて行って欲しいですね。

引用して返信編集・削除(未編集)

私はいくつか残しておかなければならないデータがあるのですが、発掘に数日掛かりそうですね。
でも、今やっとかないと。良いトリガーになりました。ありがとうございます。

引用して返信編集・削除(未編集)

私も一部をダウンロードしました。めのさんの尾瀬の写真とおんにょさんの亀戸天神の藤の写真で、
いつか自分のホームページに転載させて頂く事があるかも知れないと思ったのでした。
無論、その時には許諾の連絡を差し上げますので、ご両人には何卒宜しくです。

それとテクニカルな話題ではCascomp回路の説明をコピーしておきました。
OPアンプでバランスの取れたドライブが出来るというのは魅力なので、
そのうちに自分のアンプでも採用してみようと思っています。

蛇足ですが、一番笑ってしまったのは「未来予知」ですね。見事に図星でしたから。
という事で的を射抜く弓道の絵でも・・・凛とした空気のなかで暑さも飛んでいくような?
近づいて撮ろうとしたら撮影禁止のロゴが・・・仕方ないので離れて望遠で撮りました。

引用して返信編集・削除(未編集)

バックアップ 取れたらいいのでしょうが、何か自動で出来るTOOLないかしら。 このままだとタイムアウトですね。

引用して返信編集・削除(未編集)

尾瀬の写真...とかありましたっけ? そんなので宜しければ、ご自由にお使い下さいね。

引用して返信編集・削除(未編集)

>バックアップ
私は一番過去から全て読んでいったので、エディターを開いておいて気になるところをコピペでペタペタ貼っていました。
書式は後でゆっくり整えれば良いのですから。ただ目的の書き込みだけを探すというのでは結構な手間ですね。

>尾瀬の写真
めのさん、ありがとうございます。本当は私も行きたいのですが、
コロナが終息する頃には足腰が弱って行けないかも、と思うので保存しました。

引用して返信編集・削除(編集済: 2022年07月29日 22:19)

ミニPC

単身部屋にもPCが無いと不便なので、スペースを取らないミニPCを購入。 目薬はサイズイメージで載せています。
CPUはN5105。 ひと昔前のセレロンは使えませんでしたが、11世代のセレロンはウェブブラウジング、YOUTUBE位なら
余裕でこなせます。 自宅で使っていた第三世代のi3機よりきびきびしてます。 スペースを取らない、財布に優しい
中々GOODです。 WIN11には慣れませんが...

引用して返信編集・削除(未編集)

秋月DAC WIN11でも大丈夫の様です

引用して返信編集・削除(未編集)

お線香

部屋を暗くして絞り気味で長時間露光、なかなかうまく撮れません。
https://onnyo01.hatenablog.com/entry/2022/07/19/170000

引用して返信編集・削除(編集済: 2022年07月19日 21:41)

それはヒーターの明かりよりも周囲の方が明るいから、
部屋をもっと暗くして三脚とリレーズで撮れば良いと思います。

そんなものは無いというのなら、感度設定を最高にして、
椅子とかで腕を支えて息を止めてシャッターを切れば良いかも。

ところで球のロゴが「MITUBISHI」と読めるのですが、三菱だったら珍しいですよね。
三菱は球の製造はしていなかった筈なので、テレビの保守用にOEMで用意したのでしょう。
とにかく「MITUBISHI」の球は初めて見ましたね。

引用して返信編集・削除(未編集)

何を持って満足と言うかですよね。 ヒーターの感じを出そうとすると、本体が黒く沈んで見えなくなります。 補助光とか
言い出すと、私なんかの手には負えなくなります...

引用して返信編集・削除(未編集)

おんにょさん、アンプの完成おめでとうございます。
このアンプのページも、ラボのページからリンクを張らせてください。
どうぞよろしくお願いいたします。m(_ _)m

引用して返信編集・削除(未編集)

皆様ありがとうございます。
菊地さん、部屋のカーテンを閉めてみましたが薄暗くしかなりません。
それでもまあ満足できる写真が撮れたので良しとします。
あまり変わっていませんが。
ARITOさん、これからブログ記事を作成しますのでしばらくお待ち下さい。

引用して返信編集・削除(未編集)

完成しました!
https://onnyo01.hatenablog.com/entry/2022/07/21/170000

引用して返信編集・削除(未編集)

おめでとうございます。 アンプ自体もいつもながらの手際で素晴らしいですが、Documentも素晴らしいです。 爪の垢を煎じて飲
まないといけませんね

引用して返信編集・削除(未編集)

これは本当に綺麗に仕上がっていますね。それに引き換え私のは試作機のようで、
http://www.asahi-net.or.jp/~CN3H-KKC/claft/PCL86pp.htm

やはりきちんとしたシャーシで作り替えようと思います。使えそうな伏せ型の
電源トランスもありますし、こんな見た目ではせっかくのケース入りOPTが勿体ないですから。

ところで、一部の球でノイズが出るとの事ですが、初段カソード電位が高いのが原因かも?
10V位のヒーターバイアスを掛けてみてはどうでしょう。

引用して返信編集・削除(未編集)

> ところで、一部の球でノイズが出るとの事ですが、初段カソード電位が高いのが原因かも?
> 10V位のヒーターバイアスを掛けてみてはどうでしょう。

2本の8B8のヒーターが直列になっているのが影響しているのかもしれません。
ヒーター巻線から-Cを作るのをやめて、+Bのリターン電流から-Cを作り、
出力管の共通カソードからヒーターバイアスをかければ改善するかもしれません。

引用して返信編集・削除(未編集)

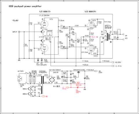
-Cを006Pからボリュームで-5.1Vに調整
残留ノイズ 現状(GND) Lch 0.3mV Rch 0.3mV
ヒーターをフローティング Lch 0.6mV Rch 1.0mV
出力管カソードからHB Lch 0.3mV~0.5mV Rch 0.3mV~0.4mV
ヒーターを直並列にして
中点をGND Lch 0.3mV Rch 0.4mV
中点をHB Lch 0.3mV Rch 1.1mV

現状より残留ノイズが下回ることはありませんでした。
三菱の8B8がヒーターハムを引きやすいのかも?

引用して返信編集・削除(未編集)

となると当初の回路のままで、球を選別して使うしかないようですね。
選別で弾れた球の行く末が気になったので、良い方法はないものかと思ったのでした。

引用して返信編集・削除(未編集)

十割蕎麦

無農薬で自家栽培した蕎麦の実を自家製粉、自家製麺した十割蕎麦です。
香り、のどごし共に最高です。

引用して返信編集・削除(未編集)

十割蕎麦

十割蕎麦とは贅沢ですね、こっちの気の利いた店で食べたら結構なお値段します。
それならと蕎麦粉を買って自分で打つ気力も無いので、この頃はそうめんを食べています。
蒸し暑くて何もする気にならない時でもつるっと食べられますから。

薬味だけは自前で庭の茗荷ですが、今年はおかしな天候の所為か育ちが遅いですね。
いつもの年なら今頃は大きく育った茗荷が出ているのですが、今年はこんな感じでした。

引用して返信編集・削除(未編集)

一昨日、富貴寺近くにあるお店で田舎定食と言うものを頼みました。 基本精進料理でしたが、野菜の炊き合わせの上に茗荷が
乘っており、久々に味わう味でした。 悪くないですね。

引用して返信編集・削除(未編集)

最近行けてないですが、杵築市(旧太田村)の横岳という小高い山におばちゃんがやってる食事処があって、そこでおばちゃん
の手打ちの10割蕎麦が食べられました。 都会の気取った店とは違い、値段も手ごろで素朴な味わいがとっても良かった記憶
があります。

引用して返信編集・削除(未編集)

我家の庭でも茗荷が採れます。素麺の薬味に良いですね。
天候不順のせいか、今年はビワが全く成りませんでした。
例年作っているビワのジャムも今年は無しです。
その代わり梅は豊作。青梅で収穫したのは梅酒に、
最後まで熟させた完熟梅は梅のジャムにしました。
爽やかな酸味の梅ジャムはヨーグルトのトッピングに好適です。

引用して返信編集・削除(未編集)

うちでも今年は梅が豊作でした。ただ我が家の場合は小さな木なので採れた梅は全て梅酒にしています。
梅ジャムは去年の梅酒の梅を取り出して煮込んだのですが、萎んだ堅い梅なので煮込み時間が長く
色が茶色っぽくなってしまいました。見た目は何のジャムだか判らないのが欠点ですね。

それとこの辺りは他所でも梅が豊作だったようで、近所の寺社巡りをしていたら、
本堂の賽銭箱の脇に蜜柑箱が置いてあって梅の実が山積みになっていました。
そして「ご自由にお持ち帰り下さい」と書いてあって、レジ袋まで置いてありました。

これ幸いと一キロほど持ち帰り、これも梅酒に漬けました。本堂にしゃがみ込んで、
一つ一つ選別した良質な梅なので、来年になれば美味しい梅酒になると思います。

引用して返信編集・削除(編集済: 2022年07月23日 22:21)

ヤフオク

地方に住んでいると、ちょっと変わった部品はヤフオクさん頼みだったりします。 これは段間C結用に使います。
音がどうとか..では無くて耐圧での選択です。

引用して返信編集・削除(未編集)

MC52J

ひでほさま
MC52J、落札された様です、
UMEさん制作、これは値打ちあります、この音質に比類するものはチョット無いです、
まさかと思われるかもしれませんが、入力信号よりハッキリ聴こえる、
色付けのない高分解能に驚嘆する筈です。

引用して返信編集・削除(未編集)

ポール牧さま
検索したらキットみたいに部品供給もしていたみたいですね。
いいなと思いましたが、プリアンプたくさんあっても、、、そして、ひと様のアンプは師匠とかよほどのことがないと購入はためらいます。前面にくすみがあったので、あきらめることができました。今日、ルンダールOUT予約注文しました。7月はルンダール休みで、はやくて8月、遅いと9月というのも7月また入院するので好都合です。

引用して返信編集・削除(未編集)

ひでほさま、
まれにみる高期会でございました、
世の中、運不運、めぐり逢いとすれ違い、ですね。

引用して返信編集・削除(未編集)

ポール牧さま
縁というのはございますね。
心臓OPは、地元病院に通院していればかならずTSU大学紹介
ところが、なにげなく小生は無名時代にJ医院にいった。
だから1回目も2回目もA先生の執刀。2回目はOPしてくれる先生なぞいないし生かされている。これも縁。

引用して返信編集・削除(未編集)

ひでほさま、
>縁というのはございますね。

仰せの通り、
袖擦る縁も多少の縁、はたまた、縁はいなもの味なもの、・・・ですか?
何が良いかなんて解りませんです。

引用して返信編集・削除(未編集)

ひでほさま、
>で、はやくて8月、遅いと9月というのも7月また入院するので好都合です。

病状は如何でしょうか? 速く退院して下らん世間話を・・・ 心配しております。

引用して返信編集・削除(未編集)

ご心配いただき恐縮です。
正月5H以上かかった不整脈治療、やききれてなくまた最チャレンジです。
参ります。
失敗して心臓に穴開けたりだけは、ご勘弁を。
そうすると開胸OP?
小生の体は、肝臓わるすぎで、あの国民的有名な先生を毎回なやませる体です。どこのうまの骨か?なスキルの先生だと、虹のむこうにつれてかれる危険があります。プロジェクトチームつくり、医局員全員はいるやばいOPでした。それが心配。来週の外来でカテアブの第一人者の指導医に不安をぶちまける予定です。
心臓外科がすごく不整脈治療もすごい、そして肝臓系もすごい病院って、ありそうでないです。失礼しました。失敗なく不整脈が再発しなければ、めでたしですが 、どうなることか?8月は造影MRI、またまた落ち着かないです。肝臓がんできてたら 、死刑宣告な体です。うとましい話失礼しました。PX25入手できたので 、よけいなこと考えたくないですが、母認知、田舎の農地のこととか難題山積み、健康になりたい!です。

引用して返信編集・削除(未編集)

ひでほさま、
明日は恐怖の、内視鏡検査、食道拡大の日です、今夜8時より禁食です、
なんとか生き延びましょう。

引用して返信編集・削除(未編集)
合計1233件 (投稿152, 返信1081)

ロケットBBS

Page Top