MENU
471,377

行き先判明

思い出しました、
行き先判明、両方共差し上げました、 
KT88は雑誌社に、処分していただいて結構、代金は足しにして下さい、っと!
直ぐにある業者から出品されました。
EL34は、とあるお方に、勉強してください、っと!(ついに処分か)
料金は受け取っておりません、持ちつ持たれつ、の所があるのです。

引用して返信編集・削除(未編集)

ポール牧さん、あっぱれです

引用して返信編集・削除(未編集)

ある方、とは?
トランスを制作をしている本人です、アンプも制作しておりますのですが?
貴方の制作したトランスはここまでの音が出るのだよ、っと!、
本人はびっくりしておりました、「高速・高負帰還」にとってはの最低限のレベルです、
口で説明しても解らないのです、現物を聴かすのが一番です。

引用して返信編集・削除(未編集)

田舎の農地の問題は結構大変です。 私の所も最近になって随分前に亡くなった実母名義の土地があって、それを譲って欲しいと
言う話がありました。 その方はその土地の周りにも農地を持っている方なので、無理をお願いして他にあった田んぼも一緒に引
き取って貰う事になりました。 先祖からの土地と言う事を考えると抵抗はありましたが、現実問題管理不能ですのでそこは割り
切るしかありませんでした。 実際の手続きも農地法とか色々あって面倒でした...中山間地の農地は厳しいです。

引用して返信編集・削除(未編集)

老後

歳を行ったら、ショーン・コネリーの様にカッコ良く生きたい、
っと、思っておりましたが、思う様には行かぬもの。

引用して返信編集・削除(未編集)

ヤフオク!

オークションは面白いものが沢山。
岡山の師匠のプリアンプ(200万した?)
館山の師匠のトランス結合、無帰還、超低速アンプ。
M並師匠の300B。

館山アンプの人気は凄かった。
真空管フェアで警備員による人員整理。
低速アンプは世界の音楽家から認められたらしい。

業者出品なので別IDで100万くらいまで吊り上げ、自己落札か?

引用して返信編集・削除(未編集)

私も真空管フェアで佐久間氏のアンプを聞きました。
素晴らしい音質に感動いたしました。
物理特性と音質との関係を考え直す経験でした。

引用して返信編集・削除(未編集)

入力に音楽信号以外だったら、如何なる調べとなるのだろうか?
名湯「松の湯」の大衆浴場トーンに変身か?

善本さん、大丈夫ですか(苦笑)

引用して返信編集・削除(未編集)

そうは言われても、凄っく良い音だったんですよね。
佐久間氏のアンプを佐久間氏の好む音楽以外の信号入れて使う用途はないので心配無用とも思えます。

引用して返信編集・削除(編集済: 2022年07月05日 08:59)

あっ、そう! 大衆浴場専用ですか、ご苦労さんです。

引用して返信編集・削除(未編集)

ポールさん、
ご自分の価値観と異なるからといって揶揄するような発言は慎みましょう

引用して返信編集・削除(未編集)

取り消しはいたしませんが、傍観する事にいたします。

引用して返信編集・削除(未編集)

余計なお世話、と言われればそうかも知れません、
善本さんは、仮にも「ソフトン」の看板を上げております、
果たして価値観の違い、済むのでしょうか? 
考えが極端に異なる場合、意見は慎むべきなのか?
皆様のご意見を拝聴したいものです。

引用して返信編集・削除(未編集)

自分の価値観を他人に強要する典型的な老害ですね。
貴殿はたびたび投稿されていますが、他人の発言を揶揄することが多く気分が悪くなりますね。

引用して返信編集・削除(未編集)

貴重なご意見ありがとうございます。

>他人の発言を揶揄することが多く気分が悪くなりますね。

引用して返信編集・削除(未編集)

佐久間さんの経営されていたレストラン・コンコルドにはお邪魔する機会は無かったですが、損保会館でのイベントでは何回か佐久間さんのアンプを聴かせていただいた事がありました。特に印象的だったのは1940年代のフルトヴェングラーの音質が素晴らしかった。

佐久間さんは、たった1枚のレコードを聴くためにアンプを作る、そのレコードのためだけのアンプが有って良いじゃないかというスタンスでした。メーカー製のアンプは万人受けし、ある一定の普遍性が無くては商売になりませんが、自作のアンプは良い音が極めて限定的な条件だけであっても許されると思うし、改めてなぜ自作するのかを考えたとき、メーカーが出せない音のアンプを作るとか、メーカーがやれない事をやるというのも有りです。

出力が1W未満のミニワッターが流行していますが、使用条件は極めて限定的です。こういうアンプもメーカーは製品にしにくい。価値観は人それぞれ違う。趣味なんだから、他人に迷惑にならないなら好きなようにやれば良いんです。

引用して返信編集・削除(未編集)

掲示板

ご意見ありがとうございます。 悩ましいですね。 ここのいいのは、投稿数
に制限が無く、全て保存されることです。
ポールさんの奴は500MB、おんにょさんのFC2は2500画像が上限でそれを超え
ると過去のから消えていく仕様の様です。 前の掲示板も昔のは消えていたし、
そもそもそんな容量要るかもあります。
ここも有料版にすれば高画質対応みたいですし、こちらも悩ましいなぁ

引用して返信編集・削除(未編集)

YOU TUBEがそのまま貼り付け可が気に入っておりいます。

>ポールさんの奴は500MB、おんにょさんのFC2は2500画像が上限でそれを超え
ると過去のから消えていく仕様の様です。 前の掲示板も昔のは消えていたし、
そもそもそんな容量要るかもあります。

自然消滅でよろしいのでは、
必要な部分は個人が保管で如何でしょう。

引用して返信編集・削除(未編集)

まだ時間がありますから、他も色々探してみましょう。

引用して返信編集・削除(未編集)

おんにょさんのFC2も捨てがたい?

引用して返信編集・削除(未編集)

良く見えない

画像に関しましては貧相と感じます、
コメントは老眼で・・・・・
私は使い辛いです、皆さんは如何でしょうか?

引用して返信編集・削除(未編集)

見えるかな?

引用して返信編集・削除(未編集)

掲示板

この掲示板は画像が弱い感じですね。 古い掲示板でポールさんが別の掲示板を
提案されてましたが、もし、ご希望が多いようでしたら検討しますが、皆さん
如何ですか?

引用して返信編集・削除(未編集)

画像についてはよく分かりませんが、新しいレスが上側になるのは慣れませんね。
設定で変えられるのでしょうか?

引用して返信編集・削除(未編集)

設定にありました 変えてみましたが、如何でしょうか。

引用して返信編集・削除(未編集)

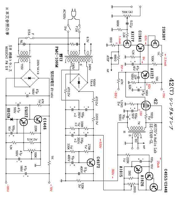
試しに回路図を貼り付けて見ました。まずは横にして。

引用して返信編集・削除(未編集)

GIFファイルなので容量は小さいのに縮小されるので、
縦長にして見ました。

引用して返信編集・削除(未編集)

縦横関係なく640ピクセルに制限されるようです。
CADで描いている回路図だと定数などが読めなくなりそうです。

引用して返信編集・削除(未編集)

やっぱり新しいレスは下側の方が馴染みがありますね。
んじゃ私も設計中のアンプ回路を貼ってみます。
定数まで読めるでしょうか?

引用して返信編集・削除(未編集)

なるほど、横長では読めない部分がありますね。
縦長はどうでしょうか?

引用して返信編集・削除(未編集)

fc2の掲示板なら画像サイズが大きくても大丈夫のようです。ただし1枚のみです。
こんなかんじ→https://jh4abz.bbs.fc2.com/

引用して返信編集・削除(未編集)

アンプ全体の回路図はこんな感じのアンプだよという雰囲気が伝われば十分ではないでしょうか。
掲示板に載ったアンプ全体の回路図をそのまま作ろうと言う人はいないと思います。
議論を為なら、部分的な回路図で良いので640ピクセルあれば足りると思います。

引用して返信編集・削除(未編集)

追伸:新しい返信から表示される(No逆順での表示)方が読み易いと感じます。

引用して返信編集・削除(未編集)

遅ればせながら投稿テスト

引用して返信編集・削除(未編集)

イワカガミ

ミヤマキリシマ見に、九重は平治岳に登って来ました。 
情報通り虫害が酷くて例年通りとはいかずですが、
それでも十分楽しめました。 来年は復活して欲しいな。

早起きして時間があったので、大船山にも行ってきました。
そこで、イワカガミ見つけました。

引用して返信編集・削除(未編集)

ミヤマキリシマの花のアップの写真を希望です。
東京近郊にあるミヤマキリシマと言われる木は園芸品種化されているようなので、
原種の花が見たいのです。それと出来ればですが、
赤系統の色調が判るものも一緒に写してもらえたら有り難いです。

引用して返信編集・削除(未編集)

今回はアップの写真はありませんでしたが、前回の由布岳の時に咲き始めの
時期のがありましたので、それを載せますね

引用して返信編集・削除(未編集)

さっそくのUPありがとうございます。

花の色はかなり紫が強い藤色のようですね。
こっちの園芸店で売られているミヤマキリシマは紅色なども有って、
どれが本当のミヤマキリシマなのか判らない状態なので、
今度は藤色の花を探そうと思います。

引用して返信編集・削除(未編集)

中途半端なアップですが、こちらが九重平治岳のミヤマキリシマの写真です。
色の感じは分かると思います。

引用して返信編集・削除(未編集)

今年は虫害(蛾の幼虫らしい)が酷く、場所によっては全滅のところ
もあったようです(立中山)。

引用して返信編集・削除(未編集)

こっちの方が色味が判り易いですね、ありがとうございました。

一方の害虫は他でも問題になっている所があるようで温暖化の影響かも知れません。
日本アルプスなどの高山植物も、本来は低山帯にいる鹿の食害で危機に瀕しているそうで、
温暖化により雪が早く溶けるので、高山帯まで侵入して来てしまうようです。

引用して返信編集・削除(未編集)

PX25構想

掲示板開設ありがとうございます。そしておめでとうございます。
ひでほです。
前にご指導賜ったPX25Sの構想です。
師匠からPX25ナス2、3本とただでグリッド電流流れるのをもらえるみたいです。
トランスドライブかGチョークいれればへいきだそうです。
ドーム型も2本、整流球もUFのが数本もらえそうです。
PX25は実機でチェック済。整流球はあるはず云々で探すとか。
PX25はLM338でH定電圧、でかい放熱板使用シャーシ共締め。
ドライバートランスはCカットでTN351(新品落札)、PTは橋本PT250 CH橋本、OUTは初めてのルンダール予定です。
すごい金かかりそうですが、いつかはPX25、、、でちんたら部品集めしています。はやくとりにいきたいPX25
いまは5A6パラSやっています。おうちの不要在庫PT処分でPT1補助PT3なバカアンプです。

引用して返信編集・削除(未編集)

 ひでほさま。
PX-25、完成しましたら当方も画像が残っております、
出力菅はなんと、英マツダ V-503(PX-25A/DA-30同等)
1977年頃制作、無駄使いの塊で、とても自慢出来る物では御座いません。

引用して返信編集・削除(未編集)

ひでほさん登場!
 流石にカニ歩きの環境ですね、段ボールの切れ端、プチプチクッション、
あれ? 農協の野菜段ボールが無い、やや淋しい。
 ちゃんとアンプも拝見しております。

引用して返信編集・削除(未編集)

中国FullMusic製のPX25/n/5Vを持ってます。
中華バチ物ですが、なかなか凝った造りです。
この手の球は300Bの改造が多いのですが、これは独自構造です。
メッシュ板の行燈型プレートなので光るフィラメントが見えます。
フィラメントはM状、300Bの半分です。
フィラメントが5V 1.2Aなので何と自己バイアスの300Bアンプなら挿せちゃいます。
自己バイアスの300Bアンプに挿してみたら7W出ました。

引用して返信編集・削除(未編集)

ポール牧さま
あらま、そんなダンボールまでばれているなんて、、
恥ずかしいです。
-----------
今日、ラジオ技術からお手紙が来ていました。
発売は2か月おきになるそうです。
そして自転車操業の同人誌状態と云々。
かつては武末先生をはじめ、ポール牧先生の投稿が待ち遠しくて、権威ある雑誌というのに、、、、こんなことになっちゃうとか。
ライターさんも、原稿料ないし、赤字だとか。
小生なんぞに、自作のアンプ見せたら、記念になるからライターやらないとスカウトする出版社。権威ある雑誌で恐れおののいて断りました。そういうわけだったのですね。
年間購読者には、当然年6冊だし、その分考慮して延長するそうです。
そういえば年間購読の2年契約が先月号に載っていなかったのも、そういうことなんだといまさらながら気がつきました。

引用して返信編集・削除(未編集)

善本さま
こんな球があるなんて初めて知りました。
FullMusic製の球って6SN7にしろユニークな形、そしてばか高い
範疇にありませんでした。
PX25だと4VだしUF,互換性ないですね。300Bの代わりは面白そうです。
今日も師匠のとこに電話して、アンプと病気談義。
整流球もみつかったらしく、いつ伺えばいいか聞いたら、あわただしいから少し待ってといわれました。
いまはじめた5A6パラSが終わったら4B20SいくかPX25Sいくか、LCR OPAMPEQいくかです。
失礼しました。

引用して返信編集・削除(未編集)

 このアンプは大昔(1977年)制作したものであります、
英 マツダV-503を使用したもので、今から思えばまことに恥ずかしい代物です、
ドライブはフランス製、R-120(メッシュプレート)をチョーク負荷を使用、
初段はECC32、整流菅はWE-274B(刻印)、
手当たり次第の散財は思想もヘチマも御座いません、
サンセイエンタープライズへ直接おもむき手当たり次第の体たらくで御座います。(汗)

引用して返信編集・削除(未編集)

 この銘球、珍球、の病は1977で終了となります、
それはAXIOM-80との出会いであり、進むべき道のりを発見したからです、
それまでのオーディオ行脚は序章に過ぎない事を知らされました、
全て機材(オーディオ全般)は、嗚呼無情・・・

引用して返信編集・削除(未編集)

FullMusic製のPX25/n/5Vは球としては大変良く出来ています。
最近はお蔵入りしてて、音の感じは忘れましたが、悪い印象ではなかったと思います。
PX25なんたらなんて名前を付けるからバチ物扱いされてしまいます。
300Bアンプにも挿せるFullMusic独自の新型球として発表すれば評価は違ったかもしれません。

引用して返信編集・削除(未編集)

善本さんへ、
 >PX25なんたらなんて名前を付けるからバチ物扱いされてしまいます。

 ガラス部分をストレート太管とし、ピンはオクタル/GT、8ピンとした方が近代的で別物の印象が、
変に古式感を出さない方が好印象と思いますが、如何でしょう。
 とかく中国製は無駄な金メッキとか、返ってマイナス面と感じます。

引用して返信編集・削除(未編集)

ポール牧さま
デザイン、配置、昔からかっこいいです。
オクでアンプ入札することないですが、師匠作のアンプが出ていて、部品代くらいの値段でいま勝負しています。
アンプのワイヤリング、ポール様と競う、あるいはそれを上回るかもしれない美しさです。
いつどうなるかわかんないのに、小金入り、散財。でも玉砕かも?

引用して返信編集・削除(未編集)

ひでほさま。
 わたくしにお構いなく、多分ひでほさんの師匠さまとは思想がまるっきり異なる筈です、
扱う周波数がMHz帯域になりますと、回路図では解決不可能んんです。

引用して返信編集・削除(未編集)

ポール牧さんへ
PX25や300B等のプレート損失40W級の球ですとEL34の様な細身のT管では放熱性能不足になると思います。
そうなると6L6GCの様に根元から太管にするかKT88の様な樽型になるのですが、あまりスマートな形状ではないかもしれません。
古風なST19形状も放熱性能的には優秀です。

引用して返信編集・削除(未編集)

善本さんへ
電極容量に応じたガラス菅は如何でしょう、例えばシーメンスEDも様な!
基本性能は優秀は当然、迷信級の響きを排除、中華風も排除、
ソフトン、オリジナルは人気が出るかもしれません。

引用して返信編集・削除(未編集)

ポール牧さま
Edいいですね。小生はもっぱらあっちがEDです。
E2d E2eはやったことあるんですがF2aやりたくオクで入札したんですが、へたに買うとノルマがこなせないと思いやめました。
Edなんてまともにかうとうん十万いっちゃいますね。
1億あてたら、やってみたいです。

引用して返信編集・削除(未編集)

ひでほさま
>Edいいですね。小生はもっぱらあっちがEDです。
そうですか?、(笑)おっと他人事では御座いません。

 ヤフオクは酔っぱらうといけませんなあ~、気が大きくなってしまいます、
我が家も、お宝とガラクタが玉石混交、始末はしているのですが、思えばみんな買ったのですねえ~。

引用して返信編集・削除(未編集)

ヤフオクはほどほどがいいです。なんとなく落札すると、なんかこしらえたくなり、それに伴って散財となります。きょうLUX10F310いれといて30Kくらいまで勝負する予定が終了時間忘れ、18Kのまま、気がついたらとられていました。すでに終了。買うなという神様のお告げかな?アホみたいな金額いれる金持ちと競合するとNGですね。

引用して返信編集・削除(未編集)

ポール牧さま
追伸、ヤフオク見ておりましたら、ポール牧さん製作のロシアKT66PPアンプをゆずってもらったという方出品のがでていて、そそられました。開始価格が180Kでちと無理なのであきらめました。

引用して返信編集・削除(未編集)

なるほど、出てますねえ、高速・高負帰還タイプのウイリアムソンです。

同時にライン・プリアンプのMC52Jが出てます、UMEさん制作です、
これは良いですよ、思想的にはこちらが価値があります、アンプの概念が覆ります、
現在所有のアンプの音は、ベールが一枚励ます。
 UMEさんは十分理解しておりますので安心です、比類のない音の良さが期待できます。

引用して返信編集・削除(未編集)

ポール牧さま
ご紹介のMC52Jというの、残念ながらみつかりませんでした。
というか、アンプ落札してる場合ではありません。
ラインアンプ、自作のがよりどりみどりなのに、美しいからと落札なんかできませんね。
いつかは、アンプちゃんたちとお別れしないといけないですね。
失礼いたしました。
私事ですが、認知母と2人くらし。
こうやっていろいろ書き込めるだけでうれしいです。
5A6パラS、ちんたらやっております。
この次はいよいよPX25やりたいですが、まだ師匠に球もらってないです。
ドライバーはTN351のCカット1:1
PT、CHが橋本。OUTはルンダールを使うというくらいしか決まっていません。

引用して返信編集・削除(未編集)

ひでほさま、
MC52J、まだあります、後2日です、
https://page.auctions.yahoo.co.jp/jp/auction/h1053603512
15万です、お勧めですねえ~!

引用して返信編集・削除(未編集)

MCヘッドアンプ

新掲示板の立ち上げおめでとうございます。
こちらに移って来ました。
MCヘッドアンプの電源回路を検討してみました。
アンプは無帰還なので、アンプ自身に電源雑音除去の能力がありません。
電源雑音はそのままアンプの出力に現れてしまいます。
信号レベルが低いので、電源の雑音は厳しい要求となります。
MCヘッドアンプの定格出力は5mVです。60dBのS/Nを要求すると出力端での残留雑音は5μVになります。
この内電源からの流入分としては、1μV程度としたい処です。
トランスからのACを整流した直後のリップル分を1Vとすると、1μVに落とすには120dBのリップル除去率の電源回路が要ります。
一般的な3端子レギレータのリップル除去率が60dBなので3端子レギレータを2段重ねにすれば120dBは達成できそうです。
3端子レギレータ自身も半導体のノイズを出しますので、3端子レギレータを2段重ねの後に半導体のノイズを除去する
CRフィルターをさらに2段重ねで設けてみます。
ちょっと大袈裟すぎるかもしれません。

引用して返信編集・削除(未編集)

超ローノイズ電源と言う意味では、下記がありますね。

https://akizukidenshi.com/catalog/g/gK-06194/

引用して返信編集・削除(未編集)

残留雑音4.17uVは魅力的ですね。
これなら2段重ねせずに済むかもしれません。
ただ今回はマイナス電源も要るのが難点です。

引用して返信編集・削除(未編集)

 電池駆動は如何でしょう?、 電気楽器関係はアクティブ型が活躍しております。

引用して返信編集・削除(未編集)

アンプ部だけなら006P電池2個で駆動できるのですが、
本設計では、
 ・10Ω系と40Ω系MCカートリッジでの利得と負荷の切り替え、
 ・MMカートリッジ時のバイパス、
 ・カートリッジ交換時と電源ON・OFF時のミュート
に5個位のリレーと動作制御のPICマイコンを用いなければなりません。
5Vリレーは1個当たり30mA程度消費するので電池駆動は無理そうです。
特に電源ON・OFF時のミュートは完璧でないとスピーカーを飛ばしかねません。

引用して返信編集・削除(未編集)

電源トランスの2次側のプラス用とマイナス用が独立していれば、それぞれを独立してブリッジ整流し同じ電源回路でプラス電源とマイナス電源にしても問題ないと思います。センタータップの電源トランスでは出来ませんが。
私はこの秋月の超ローノイズ電源を4P1Lシングルのヒーター回路に使って、良好な結果が得られました。

引用して返信編集・削除(未編集)

その電源回路は一度バラック実験をしてみた方が良いと思います。

私も以前に12Vの電源をフローティングにして、
7805と7905を二階建てにして差動電源を作ろうとしたら、
センター電位が1秒くらいの周期で変動して使えなかった事がありました。

引用して返信編集・削除(未編集)

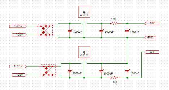
+電源用低雑音レギレータICを2個使用して+-電源を作ると図の様な感じかと思います。
安定度は大丈夫かと、上下の電源の結合点を何処にするかは迷う処ですね。

引用して返信編集・削除(未編集)

オーディオチョーク

書き込み一番乗り~
ラボで特注のオーディオチョークを捲いてみました。
染谷さんから販売していただいてるのは裸なので、ケースに入るものです。
ラボの超小型トランス用のケースにピッタリ収まります。

引用して返信編集・削除(未編集)

二番ではダメなんですか! 
って、誰かが言っていましたが、やっぱり一番乗りは気持ちが良いですもん。
ARITOさんに取られてしまいました。残念。

でも今は柘榴が咲き始めています。

引用して返信編集・削除(未編集)

ここいいんですけど、広告がうざいですね

引用して返信編集・削除(未編集)

> 広告がうざいですね
ChromeにAdblock Plus入れているので気づきませんでした。
スマホで見ている人は気になるでしょうね。
なおスレッドのTreeでなく投稿順に表示されたほうが見やすいかもです。

引用して返信編集・削除(未編集)

FireFoxにGhosteryという広告ブロッカーを入れたら見事に広告が消えました。
快適です。おんにょさんに感謝。

引用して返信編集・削除(編集済: 2022年05月18日 09:46)
合計1233件 (投稿152, 返信1081)

ロケットBBS

Page Top