MENU
固定された投稿

「自作ヘルプ掲示板」ガイドライン

必ずお読みください。

※「自作ヘルプ掲示板」のガイドライン→ http://www.op316.com/bbs/bbsrule.htm
※トラブルシューティングのヒント  → http://www.op316.com/bbs/hint.htm

◆◆◆ここに書込まれたトラブルの95%は結局はハンダ不良または配線ミスでした 自分のミスを部品のせいにしてはいけません◆◆◆

こちらは「自作ヘルプ掲示板」としてご利用いただけますよう、よろしくお願いいたします。

「なんでもあり掲示板」はこちら → https://bbs1.rocketbbs.com/TubeAudioEvery

編集・削除(編集済: 2023年09月11日 21:47)

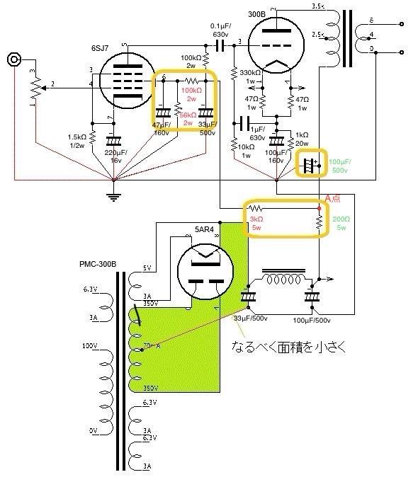
整流管5AR4からSiC SBDへの変更について

以下の回路図および実体図を基に、アンプを自作しました。(以前こちらの掲示板に投稿されていた権田さんのアンプと同じものです。)

回路図: https://www.seibundo-shinkosha.net/download/pdf/11374_3.pdf
実体図: https://www.seibundo-shinkosha.net/download/pdf/11374_01.pdf

自作アンプの音質や動作を改善するため、現在パーツを変更しながら楽しんでいます。その中で、整流管5AR4をSiC SBDに変更することに興味を持ちました。しかし、調査を進めると、傍熱整流管をダイオードに変更した場合、電源を入れた直後から整流が始まり、パーツに負荷がかかる可能性があることがわかりました。

この負荷を軽減するため、遅延回路を組み込む必要があると考えていますが、どの方法が最適か悩んでいます。たとえば、ぺるけさんのアンプ作成例のようにMOS-FETを使用する方法があると存じますが、具体的な実装に関してまだ模索中です。また、比較的簡単な対策として、NTCサーミスタをACインレットと電源トランスの一次側に組み込む方法も考えられますが、電圧上昇後もNTCサーミスタが回路上に残る点が好ましくないとの情報もあり、適した解決策を検討しています。

お手数をおかけしますが、解決の糸口をご教示いただければ幸いです。

何卒よろしくお願いいたします。

引用して返信編集・削除(未編集)

VTさん、こんにちは。
ご教示いただきありがとうございます。単純に2倍ではない箇所があるとのこと、大変勉強になりました。
改修前に現回路図の各部電圧を測定し、ご教示いただいた算出方法を参考にしながら、新たな抵抗が適切か確認した上で作業を進めたいと思います。

進捗がありましたら、またご報告させていただきます。
お忙しい中、丁寧にご教示いただき心より感謝申し上げます。

引用して返信編集・削除(未編集)

UTA様お早うございます。

6SL7の動作を変えない場合、抵抗値を単純に2倍にすればよい場所と、調整が必要な場所があります。

まず、56KΩですが、丁度2倍となる112KΩは入手しにくいと思いますので、110KΩ・56KΩx2・100KΩ+12KΩ・110KΩ+2KΩ・180KΩ//300KΩ(112.5kΩ)のいずれかにすることになると思います。

3KΩの抵抗ですが、6SJ7のカソード抵抗およびカソード電圧から推定されるカソード電流2.5mAとブリーダー抵抗(56KΩ)との電流2mAの計7mA程度が流れており、21V程度の電圧降下があると思われます。(これはお手持ちのアンプで実測なさると良いかと思います。)
チャンネルセパレートのためにMC-817の後にフィルターを入れると、そのフィルターでxVの電圧降下がありますので、21VからxVを引いた値が落とすべき電圧となりますので、こちらは見合った抵抗を算出する必要があります。

ご参考まで。

引用して返信編集・削除(未編集)

VTさん
電圧降下による出力低下やチャンネルセパレートの回路図をご教示いただきありがとうございます。VTさんの回路図を見て、チャンネルセパレートとリップルフィルタが兼ねていることが分かり、とても合理的で勉強になりました。
VTさんの回路図に基づき、パーツの数値を当てはめてみました。FETリップルフィルタを使用すれば、チャンネルセパレート用の200Ωの抵抗後(A点)の電圧を、現行回路の100μF/500V地点の電圧と同じに調整できると思います。その場合、黄色で囲っていただいた赤文字の抵抗については、現回路と電圧は同じで左右共通電源からチャンネルセパレートにすることで電流が半減し、抵抗値が2倍になると認識しておりますが、以下で問題ないでしょうか。
• 3kΩ → 6kΩ
• 100kΩ → 200kΩ
• 56kΩ → 112Ω
FETリップルフィルタの回路設計については、ぺるけさんの「真空管アンプの素」に記載がありましたので、作成できそうです。


西村さん
負荷線や真空管データベースについてご教示いただきありがとうございます。とても参考になります。
現回路図を解析しつつ、フランクさんのデータも活用しながら、少しずつ理解を深めていきたいと思います。

引用して返信編集・削除(未編集)

UTAさん、改造について悩んでおられますが、はやる気持ちを抑えて、もっとじっくり腰を落ち着かせてはいかがですか。
ここは現回路図をまず理解し、今までのモノを考慮した新規回路をノートに書きます。電圧は今の回路に記入されていないところも計算し書きます。

というのはを改造するとなると全く簡単ではなく、新規に製作したほうがずっときれいに仕上がります。
まず起こした回路図をこの板で確かめて次に進みます。単に答えを聞くのではなく、それがぺるけ様から続くこの板の趣旨のはずです。

なお、現回路図の300Bの負荷線は添付画像になります(358Vは簡単ですが、供給していない617Vは悩むでしょう)。同様に前段も計算します。

下記ウェブはフランクさんのもので膨大な数の管データがPDF化されています。ここからグラフをプリントスクリーン化し印刷するといいでしょう。(300BはWE、6SJ7GTはRCA、5AR4はGE)
https://frank.pocnet.net/


菊池様、VT様、ご回答ありがとうございます。残念なことに新規にアンプ作成の予定もありませんし、歳も歳なので半導体を使用した回路はまったくわかりませんが、もう勉強する気力もありません。申し訳ありません。

引用して返信編集・削除(編集済: 2024年10月19日 07:50)

UTA様こんばんは。

どこまで許容範囲かは、基本的にはどの程度の出力低下を認めるかということになるかと思います。

一例として、各チャンネルに流れる電流(300B+6SJ7+ブリーダー電流)で80mAとし、チャンネルセパレーションのための抵抗を200Ωとすると図のようなロードラインになり、300Bのプレート電流が74mAから(赤)から71mA程度(青)に下がると予測されます。
これに伴い出力はプレート電流の平方に比例する(10.ロードラインその3 (電力増幅回路・・シングル基礎編) http://www.op316.com/tubes/tips/b100.htm)ことから92%程度に低下すると予測しました。

そのために各チャンネル毎に必要となるパーツは、先の投稿の回路図に黄色枠を付けました。
流れる電流が変わることで抵抗値の変更も必要ですのでご注意ください。

ちなみにFETリップルフィルターにすれば電圧降下をもっと少なくできるので出力の低下は減らすことができますが回路規模は大きくなるのでどうやって組み込むかという検討が必要になるのではないでしょうか。

 ご参考まで。

引用して返信編集・削除(編集済: 2024年10月19日 06:59)

みなさま
たくさんのアドバイスをいただき、感謝申し上げます。
教えていただいた様々な方法を参考にしつつ、自分の技量に合った範囲で、できることから改善していきたいと思います。

西村さん
2次側の4Ωスピーカー端子における残留リプルについては、ぺるけさんの記事を参考にして算出しました(http://www.op316.com/tubes/tips/b380.htm)。
フィラメントの残留リプルについては考慮していなかったので、こちらも改めて見直したいと思います。

sukebayさん
本アンプはMJの製作記事を基に作成しました。有難いことにみなさまから様々なアドバイスをいただき恐縮です。
アースポイントについては、問題が解消されているとのこと、安心しました。
三端子レギュレーターを用いたリプル除去方法があるのですね。MOS-FETを使ったリプルフィルタの方法についても、おんにょさんのサイトに記載がありましたので、併せて学んでみようと思います。

VTさん
フィルター段数を増やす方法について、例えば200μFではなく、100μFを2つに分けて、それらのコンデンサのプラス端子間に抵抗を入れる場合、B電源の電圧降下が発生すると思います。私の回路ではどの程度の電圧降下が許容範囲か、ご教示いただけますと幸いです。また、チャンネルセパレーション向上のための改造については、各段のデカップリング追加を指しているのでしょうか。
ヒーターハムに関しては、コンデンサの容量を増やし、VTさんがご提案くださった半固定抵抗のパラ接続を検討してみます。
また、「リプルフィルタと兼用ではなく、MOS-FETを飽和領域で使うために発熱が少ない0Vラインにスイッチとして入れる方法」については、その作成方法を調べる必要があること、また、リプルフィルタとして使用する場合には熱設計の考慮が必要であることなど、どちらの方法を採用するにしても勉強が必要だと理解しました。

菊池さん
遅延効果については、問題ない事、承知いたしました。おんにょさんの回路図も今後参考にさせていただきます。

引用して返信編集・削除(未編集)

西村様

前半のB電圧供給に遅延機能についてですが、MOS-FETのリプルフィルターの出力はゲートに接続されたCRフィルタの電圧に従っているのはご存じかと思います。

Cに並列に接続されている1MΩは充電を遅らせるのでとりあえず無視すると、39KΩと47μFからなるCRフィルタはCR遅延回路でもあり、1.833secの時定数をもっていることから約1.8秒後に約63%、約3.7秒後に約86%、約5.5秒後に約95%まで充電されることになります。これが遅延機能として働くことになります。
時定数を大きくして遅延を長くすることは可能ですが、ドレイン損失が大きくなって破壊しないように熱設計にも配慮が必要となります。
(このためUTA様にはリプルフィルタと兼用ではなく、MOS-FETを飽和領域で使うために発熱が少ない0Vラインへスイッチとして入れる方法をお勧めしました。)

逆にこの遅延があるために短時間の電灯線電圧の変動には追従できないことをも考慮してドロップ電圧を決めたことをぺるけさんが「ミニワッター直結シングル・アンプ」http://www.op316.com/tubes/mw/mw1.htmの<電源基本回路>で記述されています。

ちなみに推測ですが、おんにょ様は真空管を全て抜いた状態で電源をOnにしても問題ないようにコンデンサの耐圧を選定しておられる(リプルフィルターの前は400Vではなく450V耐圧のコンデンサを選んでいる)ように見受けられます。

ご参考まで

引用して返信編集・削除(編集済: 2024年10月18日 12:27)

3秒程度なら、ご紹介の「おんにょさん」の電源回路でも遅延効果がありそうです。
シミュレーション値のグラフですが、2秒で半分くらいの立ち上がりなので、
FETゲートのケミコン(C12)を100μにすれば、さらに遅延効果が得られると思います。

https://onnyo01.hatenablog.com/entry//202009/article_7.html

引用して返信編集・削除(未編集)

> 5AR4は60μFまで許容されていますが、今後他の整流管も試してみたいとお考えなら耐えられるか確認

VT様のご説明に補足です。
GTソケットに直熱管の 5U4G が挿入できますが、これはチョークインプット(チョークコイル前にコンデンサーを入れない)か7μFまでとなっていますので、今の回路のままでは挿さないでください。またチョークインプット用のチョークコイルは種類はごくわずかです。普通のチョークにコンデンサーレスでは「うなり」が生じるそうです。要は傍熱管しか使えません。
(私のは定格が 5U4G 相当の UX管用 5Z3 を使用していて 10μFをぶら下げていますが、目をつぶっています)

引用して返信編集・削除(編集済: 2024年10月18日 10:41)

sukebay様にお尋ねいたします。

> https://onnyo01.hatenablog.com/entry//202009/article_11.html

私は半導体は全く知らないのですが、この回路のB電圧供給に遅延機能があるのでしょうか?
問題は半導体整流のやりかたではなく、遅延回路が必要ではないか(300B立ち上がりまでの3秒程度)ということなんです。ないと3秒程度は回路に電流がほとんど流れずコンデンサーに負荷がかかりすぎるのでは?ということです。

> 私、直熱管は使ったことはありませんが、フィラメント電源のリップルなら3端子REG(ロー・ドロップ型)に任せます。
> PTの6.3V端子をブリッジ整流すれば、8~10Vは出力されるかと。

> 秋月電子\50の低損失三端子レギュレーター 5V5A
> https://akizukidenshi.com/catalog/g/g117599/

私は自分の自作300Bアンプで3端子レギュレータ(5V 1.5A)を使用したことがあります。しかし300Bを外した状態では5Vが出ていたのですが、挿入すると0Vになってしまいました。
PT は 5V からですので 5V → 5V が無理だったのか、1.5A が小さすぎたのか、フィラメントは5V 1.2A ありますのでその際の突入電流でシャットダウンしたのか不明で、そのまま簡易整流後にハムバランサーにしました。
6.3Vからなら、そして 5Aモノ なら大丈夫なものでしょうか?

引用して返信編集・削除(編集済: 2024年10月18日 08:33)

UTAさん、お早うございます。

B電源の残留リップルに対してはコンデンサの容量を上げる方法と、フィルターの段数を増やす方法があります。
もし、チャンネルセパレーションの向上を図る改造をするつもりなら、そちらと合わせてフィルターの段数を増やした方が合理的かと思います。

コンデンサの容量を上げる場合、整流管直後のコンデンサの容量を増やすと導通角が狭くなり整流管への負荷が高くなります。
5AR4は60μFまで許容されていますが、今後他の整流管も試してみたいとお考えなら耐えられるか確認をした方が良いかと思います。
また、電圧も多少なりと上がる可能性があるので確認して、

ヒーターハムについては、西村様のご提案のようにコンデンサの容量を増やす方法と、ハムバランサーを調整可能にする方法があるかと思います。
で、後者をするなら現在付いている47Ωはそのまま残し、多回転の1KΩの半固定抵抗をパラ接続するという方法を取れば改造の難易度はそれほど高くはないかと思います。

ご参考まで。

引用して返信編集・削除(未編集)

UTAさん、こんばんは

電源回路の両波整流管からSiC_SBDによる整流回路への変更質問から始まり、
誠文堂新光社のリンク先(MJの製作記事ですかね)のアンプ記事のダメ出しになって盛り上がってますね。
(私は子供の頃、誠文堂新光社の、子供の科学、初歩のラジオで育ちました)

さて、ハム退治、+B電源部なら、ぺるけさんが仰られる、電源Fコンデンサーの(-)は充分リップルを低減したところからアースポイントに持っていくのを守れば大丈夫でしょう。

私はチマチマ考えるのは面倒なので、できれば安価で簡単なICやら半導体にお任せましす。

私、直熱管は使ったことはありませんが、フィラメント電源のリップルなら3端子REG(ロー・ドロップ型)に任せます。
PTの6.3V端子をブリッジ整流すれば、8~10Vは出力されるかと。

秋月電子\50の低損失三端子レギュレーター 5V5A
https://akizukidenshi.com/catalog/g/g117599/

データシートの5/22頁
https://akizukidenshi.com/goodsaffix/az1084c.pdf
によると、Output_Cに25μFタンタルをいれると60~72dBのリップル低減が保証されてます。
(ケミコンなら47μF以上突っ込めば大丈夫かと)

他にも、+B電源回路にチョークコイル+MOS_FETによるリップルフィルターで300Bを使ってられる「おんにょ」さんの回路など参考にされるとよろしいかと思いますが、いかがでしょう。
https://onnyo01.hatenablog.com/entry//202009/article_11.html

引用して返信編集・削除(未編集)

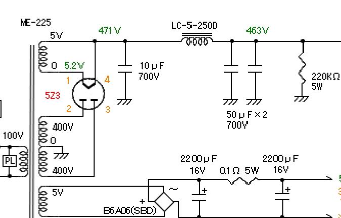
> 計算したところ、B電源の残留リプルは36.5mV

ぺるけ様の簡易計算法を見つけましたのでやってみました。

PMC-817H は10H と優秀ですね。33μF はぺるけ様の簡易グラフにないため 22μF と 47μF の中間ぐらいで、整流直後は計算が面倒なので450V、全電流は153mV(ブリーダー抵抗は無視)で簡易に求めると VT様のおっしゃられたように約 28.8mV と簡易計算されました。

私のアンプは添付画像の電源です。LC-5-250D はタンゴで 5H です。 整流直後が 471V 全電流が 172mV です。これで簡易計算しますと 整流管直後は 8V 程度(グラフにないので簡易)もあり、100μF(50*2) 後も 45mV もあり、誠文堂の回路よりずっと悪いです。が、93dB スピーカー(SP)で無音です。今も無音であることを確かめました。

> 2次側の4Ωスピーカー端子における残留リプルは1.01mV

これはどうやって求めたのかわかりませんし、どんなSPかも不明ですが、現代のなら能率はあっても90dB程度でしょう。なら1mVなら無音(B電源由来)になるだろうと考えます。

すべてが正しいのなら(半田付け、抜けなどがない)フィラメント由来かもしれません。
参考ですが私の手元の本(初めての真空管アンプ、著作権から載せられない)で300Bアンプの筆者の事例があり、フィラメントの全容量は22000μF など4-5倍もあります。電源オン直後の突入電流がどの程度、悪さをするか不明ですが、私ならハムバランサー改造は大変なので、こちらをやってみるでしょう。

引用して返信編集・削除(未編集)

西村さん
ご教示いただきありがとうございます。
あいにくオシロスコープを所有しておりません。100Hzのハムについては、リアルタイムアナライザーを使ってスピーカーから出る音をスピーカーユニットの目の前で測定しました。スマホのマイクで測定しているため、部屋の雑音も拾ってしまいますが、アンプの電源OFF時とON時で100Hzに差があることから、100Hzにハムが出ていると推測しました。
参考までに測定結果を添付いたします。


VTさん
ご教示いただいた方法でアースの取り回しを修正いたしました。正確な測定ではありませんが、修正後に測定した結果、残念ながら100Hzハムに明確な変化は見られませんでした。以下に修正点を記載します。
① 5AR4直後の500V 33μFのマイナス端子がアンプ部のアースポイントに接続していたのを外し、500V 33μFのマイナス端子と500V 100μFのマイナス端子を接続
② 初段回りの500V 33μFと160V 47μFのマイナス端子を500V 100μFのマイナス端子ではなく、アンプ部のアースポイントに接続
③ 入力端子のアースは左右で分けていたものを共通に変更

アースの取り回しで変化がないとなると、ご指摘いただいたように、ハムの原因は電源のリプル除去が不十分であることと、フィラメントハムをハムバランサーで除去していないことがハムの原因でしょうか。
計算したところ、B電源の残留リプルは36.5mV、2次側の4Ωスピーカー端子における残留リプルは1.01mV(8Ω端子では1.42mV)でした。
試しに500V 100μFを200μFに変更したところ、ハムが減少しました。
※添付の測定結果では100Hzのハムが-70から-80に減少しています。リアルタイムアナライザーを用いてスピーカーから出る音をスピーカーユニットの目の前で測定しました。
※計算では、2次側の4Ωスピーカー端子における残留リプルは0.50mVです。

今後の対応策として、500V 100μFを200μFに変更し、5AR4直後の500V 33μFを47μFに変更することで、計算上では2次側の4Ωスピーカー端子における残留リプルは0.33mVまで減少し、ぺるけさんの目安である0.3mVに近づくため、これが妥協点かと思いますが、いかがでしょうか。

引用して返信編集・削除(編集済: 2024年10月16日 17:15)

ハム音が聞こえるのは音質云々以前の問題です。いろいろな改造、デカップリング、掲題のSBD改造などはいったん置いといてまずハム退治をしましょう。

B電源由来なのかフィラメントにあるのかを切り分けます。「100Hzのハム」とありました。フィラメントもB電源も50Hzを倍電圧整流しているので100Hzです。周波数を観測しているのでオシロをお持ちなのでしょう。なのでどちらも波形観測してみてください。(B電源は400V以上あるのでフローティング観測してください。https://download.tek.com/document/46Z-24916-0.pdf
10ページの方法を使います。正確さを求めているのではなく元凶はどこかを見つけるだけです。くれぐれも感電には十分に注意)

(ちなみに、私の自作300BアンプはJBL4312B(能率93dB)のウーハーに耳をつけても無音です。残留雑音は1mV未満)

10/15 10:39 編集 参照ウェブを変更

引用して返信編集・削除(編集済: 2024年10月15日 10:39)

みなさま、ご返信いただきありがとうございます。

うんざりはちべえさん
みなさまからご教示いただいているアースの変更についてから、まずは改善を図ってみたいと思います。

VTさん
残留リプルの計算方法や、アースの取り回しとその理由について、分かりやすく教えていただきありがとうございます。これから実践させていただきます。
また、ぺるけさんのサイトに残留リプルの計算やリプル除去の設計方法に関する記事がありましたので、それも参考にしながら設計してみたいと思います。

たやさん
参考記事をありがとうございます。
『真空管アンプの素』は所有していますので、改めて読み返してみようと思います。私も、ぺるけさんの記事や本を読むたびに新たな発見があり、少しずつですが理解が深まってきています。
また、みなさまから教えていただいたおかげで、私の理解が浅く読んだだけでは分からなかった部分が解決できて、大変ありがたく思っています。

引用して返信編集・削除(編集済: 2024年10月14日 22:58)

UTA様
 アースの取り方について、ぺるけさんの私のアンプ設計&製作マニュアルのアース回路その4に図解でわかりやすい記述があります。
http://www.op316.com/tubes/tips/b431.htm

 ぺるけさんの「真空管アンプの素」という本があります。この本の製作例にある真空管やシャーシなどすでに過去のものもありますが、アンプづくりに必要な知識がていねいに書かれています。この本は読むたびに新しい発見をできます。現在もアマゾンやe-honなどで入手できます。

引用して返信編集・削除(編集済: 2024年10月14日 17:37)

UTA様、こんにちは。

大雑把な計算をしてみると元々このアンプのB電源の残留リプルは30mV弱程度ありそうなことに加え、フィラメントハムのキャンセルをコントロールできるようになっていないので、「ハムに関しては、スピーカーに耳を近づけると初めて気になる程度のレベルです。」は致し方ないところはあるようです。

ただ、この実態配線図の電源周りで好ましくないのは、5AR4直後の500V33μFのー側がアンプ部のアースポイントに接続されており、そこからチョーク後の500V100μFに線を引き、この500V100μFのー端子に初段回りの500V33μFと160V47μFのー端子も接続しているという、中途半端な1点アース方式になっていることです。
微小とはいえ配線も抵抗を持っていますので、5AR4直後の500V33μFに残っているリップル分に加え出力管に流れる電流による影響をわざわざ初段に流し込むようにしていることになります。

ということで、500V33μFのー側は500V100μFに直接接続し、できれば初段回りの500V33μFと160V47μFのー端子は500V100μFではなくアンプ部のアースポイントに接続するようにした方が良いでしょう。

チャンネルセパレーションも含んでいますが、できれば同封の図のようなイメージかと思います。

引用して返信編集・削除(編集済: 2024年10月18日 21:19)

> "UTA"さんが書かれました:
> ご指摘いただいたハム対策を、これから試してみたいと思います。縦型ケミコンのGNDとトランスのGNDの最短接続や、他のケミコンのGNDを縦型ケミコンのGNDにまとめる点や、LとRを別々にMOSFETを導入することで発熱対策ができる点、勉強になりました。
> ハムの確認手順やMOS-FETを使った回路についても、今後ひとつずつ確認しながら進めていきたいと思います。

UTA様、おはようございます。
MOSFETの挿入は大変更になるので、アース周りの引き回しの変更ですませれば、一番です。

引用して返信編集・削除(未編集)

みなさま、ご返信いただきありがとうございます。
ご指摘を受けることで、ぺるけさんのサイトにある情報が、より自分自身の問題として深く理解でき、大変勉強になっております。改めて感謝申し上げます。


VTさん
実体図につきましては、参考として添付させていただいたもので、実線は回路図に基づいて行っております。そのため、西村さんにご指摘いただいた配線も施しており、回路図通りに問題なく動作していると思われます。説明が足りず申し訳ありませんでした。
ハムに関しては、スピーカーに耳を近づけると初めて気になる程度のレベルです。

電源のリターン回路に関して、記事を拝読いたしました。
図8と9を私のアンプと比較すると、ブロックコンデンサにアースをまとめている点が問題なのでしょうか?
シャーシアースは、6SJ7のソケットを留めているラグ板の根本でしています。記事では、電源トランスに近い位置でシャーシアースを落とすことが問題だとありましたので、それはクリアできているかと思ったのですが、何か別の問題が考えられるでしょうか?
ご教示いただけると幸いです。


西村さん
VTさんにも返信させていただいたとおり、回路図通りに実線できているため、設計者の想定通りには動作していると思われます。
お手間をおかけしてしまい、申し訳ありませんでした。
電源部の見直しを行う中で、ハムバランサーの導入も検討いたします。


うんざりはちべえさん
ご指摘いただいたハム対策を、これから試してみたいと思います。縦型ケミコンのGNDとトランスのGNDの最短接続や、他のケミコンのGNDを縦型ケミコンのGNDにまとめる点や、LとRを別々にMOSFETを導入することで発熱対策ができる点、勉強になりました。
ハムの確認手順やMOS-FETを使った回路についても、今後ひとつずつ確認しながら進めていきたいと思います。

引用して返信編集・削除(未編集)

A2級について

普段はトランジスタばかりで真空管には疎いので、ご教授いただけると幸いです。

A2級の作例を見ると、ほぼ例外なくカソードフォロワーと出力管を直結にしていますが、これは何か理由があるのでしょうか。出力管のグリッドがプラスになるのは信号によるものですから、DCではなくACです。したがって、C結合で問題なく動作すると思います。

直結にするのは、低域時定数が1個増えるのを嫌ってのことではないかと想像していますが、これであっているでしょうか。

引用して返信編集・削除(未編集)

VT様、うんざりはちべえ様、

アドバイスをいただきありがとうございます。

私もグリッド周りをモデル化してシミュレーションしていました。添付図の上はエミッタとCの間を100kΩにした場合で、高インピーダンス駆動に相当します。また、グリッドとカソード間のダイオードのインピーダンスとして1kΩを仮定しています。Vgrid=Vcathodeでクリップしています。また、少しマイナス側にシフトしています。つまり、通常のC結合でも、クリップすればバイアスが変動するという既知の現象です。

下は駆動インピーダンス100Ωで、クリップは起こらず、全体にマイナス側にシフトしています。

プラス側のピーク値はVcathode+(グリッドとカソード間のインピーダンスによる電圧降下)です。グリッドとカソード間のインピーダンスと駆動電圧に依存しますが、Vcathode より1Vから2V高くなりました。したがって、この程度のA2級の効果が得られます。

もっと面白いのは動作点が深い側にシフトすることで、余っていた高Vplate側の領域が出力に寄与します。

私の実験で出力が増加したのは、この両方の効果だと思います。聴感上も問題なく、バイアスが浅めの三結には面白いと思います。

引用して返信編集・削除(未編集)

皆様、こんばんは。
回路図のコンデンサの左の電圧がグラフの赤です。グラフの緑がグリッド電圧です。赤の振幅が大きくなると、緑のグラフが、下の方に伸びていますね。これをクランプ効果と言います。グリッド電流(グラフの青)が、ながれたことによって、グラフの一番上のコンデンサの両端の電圧が急に大きくなっていますね。それで、グリッド側の電圧が負に引っ張られて、緑のグラフが、下の方に伸びたのです。つまり、コンデンサの両端の電圧分、意図してないのに結果的に終段のバイアスが深くなったのです。このため、動作点が変わり、グラフの黄色のプレート電流が、正弦波から、だんだん下の方がカットオフするようになるのです。グリッド電流によるクランプ効果は、コンデンサのDC電圧の発生によるもので、コンデンサがあるから起きるのです。したがって、これを防ぐためにA2ドライブでは、カソードフォロアを入れて、直結にするのです。もちろん、カソードフォロアの入力にコンデンサを入れるとき、カソードフォロアのグリッド電流が、流れないようにカソードフォロアのバイアスに注意します。
もちろん、コンデンサの左側のインピーダンスによって、グリッド電流が流れるとインピーダンスによる電圧降下で、グリッド電流が変わるので、コンデンサに発生するDC電圧は変わります。
とにかく、クランプ効果が発生しないように工夫をします。

再編集済み。10月10日17:33
なお、容量Cのコンデンサの両端の電圧Vは、Q=CVで、V=C/Qです。Qは電荷で、電流の積分値と考えるといいでしょう。ですから、正弦波の電流は、正負に振れるので、DCは、発生しませんが、直流電流成分が流れると、DC電圧が発生します。でも、注意することは、歪んだ正弦波の電流は、DC成分が発生しますので、DC電圧が発生します。つまり、ドライブ段を歪ませて、シングルアンプの歪打消しは、バイアスが狂うので、歪率計で見ると、時間が経っているので、バイアスがずれているところで、歪打消しをさせていることになります。したがって、実際は、コンデンサカップリングでは、歪打消しは、絶対ぴったりには、できないという事です。
修正 10月11日6:00 Q=CVで、V=C/Qです。→Q=CVで、V=Q/Cです。

引用して返信編集・削除(編集済: 2024年10月11日 06:03)

ken様、お早うございます。

ぺるけさんのミニワッターのA2級化の検討 (http://www.op316.com/tubes/mw/mw-a2-class.htm)の<グリッド電流の実態調査・・・6DJ8差動ppミニワッター>を参考に、コンデンサの両端電圧とグリッド電圧を観察してみてはいかがですか。

すっかり忘れていましたが、A2級でカップリングコンデンサを外さなければならない理由のもう一つが、整流回路になるためというのがありました。

グリッドが正電位になると電流が流れるというのは、2極管(ダイオード・整流管)と同じということでもあります。
駆動段がAC電源、グリッド-カソード間がダイオード、グリッドリーク抵抗が負荷という形で半波整流回路が出来上がり、グリッドリーク抵抗による放電を超える充電電流が流れると、カップリングコンデンサにその分のDC電圧が生じてしまうということのようです。

引用して返信編集・削除(編集済: 2024年10月10日 07:16)

その後もいろいろと調べていますが、完全なA2級とは違うようです。プラス側に1Vから2V程度振れれば良いという条件ならA2級として動作しますが、それ以上はドライブ出来ません。グリッド・カソード間のダイオードと結合のCによるチャージポンプが働くためです。詳しくは、もっと調べてから報告します。

引用して返信編集・削除(未編集)

歪み率の測定環境が立ち上がったので、測定してみました。100Hz, 1kHz, 10kHzとも良く揃っています。

シングルA2級は最大出力付近で歪み率増加が平坦になると聞きましたが、その様子はありません。あれはグリッド電流が流れてドライバー段の歪が増え、出力段との打消しが効果的に働くからなのでしょうか?

なお、100Hzの歪み率を見て、ベースにした中国製の基板キットの出力トランスは結構優秀だとわかりました。いい感じで鳴っています。

引用して返信編集・削除(未編集)

しんちゃん様、

トランジスタ屋の実験におつきあいいただき、ありがとうございます。大昔の初歩のラジオ誌以来の真空管いじりで、楽しかったです。

参考までに回路図をアップします。ベースの2.4kΩ、エミッタの100Ωは万が一の発振防止です。ケースの空きスペースに組んだために配線が長くなったので、念のためです。

引用して返信編集・削除(未編集)

おはようございます。
実験の成果、拝見させていただきました。

なるほど、何でもやって見るものですね。
コンデンサを介しているから直流(脈流)は流れないと思いこんでいましたが、実際は流せる事が判り面白い結果です。

貴重な実験結果を見せていただき、ありがとうございました。

引用して返信編集・削除(未編集)

エミッタフォロワによるC結合A2級の実験結果を報告します。

結論はA2級動作可能です。実験に使ったアンプは、6J1三結+6P6P(6V6相当管)三結シングルです。300V耐圧NPNエミッタフォロワを6J1に直結、エミッタと6P6P の間が1uF(手持ちのスピーカーネットワーク用)、エミッタ抵抗は100kΩです。

A1級では0.7W強でクリップしていましたが、C結合A2級で1Wです。出力波形はマイナス側(出力管グリッド0V側)でクリップしていたのが、A2級ではプラス側(出力管グリッド負側)でクリップするように変わりました。

添付の波形は左上から、1kHzのグリッド電流(100Ωの電圧降下)、エミッタ、出力管グリッド、スピーカー端子出力。次いで同じ順で100Hzです。グリッド電流を流す為に大きくクリップさせています。グリッド電流が流れてもグリッド波形はクリップしていないことがわかります。

1uFは100Hzで約1.6kΩですが、ぺるけさんのA2級6N6差動ではグリッドに1kΩが入っていますから、このくらいのインピーダンスは大丈夫なわけです。

私の実験が正しければ、NPN(MPSA42G), 抵抗, C各1個の追加でA2級が出来てしまいます。出力管のカソード電圧嵩上げや、ドライバー段の負電源は不要ですから、超お手軽A2級です。

また聴感上の改善というご利益もありました。NPN のCobが数pFしかありませんので、段間の高域時定数が数MHzオーダーになったからではないかと推測しています。ぺるけさんが6GW8ミニワッターで嘆いていたポイントです。

引用して返信編集・削除(未編集)

VT様、しんちゃん様、

丁寧な説明をしていただき、ありがとうございます。やはり直結でないといけないのかと思いつつも、ぺるけさんの「A2級動作の研究」のオシロ波形を見ると直流成分は無いように思います。

エミッタフォロワなら自分で実験出来そうですので、高耐圧のトランジスタを注文しました。結果が出ましたら報告いたします。

引用して返信編集・削除(未編集)

kenさん、おはようございます。

補足すると、A2級動作ではグリッドを正電位まで振り、グリッド電流が流れる領域を使います。で、このグリッド電流が流れるということは真空管の入力インピーダンスが大幅に低くなるとも言い換えられます。
このために通常のC結合ではコンデンサのインピーダンスと真空管の入力インピーダンスで分圧が起こり、電圧降下が非常に大きくなってグリッドが正になる領域で信号がクリップされた形になってしまいますので直結にするのですが、理論上は非常に大容量のコンデンサを使えばC結合にできないわけではありません。

ちなみにカソードフォロワーが前段に来るのは、通常のカソード接地回路では出力インピーダンスが高いために入力インピーダンスが大幅に低くなる影響で信号が歪むためで、昔はステップダウントランスを使ったトランス結合なども使われていました。

ご参考まで。

引用して返信編集・削除(未編集)

A2級は出力管のグリッドをプラス領域までドライブします。
グリッドにプラス電圧を掛けるとグリッド電流が流れます。
出力管のグリッドに電流を流すにはカソードフォロワーでドライブする必要があります。
出力管のグリッドとカソードフォロワーの間にコンデンサを入れると、グリッドに電流を流せないためA2級動作になりません。

引用して返信編集・削除(未編集)

Bluetooth基板の代替

ぺるけさんがお使いになった基板は入手出来なくなって久しいですが、この掲示板のNo.594-596で紹介されている基板が優秀です。アマゾンやeBayで、赤、青、黒、白と色々なバリエーションが売られていますが、Bluetooth ICは中国 珠海のJLというメーカーのもので、Bluetooth の機能は同じです。

よく見ると、ICの捺印やピン配置、基板上の部品配置が様々ですが、各顧客向けにカスタマイズしているからです。我々が使う機能はどれも同じです。

この基板は実用基板ではなく、ICメーカーの評価用基板相当ですから、そのままではうまくありません。

電源に100uF以上の電解コンデンサを追加してください。BATや+5Vとシルク印刷してある端子がUSBジャックの電源ピンと並列ですから、ここに付けます。

DACにはローパスフィルターが必須です。技術的説明はTIのアプリケーションノートSBAA-322が参考になります。アクティブフィルターでなくても、ぺるけさんのLCフィルターやCR2段のフィルターで十分です。私は510Ω/5600pF-2.4kΩ/1500pFのCR2段です。

電源電圧は3.7Vから5Vなので、DCDCコンバータを使う必要はありません。私はツアラーに組込んだので、+6Vからダイオード2発で4.6Vに落としました。約20mAの電流がプラス側で増加しますから、アンバランスを補うために電源回路のnpnのエミッタ抵抗を90Ωに変更しました。

アンテナは秋月やアマゾンで売っているWiFi用が使えます。アンテナのコネクタは特殊で、SMAに見えますが、内部のオスメスが逆です。この規格のレセプターはほとんど見かけません。私はアマゾンでレセプター付きの物を買いました。アンテナの感度は形状だけで決まりますから、高価なものを買うことはありません。

アンテナの接続は添付写真に示したように、基板のアンテナパターンのチップコンにつながる方が心線、ベタにつながる方がシールド側です。アンテナパターンの根本にはんだ付けします。アンテナパターンを切断する必要はありません。

この基板は電源が入るとペアリング待ちになりますから、スマホやDAPのペアリング画面でそれらしい名前をタップしてみてください。

引用して返信編集・削除(未編集)

みなさま、こんばんわ。

寄せられた数多くのアイデアありがとうございます。

自分一人ではどうして良いか分からなかったものが、次に設計を進めていける原動力になりました。

ここは菊池様のアドバイスのとおり、VT様のアイデアを採用しようかな、と思います。

あと、ken様の言われるとおり実装時にはノイズに十分配慮する(シールド等も必要になるか)ことも、肝に銘じておきます。

 ありがとうございました。

引用して返信編集・削除(未編集)

おぉ、素晴らしい! VTさんの案は。これで決まりでしょう。

ダイオードを8個も並べるなんて、面倒な事をやらずに済みますから・・
皆で色々と知恵を出し合えば、良い案が浮かんで来るものですね。

ノイズは、kenさんのアドバイスに従って配線に気を付けて、
あとは要所にCを抱かせれば良いかも?

引用して返信編集・削除(編集済: 2024年10月04日 10:52)

手元にある未使用の基板で電源電流を実測しました。ペアリング待ちの時は8mA〜11mA, 音楽再生中は16.8mAでした。

なお、アナデジ+RFですからプリアンプの場合はノイズにご注意ください。伝導ノイズと輻射ノイズがあります。

ヘッドフォンアンプに組み込んだ時は、RCフィルターの後ろの配線が輻射ノイズを拾い、シールド線にして対処しました。

件の電源回路を見ましたが、ヒーター直流点灯、定電流回路の負電源、ミューティング回路のCdSを照らすLEDと、いろいろ兼用です。私は真空管回路は無知ですが、基板からのノイズにご注意ください。

引用して返信編集・削除(未編集)

菊地様のアイディアを拝見して、もっと簡単な方法を思いつきました。

直列接続されている2本の6DJ8の中間をGNDに落とすと上側が+6.3V程度、下側が-6.3V程度となります。
差動ラインプリアンプ部分のV-は-4~-7V程度で良いので、電源部のV-との間の抵抗の330Ωを0または50~100Ω程度に下げます。
BTの方は+6.3VからLDOの+5Vレギュレーターを通して供給する。
というものです。
思いつきなので思わぬ不具合があるかもしれませんが。

引用して返信編集・削除(未編集)

>やはり、無理でしょうかね

いや12.6Vでも可能と思います。
すでにVTさんからもスマートな案が出ていますが、一応、私の案も書いておきますね。

それは、ぺるけさんの電源回路のマネで、ヒーター電源のアース側にダイオード8個か
または15Ω3Wの抵抗を入れて、プラス4.8Vを作るという物です。
http://www.op316.com/tubes/balanced/el34-15w-monitor.htm

上記の電源回路ではプラス整流のアース側に入れてマイナス電圧を作っていますが、
今回のヒーター点火回路ではマイナス整流なので、
そのアース側にダイオードを入れれば、プラス電圧が得られますよね。

具体的には12.6VをSBDで整流すると約16V強の電圧になるので、
ここから4.8Vを引くと残りは11V強の電圧になります。
ヒーター電圧12.6Vには足りませんが、一割位低い分には動作に影響ないと思います。
ちなみにヒーター電圧が規定より高いのは寿命に影響するので厳禁ですね。

抵抗の場合は、ヒーターが10秒経てば、ほぼ定電流動作になるので、
それにCRDに行く10mAとLEDの分を足して0.32Aで4.8Vを割れば約15Ωという訳です。

引用して返信編集・削除(未編集)

RIGYOさん、こんばんは。

秋月扱いのMCWI03-12S05を使うというのはいかがでしょうか。
絶縁型で入力が4.5V~18Vで出力が5Vなのでヒーターの-12.7Vから+5Vを作ります。
ぺるけさんの私のデータ・ライブラリにある「DC/DCコンバータMCW03シリーズの基本特性」を参照なさると良いかと。

R-コアでしたら、ヒーターの-12.7Vを元に7905などの-5Vレギュレーターを用いて-5Vを作りBT基板のGNDに接続し、BT基板の+5VはGNDに接続します。
で、BT基板は-5Vを基準に動作するので、BT基板のGNDとシャシなどは接触しないように絶縁し、BT基板の出力はコンデンサかトランスでDCカットするという方法もあるかとおもいます。

引用して返信編集・削除(編集済: 2024年10月02日 21:33)

こんばんわ。
さっそくのご返事ありがとうございます。

ken 様

やはり外部から供給する方法でないとダメですか、、、。

菊池 様

使う予定のトランスは1UサイズではなくてRコア電源トランスの方です。
・・・残念ながら。

やはり、無理でしょうかね。

引用して返信編集・削除(未編集)

>RIGYOさん、

計画中のアンプはぺるけ式の以下のアンプでしょうか?
http://www.op316.com/tubes/pre/pre2-new.htm

もしも上記のアンプならば、14Vの巻き線から取れませんでしょうか。

引用して返信編集・削除(編集済: 2024年10月02日 12:08)

RIGYO様、

これは難問です。絶縁型DCDCを使う、小さなトランスを追加するなど考えられますが、私なら携帯用の5VのUSB充電器を組込むと思います。ノイズが大きい物があるので、リップルフィルターが必要かもしれません。

引用して返信編集・削除(未編集)

皆さま、お世話になります。

お知恵をおかしください。

今、6922差動ライン・プリアンプを計画中でして、中にこのBT基板を実装しようかと思っています。
本ラインアンプは電源がV+(+208V)とV-(-12.7V)の2種類ありますが、ここから+5V(+4.7V)をどうやって取ればいいのか、悩んでいます。
V+から持ってくるのは簡単だと思いますが、、、BTの所要電流が20mAともなるとブリーダ抵抗のW数も気がかりです。
V-から取る方法はあるの?

よろしくご教示ください。

引用して返信編集・削除(未編集)

corgi様、
このところ多忙で、この掲示板を見ておりませんでした。

sukebay様、
的確なフォローをしていただきありがとうございます。

sukebay 様がおっしゃる通り、三端子レギュレータが最適です。5V出力の物をお使いください。

余談ですが、eBayにはaptx HD対応のQCC3034搭載というのが売っています。我慢出来そうにありません。

引用して返信編集・削除(未編集)

sukebay 様
ご指導ありがとうございます、3端子REG使うのが最適と分かりました。
ぺるけ様のPageに定電圧の記事を読みながら、どうしようかと考えておりました。
ありがとうございました。
製作中の画像を載せておきます。

引用して返信編集・削除(未編集)

corgiさん、こんばんはー
ZDで電圧を落とすより、3端子REG使うのが良いかと思います。

ワタシ秋月のまわし者ではありませんが、安価なこれ↓
https://akizukidenshi.com/catalog/g/g108973/
を使うとよろしいかと思います。

ユニバーサル基板に取付されているので、簡単に出来そうです。
データシートを参考に入出力にCを入れればよろしいかと。

引用して返信編集・削除(未編集)

Bluetooth基盤
Ken 様
bluetooth基盤を入手しました。これをmini Part2に組み込みたいと思いましたが
電圧が12Vなので、4.7Vのツエナーダイオードでいきなり、落とせるのか問題が
あるのではないかと思っております。どのような方法がbestかご指導お願いいたします。

引用して返信編集・削除(未編集)

2SK2145について

デュアルFET 2SK2145について、バラツキが大きくて使えないという意味の記事をネット上でいくつか見ましたので、説明いたします。

この種のFETは特性を測定してペアを組むのではなく、Siウエハー上で隣り合った2チップを封入します。隣り合った2チップの特性は良く揃っていて、通常は数%以内ですが、ウエハーの端のチップはズレが大きくなります。

いずれにしても、初段の差動アンプに使うにはバランス調整が必要です。2SK2145はソースが共通ですから、ドレイン側にバランス用の半固定抵抗を入れます。目安としてはドレイン負荷抵抗の10%程度の半固定を使います。中点を電源側、両側の2端子がドレイン負荷抵抗側です。

ドレイン負荷抵抗が1kΩの場合、半固定は100Ω程度が適当です。ソース側ではないので電流帰還によるゲインの低下はありません。また、ドレイン負荷抵抗を半固定の分だけ小さくする必要もありません。

gmは15mSで、2SK170の22mSの約70%ですが、ゲインにして約-3dBですから気にするほどのことはありません。

私のmini watter 19V, tourer は2SK2145を上記の様に使っています。優秀なデュアルFETですから、もはや入手困難な部品を探しあぐねるよりも、有るものを使いこなす方が得策だと思います。

ご参考まで

引用して返信編集・削除(未編集)

ken様 ニチコンFG様

ご教導ありがとうございます。
お二人の回路どちらでもうまくいくこと、自分なりに理解できました。

はんだ付け作業も、ken様の仰る要件の鏝と半田を所有しており、また、ニチコンFG様ご紹介の「new_western_elec」様サイトに「SSOPのハンダ付け方法」が紹介されていましたので、 思い切ってチャレンジすることにしました。

ken様の「はんだ付けの後にマクロモードで写真を撮って確認」は素晴らしい方法ですね。
PC画面で大きくかつゆっくりと、何度もチェック。 流石。

心から感謝申し上げます。
(初めは躊躇していましたが、思い切ってこの掲示板で相談させていただきました。)

引用して返信編集・削除(未編集)

かわだいら様、ニチコンFG様の回路の、どちらでもうまくいくと思います。

ピッチが狭い半導体のはんだ付けは大変ですが、私は細いコテと0.8mmの半田を使い、はんだ付けの後にマクロモードで写真を撮って確認しています。

引用して返信編集・削除(未編集)

かわだいら様
外した2SK170の穴にDIP変換基板がそのまま装着できなかったので元基板を改造するよりはとサブ基板化した記憶があります。
これから組立てるのであればDIP変換基板を差せるようジャンパー等を変更した方が綺麗に仕上がると思います。

こちらのDCバランス調整回路はnew_western_elec様のディスクリート パワーアンプ基板 VFA-01の回路図を参考にしております。
なので半固定抵抗の定数も一緒です。特に多回転のボリュームでなくとも0V前後にDCバランス調整することは難しくありません。
https://nw-electric.way-nifty.com/blog/vfa01.html

楽しみながらぜひ組み立ててみてください。

引用して返信編集・削除(未編集)

ニチコンFG様

製作事例によるご教示ありがとうございました。
”こんなDC調整方法もあるのか…”と驚き、また、サブ基板を使った構成は大いに参考になりました。

このサブ基板では、DIP変換基板への2SK2145はんだ付け搭載がとてもきれいでした。経年劣化の進んでいる小生は、これを如何にしてクリアできるかが次なる課題となっております。
焦らずに進んで行くのが良さそうと思っているところです。

引用して返信編集・削除(未編集)

綺麗な仕事ではないですがサブ基板にして載せています。

引用して返信編集・削除(未編集)

こんにちは。ミニワッターPart5 19V版ですが共通ソースの半固定抵抗に信号を流すのはどうなんだろう?と思い立ち2SK2145にしたときにドレイン負荷抵抗の方にDC調整用抵抗を移動したことがあります。画像を残した記憶があったのでPC内を探したら出てきました。タイムスタンプを見たら2020年の10月に工作しておりました。
半固定抵抗(50KΩ)に信号を流さないようにしたのでサブ基板にしてドレイン負荷抵抗とFETの間に調整抵抗を入れております。
回路図を上げておきますので参考にしてください。DCバランスは問題なく調整できます。

音が変わったかどうかはわかりません。

引用して返信編集・削除(未編集)

貴掲示を拝読して、トランジスタ式ミニワッターpart5 15V版にチャレンジしてみようと意欲がわいてきました。
(道のりはかなり長くなりそうです)
先ずは、ご紹介いただいた要件を基に回路の構成を図にしてみましたが、回路の本質が良く分かっていないため不安だらけです。
出来ればご指導いただきたく宜しくお願い致します。

引用して返信編集・削除(未編集)

OPアンプ式2段反転型ヘッドホンアンプ

こんにちは
さて、ぺるけ様のOPアンプ式反転型ヘッドホンアンプを、1段あたりの利得を調整し、2段反転にしたものを作成してみました。オペアンプはLME49720を使用したのですが、32Ωのヘッドフォンを接続した状態で出力オフセットが-0.1mV~0.8mV(10分間計測)程度だったので出力カップリングコンデンサは省略しました。音的には全く問題はないようです。
何か予測されるトラブルはあるでしょうか?よろしくお願い致します。

引用して返信編集・削除(未編集)

ken様
ご返事ありがとうございました!!入力側には安全のためにカップリングコンデンサを入れております。
とても安心しました!!

引用して返信編集・削除(未編集)

ティグラン様、

回路が不明ですが、出力のオフセットはまったく問題無い値だと思います。

入力にCを入れてない場合は、接続する相手のDC漏れにご注意ください。

引用して返信編集・削除(未編集)

OPアンプ式反転型ヘッドホンアンプのオペアンプについて

OPアンプ式反転型ヘッドホンアンプを自作しようと考えているものですが、記事には「OPアンプ、特に入力差動回路にバイポーラトランジスタを使ったもの・・・5532や4580など・・・は使用できません。」と書かれています。J-FET入力型でないとダメということで、なんとなく入力バイアス電流のことを仰っているのかなと思っていますが…よく理解できずにいます。どなたかご教授いただくか、またはこのような勉強をすれば理解できるといったご指導をいただけないでしょうか。どうぞよろしくお願い致します。

引用して返信編集・削除(未編集)

VT様
貴重な助言、ありがとうございました!!

引用して返信編集・削除(未編集)

ティグラン様、こんばんは。

「出力側にもコンデンサを入れれば良い」に一つ注意があります。

sukebay様のお示しになった秋月のキットは単電源ですのでOPアンプの出力はヘッドフォンのGNDに対し常に正の電圧ですので有極性の電解コンデンサで問題ありません。

しかし、ぺるけさんのOPアンプ式反転型ヘッドホンアンプはヘッドフォンのGNDに対し正負の電圧が出ますので、無極性タイプのコンデンサを使うことを考えなけれならなくなるでしょう。

引用して返信編集・削除(未編集)

sukebay様、追加の情報、ありがとうございました!!

引用して返信編集・削除(未編集)

OPアンプのオフセット(バイアス)電流知るなら、それぞれデータシート見るのが一番でしょうが、手っ取り早く秋月電子のHPA説明書にOPアンプ一覧表が有りました。
https://akizukidenshi.com/goodsaffix/AE-KIT45-HPA.pdf

J-FETタイプでも微小なお漏らしがあるようです。

引用して返信編集・削除(未編集)

良く理解できました。ということは、入力側にも出力側にもコンデンサを入れれば良いと言うことですね。sukebayさん、ありがとうございました!!

引用して返信編集・削除(未編集)

ティグランさん、こんにちは。
バイポーラtr.OPアンプの所作は、2010.5初版「理解しながら作るヘッドホンアンプ」に書かれています。
動作させると入力側にバイアス電流が流れるためですね。

引用して返信編集・削除(未編集)

1Uサイズ真空管式マイク・プリアンプのトランスの件

はじめまして。
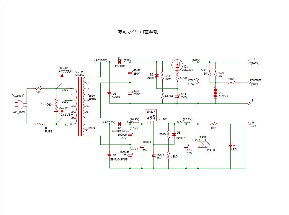
現在ペルケさん作の1Uサイズ真空管式マイク・プリアンプ作成を構想してます。
こちらのマイクプリの電源部のトランスはペルケさん特注のようで、代替え品を探しております。
代替え品などのアイディアがありましたらご教授頂けたらと思います。
宜しくお願いします。

引用して返信編集・削除(未編集)

2SK170は、ぺるけさんの頒布品を使いました。
次作る時は、イサハヤ2SK2881を使う予定です。
FETの選別は写真の冶具を使います。
2SK2881は測ると特性が結構揃っています。

引用して返信編集・削除(未編集)

sukebayさん
画像参考にさせていただきました。すごいコンパクトに収まっていて、とても参考になりました。
ありがとうございます。

sukebayさんは2SK30Aと2SK170の選別はどのように行いましたか?
もしよければご教授ください。

引用して返信編集・削除(未編集)

silverさま。
あくまで私の作例は「とりあえず動作する」レベルで邪道ですのでご参考まで。

ぺるけさんは
「電源回路の設計にあたっては、電源スイッチON/OFFにおける各電源の立ち上がり下がりのタイミングを考慮して各時定数を決めてあります。残留リプルは業務用として通用するだけのレベルまで落としてありますので、欲張ってこれ以上大きな値を投入する必要はありません。」
ですので、大規模なプロ用PAに繋ぐことも考慮されていると思います。

私の場合、真空管ヒーターの突入電流による、ハムが出たり(LM317TのIN-GND(この回路では+)間に挿入した1000μFで対処済み)とか、ACアダプター使用のためバッファアンプがSW_ONで即起動するとか問題を孕んでいます。

ちなみに12AX7のカソード縛りと2SK170のソース縛りの定電流素子は、石塚電子のCRDでノイズも出さず良い音色で出力します。

引用して返信編集・削除(編集済: 2024年09月11日 09:35)

sukebayさん、はじめまして。
PTはM2-PWTとの事で、とても信頼できる情報です。ありがとうございます。
acアダプターは裏技ですね!
自分もライブとフィールド録音での使用を目的として、評判が良いとの事でこのマイクプリの音を聴いてみたいと急ぐ気持ちが出てきてしまいます。
わざわざ回路図まで明記していただきありがとうございます。
自分も頑張って製作したいと思います。
sukebayさんも2台目の製作、成功する事を祈ってます。

引用して返信編集・削除(未編集)

菊池さん、こんにちは。
詳しい回路ありがとうございます。
製作意欲があがってきました。
今、様々な助言を頂いてるので、慎重に検討してゆっくり進めたいと思います。
菊池さんやみなさんの博識な経験値、とても尊敬します。

引用して返信編集・削除(未編集)

VTさん、はじめまして。
VTさんの案ですが、菊池さんからのメッセージにありましたように、バッファが消費電流が30mlなのでB電源から取れるのか素人目で疑問です。もしその案が可能なら回路的にはスマートになりそうですね。

トランスを特注するという案も検討したいと思います。
ただ今回ステレオを構想していて、トランスも2台必要になります。
特注トランスがいくらになるか見積もりをとってみないとわかりませんが、その辺もお財布と相談して決めたいと思います。
わざわざトランスの案まで詳しく明記していただきありがとうございます。

引用して返信編集・削除(未編集)

silverさん、はじめまして。
1U(ではない)真空管式差動マイクプリ、自分カラオケ用に作って気に入ってます。
PTはM2-PWTを使ってます。
2SK170+エミフォロ差動バッファ電源は反則技ですが、秋月DC24V 0.5A ACアダプターを使ってます。

マイクプリ、ライブでの評判が良いので、また作ろうかと思ってます。
菊池さんご提案の半波倍圧、半波四倍圧をやってみたいと思います。

ご参考まで。

引用して返信編集・削除(未編集)

VTさんの案ですが、バッファーアンプの消費電流が30mAとの事なので、
B巻線から取ると電源トランスが辛くなりそうな?

で、言い出しっぺなのでヒーター巻線から取る回路を描いて見ました。
これで所定の電圧が得られると思うのですが、ヒーター電源の方で
もしも電圧不足でしたら、上流の抵抗を減らしてみたら良いと思います。

引用して返信編集・削除(編集済: 2024年07月28日 09:41)

silverさん、おはようございます。

M2PWTを使うなら、+23.7Vは120Vの整流直後の下側の47μF/250Vから取るのも可能かと思います。この場合、6N6P全段差動PPミニワッター2012 Vesion2の電源部が参考になるかと思います。

もう一つの方法としては、個人からのR-コアトランスの特注を受けている株式会社フェニックスに発注してみるというのもあるかもしれません。
30VA程度ということでRA40 (高さ47mm)かRA30 (高さ45mm)となり、0V-120V 0.1A AC, 0V-24V-48V 0.1A AC, 0V-14V 1A AC (3.5回路)で最初見積もりを取り、製造できないということであれば0V-120V 0.1A AC, 0V-24V 0.1A AC, 0V-14V 1A AC (3回路)として、24Vをブリッジ整流するという方法です。

引用して返信編集・削除(編集済: 2024年07月28日 05:01)

菊池さん、はじめまして。
はい、そちらのセットのマイクプリです。

やはりこちらの回路でもソフトンのM2PWTが使えるのですね。
古時計さんのスレ確認しました。
自分には新たに回路を設計する技術力がないので諦めていましたが、M2PWTを使い2Uラックに収める事も検討したいと思います。

M2PWTを使った場合一つのヒーター巻線から「12Vの負電圧」と「24Vの正電圧」を作成すると言う事でしょうか?
半波倍圧、半波四倍圧についても調べてみたいと思います。
色々教えて頂きありがとうございます。

引用して返信編集・削除(未編集)

Y@札幌さん、はじめまして。
早速の返信ありがとうございます。

やはり中々適合するトランスは無さそうですね。
ソフトンのM2PWTは自分も使えるんじゃないかと思いましたが、自分の技術力では敷居が高い感じです。

ペルケさん作のフォノイコライザーを製作した時は東栄のトランスを使い、別電源にし、ノイズレスに仕上げる事ができました。
このマイクプリも別電源で組む事もアイディアの一つで検討したいと思います。
出来ればコンパクトに収めたい所ですが...

ペルケさんとのお話や現在テスト中のトランスの実験など、自分にとっても役立つ情報でした。
ありがとうございます。
Y@札幌さんも無事にマイクプリが完成すると良いですね。
また、続報などありましたらシェアーして頂けたら幸いです。

引用して返信編集・削除(未編集)

silverさん、はじめまして。

私もこのマイクプリで使用できそうなカットコアやRコアのトランスを探しましたが手ごろなものを見つけることができませんでした。
ソフトンのM2PWTを工夫すれば使用できそうですが高さが50mmありますので1Uのケースに収めることはできません。2Uにするか電源部を分ける必要があると思います。

以前ぺるけさんとお話ししたときに「1Uサイズの電源トランスはカットコアなので、漏洩磁束の程度はEIコアよりはましですがRコアと比べるとかなり劣ります。特にハムに弱いPHONOイコライザをコンパクトに組むにはカットコアでは難しく、それで廃止してRコアに変更しました。
マイクアンプはバランス構成だし、回路インピーダンスも低いので、ラックケースならば面積は広く電源トランスを離すことができるので、普通のEIコアでも大丈夫です。」とコメントをいただきました。

それで私はEIコアのトランスを3個用意してテストしているところです。購入したトランスは、トヨデンのTZ11-010、HT-2403、HT-161(生産中止になったようです)です。
EIコアであれば東栄変成器などもありますので選択肢は広いと思います。

引用して返信編集・削除(未編集)

下のセットの事でしょうか? 
http://www.op316.com/tubes/balanced/1u-mic-pre2.htm

そのアンプの回路でしたら、これもソフトンのM2PWTが使えそうですね。
http://softone.a.la9.jp/M2-PWT.htm

先の古時計さんのスレが参考になると思いますが、ヒーター巻線が一つしかないので、
両波整流では「12Vの負電圧」と「24Vの正電圧」のアースを共通に出来ないので、
それぞれ半波倍圧、半波四倍圧で作れば良いでしょう。

なお半波倍圧整流は整流後リップルが多くなりますが、どちらにも
その後ろに定電圧回路が入っているので、おそらく問題ないと思います。

引用して返信編集・削除(編集済: 2024年07月26日 09:30)

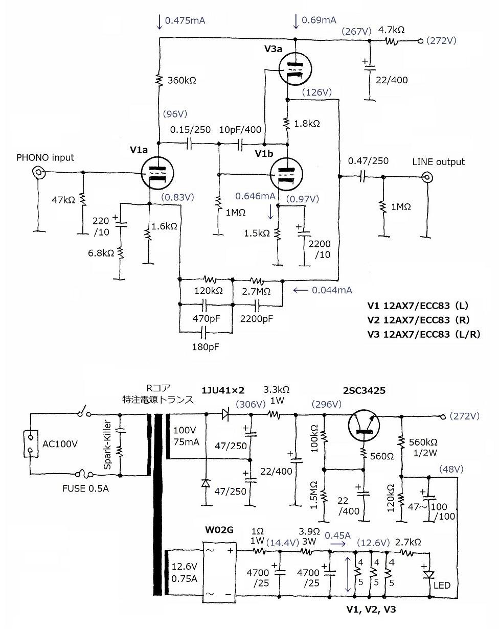
フォノイコライザートランスの件

VT様
詳しく調べていただきましてありがとうございました。お陰様でどんな類のものか理解できました。フェニックスも開きました。
菊池様
Ⅿ2PWTの使い方、詳しく教えていただき、ありがとうございました。

ヤフオクで探すよりずっと確実な方法を複数教えていただき、新品で作れます。何より皆様から適格で解る答えを短時間で出してもらえることに感謝いたします。この度はVT様、菊池様、ありがとうございました。
私でも作る気になり、作り、音が出る、ぺるけ様の解説は素晴らしいものがあります。いい音が間違いなく出るよと言われている気がします。はんだ付け不良で何日も泣いていますが、頑張ってみます。お世話になりました。

引用して返信編集・削除(未編集)

菊池さま
ありがとうございます。

実は、ヒーター巻線の倍電圧整流の作例はほぼ皆無で(菊池さんの7716三結シングルがありました)ちょっと不安もありましたが、上手く行きました。
倍電圧整流で、計算上0.6Aは流せるようで、私の場合、M2PWTを使った6DJ8差動プリを6N1Pに換装して良好です。
これからも、色々工夫しながら楽しんで行きたいと思います。

引用して返信編集・削除(編集済: 2024年06月30日 01:48)

電源トランスに電流を流した時の電圧変化はトランスにより変わるので、
正確な値は実証するしかなく、sukebayさんのレポートは大変参考になりますね。

また電源自体のノイズは少ないようなので、あとはぺるけさんの部品配置や
配線の引き回しを忠実に踏襲すれば良いと思います。

>+B電圧はチョット高めですが、問題ないかと思います。

その程度の違いなら全く問題ないのですが、気になるようでしたら図のように
赤丸印のところに1kΩ1W位の抵抗を入れると効果的に電圧を落とせます。
ただ、ここの正確な抵抗値はオームの法則が通用しないので要調整になります。
という事で、sukebayさんの図を拝借させて頂きました。ご容赦です。

また前に100Ω位と書いたのですが間違いで、失礼しました。
電流を考えると1kΩ以上でないと効果が無いですね。

引用して返信編集・削除(未編集)

M2PWTで12AX7ヒーター倍電圧整流やってみました。
DiにはVF値の低い大電流ショットキーDi、そしてリップルフィルターには3端子REG.LM317Tを使ってみました。
結果良好です。
317のAjd-GND間へ10μF(タンタル)入れると80dBのリップル除去だそうで、ケミコン47μF挿入したら73dB除去出来てます。
(電子電圧計校正していないので、あくまで参考値です)
ヘタに大容量C、セメント抵抗突っ込むよりも確実かもしれません。
+B電圧はチョット高めですが、問題ないかと思います。
ほとんど秋月電子のパーツで賄えました。

引用して返信編集・削除(編集済: 2024年06月26日 21:33)

うちだ様もsukebay様も詳しい回路図までいただき、本当にありがとうございました。頭の中を整理して段取りいたします。
よろしくお願いいたします。

引用して返信編集・削除(未編集)

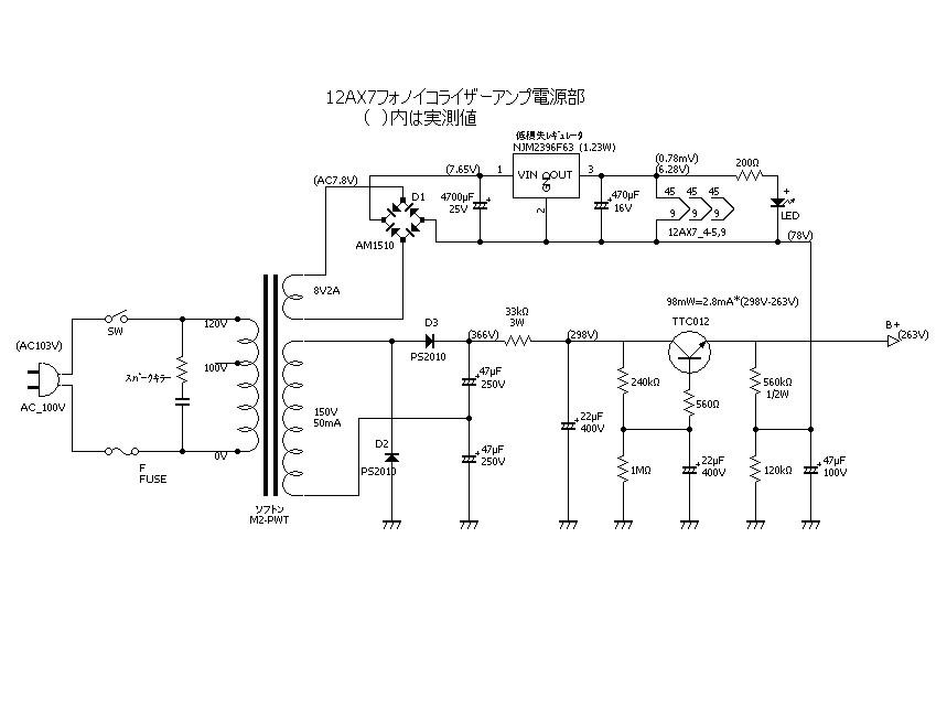
古時計さん、はじめまして。
12AX7フォノイコ Version2、ソフトンⅯ2PWTを使って愛用しています。
ヒーター6.3V点灯だと整流用Di発熱が結構あるので、菊池さん提案の12V倍電圧整流点灯がよろしいかと思います。
参考までに私の作った電源部回路図と実測値を上げておきます。

引用して返信編集・削除(未編集)

古時計さんこんにちは

12AX7 Version2を考えておられるのでしょうか?
ここでソフトンⅯ2PWTを使う時、電源回路の定数を変更する必要が出てくると思いますので、少し提案をします。
高電圧側の100Vが125Vになる事で整流後の電圧が、単純計算で306Vから382Vになり、更にフィルターで272Vまで落とすことになります。フィルター部で100Vを負担させることになります。
そうすると3.3K、100K、1.5M等の抵抗の再計算が必要になります。その計算には次のサイトが参考になります。
http://www.op316.com/tubes/tips/b390.htm

ヒーター電圧もトランスが変わり、ヒーター電流がどのくらいの負荷になるかも変わります。
そこでトランスの電圧が幾らになるかを予測する必要が出てきます。後段のフィルター定数も再計算が必要です。
トランスの出力電圧を予測するには、次のサイトが役立ちます。(同じものはありませんが、似たトランスから推測します)
http://www.op316.com/tubes/datalib/pt2-data.htm

以上の計算で、定数が出てくると思いますので、【部品を集め始める前に】検討してください。上の二つのサイトを参考にすれば、実用上問題ない範囲で、必要な電圧を得る事が出来ます。

つまり後で部品交換が不要な範囲の結果が得られます。

難しいようでしたら、この掲示板でまた質問してください。

引用して返信編集・削除(編集済: 2024年04月12日 09:24)

6CK4についてお教えください

ぺるけさん設計の6AH4アンプを作りましたが、6CK4が気になり探していました。
先日、ヤフオクで6CK4を4本入手したのですが、その中の一本のプレート形状が違います。
写真左は6CK4、右は6CK4?もどき。 Ep-Ip特性も明らかに6CK4とは違います。
右側の管名は上段の「6」下段に「CK4」と表示され、いかにも6CK4のような表示です。
この真空管は何でしょうか?。お教えいただければ幸いです。

引用して返信編集・削除(未編集)

西村様
お返事ありがとうございます。
この掲示板にご迷惑がかかりそうなのでメールをお送りします。
宜しくお願いいたします。

引用して返信編集・削除(未編集)

平林様
お返事、ありがとうございます。
https://frank.pocnet.net/sheets/093/6/6CK4.pdf
これはフランクさんのウェブのGE 6CK4のものです。上のグラフはここにある特性によく似ています。しかし下はまるで違いますね。外観も私のものと少々違うようですね…。
私はオークションはまるでやらないのでわからないのですが、クレームで返金してもらえないのでしょうか?
(私はRCA 6CK4はあと2本、持っております。もし必要ならメールをくださればお譲りできます。メアドは記載ウェブのメールにあります)

・たぶんMJ誌を見たと思うのですが、6CK4の1番と3番は放熱のためつないでください。もちろん内部でつながっているのですが、細いジュメット線ですので放熱効果は少ないのだと思います。ヒータだけでも8Wも消費しています。あの300Bは9Wも出力がありますがフィラメントは6Wです。

・測定装置を製作されたんですね。すばらしいです。測定器も充実されておられますね。

・私、大変残念なことに今のアンプを自作したのちにぺるけ様のウェブに出会いました。今も7種類、8台(VT-62はモノラル)もありこれ以上の置き場所がありませんのでぺるけ様アンプは作ったことがありません。

・鳥はカメラを持ってどこかにでかけるような面倒なことはしておりません。自分の家にやってきた鳥を撮影しています。そのほかにハシブトガラスも来ますが、あれはね~(笑)。蟻がたくさんいるのでアリスイだけたくさん来てほしいと願っています。

引用して返信編集・削除(編集済: 2024年06月23日 03:38)

西村様へのお返事です
「どうやって確かめたか」のお返事が抜けていました
Ep-Ip特性測定装置はExcelで作りました

引用して返信編集・削除(未編集)

6CK4ともどき?のEp-Ip特性グラフです
とても同じものとは思えないです
測定条件は6CK4のままで測定しました(同じ球だと思っていましたので)

4本とも特性を測定しましたが6CK4表示の3本はよく似た特性を示し、6AH4と同じような傾きです
もどき?球もよいカーブ特性です。ボケ球とは思えないですので別物なのでは?と考えています

引用して返信編集・削除(未編集)

西村様  onajinn様
お返事ありがとうございます。
みなさん、プレート形状が違う球をお持ちなのですね

西村様
私の持っている、もどき?球の寸法は西村様がお持ちの球とほぼ同じです
管高=約70mm、プレート高さは約31mmです。6CK4の管高は約72mmです
もどき?のプレートは西村様が言われるような形状です
6CK4のプレートは6AH4と似ていますが、もどき?球は全く形状が違うので???でした
余談ですみません。西村様は鳥撮りもされるのですね。私も数年前に鳥撮りを始めました

onajinn様
ご意見ありがとうございます。
入手した時にはプレート形状が違うけど同じ特性なのだと思っていましたが、後日Ep-Ip
特性を調べてびっくり(???)しました

引用して返信編集・削除(未編集)

よく見てみると、私の左のものと平林様の右の「6CK4?もどき」としているものとよく似ている気がします。私のはだいたいですが、管高=67mm(袴から管まで)、プレート高は32mm程度です。

引用して返信編集・削除(未編集)

私も画像のようにプレート形状の異なる6CK4を持っています。左右の画像は角度を90度変えて撮影していますがガラスに光が反射して大変わかりにくいですが、
①管高が異なり、袴の高さも異なる
②プレートが異なり左は丸い穴が4つあり、右にはそれがない。またプレート全体の太さが右がずんぐりむっくりで右はやや細い
と異なっていますが、どちらもRCA製造のものです。(掲示した自分のウェブにあるVT-62プッシュプルに使用しているものを撮影しました)
白黒テレビの垂直偏向出力用に作られたものだそうで大量生産したはずです。だから形状や印刷などは気にしなくてよいと思います。

そんなことより
> Ep-Ip特性も明らかに6CK4とは違います。
が大問題ですが、どうやって確かめましたか?

結果があるのでしたら簡単なグラフでいいので4本の結果を出したほうがいいと思います。1本だけが明らかに異なるのでしたらボケた球か別のモノなのでしょう。

引用して返信編集・削除(編集済: 2024年06月22日 09:30)

小生も6CK4を数本所有していますがどちらのプレート形状もあります。右側の形状のが多いです。管壁の印字状態だけで判断すると左のもののほうがモドキ感がありますね。勿論私感です。他にも厳密には差し替えできないけれど、ほぼ同等な使い方ができる球として印字販売されているものもあるとどこかでよんだ記憶が? 6CK4だけでなく。答えになっていなくてすみません。

引用して返信編集・削除(未編集)

続 理解しながら作るヘッドホン・アンプ

“ぺるけ”さんの『続 理解しながら作るヘッドホン・アンプ』が完成しました。TAMURAのトランスが手に入ったのでトランス式USB-DACも組み込み、アナログ入力と切り替えて使える様にしました。オール バイポーラ・トランジスタになりましたが、紛れもなく“ぺるけ”サウンドです。残留ノイズは10μVで非常に静粛に仕上がっています。“ぺるけ”さん素晴らしいサウンドをありがとうございます。

引用して返信編集・削除(未編集)

> "K"さんが書かれました:
> 「半田付け不良を起こしやすいです」
> これ大問題だと思うんですけど。
> 「ここに書込まれたトラブルの95%は結局はハンダ不良または配線ミスでした」ですから。

おっしゃる通り、半田付けのトラブルは多いですから、予備知識無しに鉛半田と同じように作業すると、トラブルが起こりやすいと思います。ただ、分かっていれば、こての温度を高めにして練習することで、すぐにコツがつかめると思います。

引用して返信編集・削除(未編集)

「半田付け不良を起こしやすいです」
これ大問題だと思うんですけど。
「ここに書込まれたトラブルの95%は結局はハンダ不良または配線ミスでした」ですから。

引用して返信編集・削除(編集済: 2024年06月04日 12:07)

鉛フリーの基板に鉛半田を使っても問題ありません。ただ、鉛フリー半田は融点が高く、下地が熱伝導の良い銅なので、鉛半田のこて温度では融けていないことがあります。これが原因の半田付け不良を起こしやすいです。

私のこては鉛フリー用の高温ボタンがあるので、温度を高めにして、半田の流れ具合を見ながら作業しています。

引用して返信編集・削除(未編集)

Kさん、こんにちは
> 「順次フラックスへ変更」の理由が気になるところです。
小生は気にせず“鉛フリー半田レベラー”で製作しましたが、製作中照明の反射が眩しく半田付け箇所と未半田箇所の判別などチェックに苦労しました。実際見落とした半田不足箇所がありずいぶん探しました。
この基板を必要とする方々には“鉛フリー”は無用だからかもしれません。勿論憶測の私見です。

引用して返信編集・削除(未編集)

Y@札幌さん
「鉛フリー半田レベラー」と「フラックス仕様」の説明ありがとうございます。良く理解できました。
「順次フラックスへ変更」の理由が気になるところです。

引用して返信編集・削除(未編集)

Kさん、こんにちは
表面処理が鉛フリー半田レベラーというのは簡単に表現すると銅箔面が「鉛フリー半田」で処理されている(メッキされているようなもの)で「フラックス仕様」は銅箔面にフラックスが塗ってあるだけです。ですので銅箔面が銀色なら「鉛フリー半田レベラー」で銅色なら「フラックス仕様」になりますので鉛フリー半田はのっていません。
順次フラックスへ変更なのでお店によって入荷時期がちがうと思いますので確認が必要ですね。
門田無線さんのここの下のほうを見ていただければ違いがわかりやすいかもしれません。
http://www.monta-musen.com/shop/products/detail.php?product_id=1767

鉛フリーの半田メッキ面に、鉛入り半田を使ったときのクラック発生につてはどの程度なのか私もわかりませんが自作においては自己責任なので特に気にしてはおりません。

引用して返信編集・削除(未編集)

「フラックス仕様」って、鉛フリー半田使ってないんでしょうか?(Webで調べても良くわかりません)
気になっていたのは、鉛フリー半田と鉛半田を混合するとクラックが発生するらしいという事で。
まあ鉛フリーの半田メッキ面に、鉛入り半田を使うとクラックが発生するのかどうかは分かりませんが。

特殊電機製の2.7mHのインダクターが秋月電子通商さんで販売されているのは知りませんでした。
特殊電機から直接買うと、374円の物を10個以上でないと発注出来ませんし、送料も1000円位かかるのでチョット、、、

引用して返信編集・削除(未編集)

タカスの基板がRoHS対応になったのは表面処理が鉛フリー半田レベラーに変わったからのようです。
ただし「順次フラックスへ変更」となっていますので気になるようであればフラックス仕様の物を選んではいかがでしょうか。
門田無線さんでも取り扱っているようです。
http://www.monta-musen.com/shop/products/detail.php?product_id=1766

また、2.7mHのインダクター ですがぺるけさんが代替部品として紹介されている特殊電機製の物が秋月電子通商さんにありました。
https://akizukidenshi.com/catalog/g/g115714/

参考になれば幸いです。

引用して返信編集・削除(未編集)

RoHS対応の基板という事は、鉛フリーはんだ必須ですよね?
私は鉛フリーはんだが苦手で、まだ移行出来ていません。
皆さんはどうでしょうか?
あと、Bournsの 2.7mHインダクタですが、歪は大丈夫でしょうか?
ぺるけ氏によると「日本の大手メーカーのものでも歪が多いものが結構あります。」らしいので、、、

引用して返信編集・削除(未編集)

klmnjiさん

部品入手先の貴重な情報ありがとうございます。
勿論ご存じでしょうが、この本は今は手に入らないFETでは無く、入手可能なトランジスタを使い、新しく設計し直して書かれたそうです。
それだからこそユニバーサル基板も、LEDも、インダクタもまだ入手可能と分かって安心しました。誰でも作れると知り、たいへんうれしい気持ちです。
その音是非聞いて見たいですね(笑)!

引用して返信編集・削除(未編集)

USB-DACのインダクタ 2.7mHは、BournsのRLB9012-272KL https://www.marutsu.co.jp/pc/i/13915935/
LEDは、KingbrightのL-424GDT https://www.marutsu.co.jp/pc/i/2574530/
です。

引用して返信編集・削除(未編集)

うちだ さん、タカス製のIC-301-72シリーズはRoHS対応の新製品に置き換わりました。
IC-701-72Nとなりますので、ぺるけさんのパターンがそのまま使えます。マルツでも扱っています。
https://www.marutsu.co.jp/pc/i/110910/

引用して返信編集・削除(未編集)

klmnjiさん
> “ぺるけ”さんの『続 理解しながら作るヘッドホン・アンプ』が完成しました。

“ぺるけ”サウンド完成おめでとうございます。
丁寧にきれいに組み立てられているので、お手本になります。
タカス製のIC-301-72シリーズが入手できなくなった今、ユニバーサル基板を使って、配線が大変では無かったでしょうか。

リモート会議でも使えるので、在宅勤務には、これから必需品かもしれませんね。
ヘッドホンでないと、会議の声が聞き取りにくい事があります。

引用して返信編集・削除(未編集)

お恥ずかしながら内部の写真です。

引用して返信編集・削除(未編集)
合計831件 (投稿102, 返信729)

ロケットBBS

Page Top