MENU
410,233

71Aはこれからの季節向き

ぺるけさんの71AシングルをARITO's Audio Lab の SE-7K2Wを使って製作しました。
1Wも出ないアンプですが、とても満足しています。

引用して返信編集・削除(未編集)

2ページ

引用して返信編集・削除(未編集)

3ページ

引用して返信編集・削除(未編集)

4ページ

引用して返信編集・削除(未編集)

5ページ

引用して返信編集・削除(未編集)

klmnjiさん、すみません!アップロードするの忘れておりました。
先ほど、アップロートいたしました。m(__)m
 
http://www.aritos-audio-lab.com/71A_Single_Report.pdf

引用して返信編集・削除(未編集)

このMOS-FETは、ドライバー用として、一番です。500V耐圧なんで、カスコードは要りません。
NchMOSFET LND150
https://akizukidenshi.com/catalog/g/gI-13542/

B電圧200Vで200Vp-pくらい出力が取れます。2A3なら、100Vp-pあれば、十分なので、B電圧は100Vで十分なのです。

引用して返信編集・削除(編集済: 2023年06月02日 11:45)

ARITOさん、アップしてくださりありがとうございます。
うんざりはちべえさん、良い情報をありがとうございます。

引用して返信編集・削除(未編集)

トロイダルトランスについてⅢ

50HB26、今から思えば良い球でした、(ヒータートランス不要)
もっと入手しておけば良かった、残念!

はちべえさんが…何処へ?

引用して返信編集・削除(未編集)

私もこの球、ヤフオクで集めているのですが、予算が少ないので、なかなか落札できません。
同等管が山ほどある球なので、やっぱり25E5/PL36が一番入手が楽ですかね。
 
https://radiomann.sakura.ne.jp/HomePageVT/Audio_JP_Beam.html#50HB26

引用して返信編集・削除(編集済: 2023年05月30日 12:31)

50HB26OTL、やるアンプリストにはいっています。30代から集め、いま25本くらいたまりました。武末先生のを参考にします。いまはLS7シングルやってます。

引用して返信編集・削除(未編集)

25E5なら道端や空き地からこまめに拾い集めていました。
ゲッターの薄いのもありますが、ヒーターの切れているのは無かったです。
壊れて捨てられたのではなく、多くはトランジスター式への入れ替わりで捨てられました。

引用して返信編集・削除(未編集)

ただOTLアンプで使うのなら50HB26や25E5でなくても良いですよね。
12GB3や12GB7などの12V管でも、8本直列にすれば100V点火出来ますから。

これは12GB7パラPPのセミトランスレス式OTLで、ドライブ段だけ電源トランス式です。
この12GB7も多くは拾い物で、アンプ自体も片手で持てるほど軽いですが、
50%の確率でびっくり箱に変わります。

引用して返信編集・削除(未編集)

私はOPT付きしか作ったことはないですね~
この球を並べたOTLは、ちょっとばかり私としては大げさすぎるんですよね。
OPT付きで作るとしたら、これくらいが手頃な気がするんです。
出そうと思えばプッシュプルで50Wくらい出せますし。

引用して返信編集・削除(未編集)

便乗PRさせてください。m(__)m
下のが上のアンプの回路なのですが、ラボの今年の企画として、この球に合うくらいの
UL別巻線OPTをレイヤー巻きで投入しようかと計画中。
最初は様子見の出品になるかもしれませんが、少しづつ進めていくつもりです。
乞うご期待!!!

引用して返信編集・削除(未編集)

トロイダルトランスのウイリアムソン、はちべえさんは確か12GB7で行った筈、
このTV時代、末期の真空管はいずれも素晴らしい。

トロイダルトランスが安価なのでケースが相対的に高価となってしまいます、
しかし、如何に費用をかけても、NFB=26dB、補正無し、この実現は…、トロイダルトランス恐るべし。
http://phase.main.jp/speed/tro/pg/dat/index.html

ひでほさん、OTLならテクニクス20A、独自の打ち消し回路はお勧めです、
石井伸一郎氏考案、真空管式最後の銘回路です、
私も6C33C、OTL×2、A級BTLアンプに採用いたしました。

引用して返信編集・削除(編集済: 2023年05月31日 19:00)

この6C33C/PPのアンプ(1994年4月)、出力菅の6C33Cと電源トランスは最終的に、めのさん宅へ嫁入りにゆきました、
めのさんは、第一回OFF会に6C33C/SEPP、アンプを持参、
体格の良いめのさんは、汗まみれとなって最終調整を行っておりました、懐かしく思い出します、
私は、まさか大病を患って現在の様な有様になろうとは夢にも思いませんでした。

このアンプの出力トランスが、負帰還に対する挑戦の第一歩だった、と思います。
(過程は暫し・・・)

引用して返信編集・削除(編集済: 2023年05月31日 18:44)

P-G帰還とD-G帰還とNFB(三結、UL,KNFを含む)のVp-Ip特性をシミュレーションしてみました。

青色のうんざりはちべえをクリックしてください。

TK3A60DAでも、25E5でも、VPT18-1390の1.25KPPで使えるようです。
一次直列、二次直列なのでKNFもかけられます。

引用して返信編集・削除(未編集)

はちべえさん、シュミありがとうございます。
ところで、ローカルNFBは入力インピーダンスは下がりませんか?
経験上うますぎる話は何処かに落とし穴注意、なんです。
(P-G 帰還、私は不可です、暖簾に腕押しの法則に反します? (訳不明の説はお詫び))
50HB26は良いですよねー

尚、ウイリアムソンは直熱三極菅より、カソードが存在する方がいいんです。

引用して返信編集・削除(編集済: 2023年06月01日 18:38)

>尚、ウイリアムソンは直熱三極菅より、カソードが存在する方がいいんです。
散々300Bを採用いたしましたが・・・・ 申し訳ない。

引用して返信編集・削除(未編集)

>ところで、ローカルNFBは入力インピーダンスは下がりませんか?

回路次第です。

そもそも、現在では、入力インピーダンスは10KΩなはずです。

参考にどうぞ
http://daisan-y.private.coocan.jp/html/2022-8-02-09.html

引用して返信編集・削除(編集済: 2023年06月01日 20:23)

>そもそも、現在では、入力インピーダンスは10KΩなはずです。

やはりそうですか、ここは理論派のはちべえさんであっても、意見の分かれる所です、
まあ、色々な宗派があった方が面白いですねえ~、

引用して返信編集・削除(未編集)

AXIOM-80とESL-57、紙一重。
多分、マークレビンソンと狙いは似てるかなあ~?

引用して返信編集・削除(未編集)

NFBで作ったVp-Ip特性は、オーディオ帯域で、NFBの量の変化は許されません。
なぜなら、NFBが変わるとVp-Ip特性は変わるからです。
第一ポールは、高域にないといけません。それで、高速高帰還になるわけです。
ワイドラーなどというのは、論外です。
トランスを第一ポールにすると、確実に、オーディオ帯域の外にできます。

さて、ボリュームの中点からは、普通はシールド線で初段につなぐはずです。だから、ボリュウームの値は、10KΩでないとだめなのです。

引用して返信編集・削除(未編集)

なぜ昔NFBアンプが音が悪いと言われたかが、わかったでしょう。
第一ポールが、可聴帯にあったからです。Vp-Ip特性が、可聴帯で変化すれば、音がおかしくなって当たり前です。
特に積分補償は、低域と高域でNFB量が変わるので、とんでもない話です。
NFBで、Vp-Ip特性が、変わるということは、誰も知らなかったからでしょうね。
Vp-Ip特性が、変わったのにロードラインは、変わらないから、Vpが下がって、Ipが増えるところではクリップしたりするのは用意に気づけますよね。

引用して返信編集・削除(未編集)

ポール牧様、あなたの大嫌いな積分補償が、どうして音が悪いのか理解できたでしょう。
積分補償は、時定数で、低域のゲインは変わりませんが、高域ゲインが下がります。つまり、そこでオープンゲインが下がり、NFB量が下がって、Vp-Ip特性は寝てしまいます。ロードラインは変わらないので、低Vp高Ip領域ではクリップします。そんなものいい音がするはずがありません。
ポール牧様の感覚は間違いなかったのです。

引用して返信編集・削除(未編集)

はちべえさんの真意がよく理解できません、
>NFBで作ったVp-Ip特性は、・・・・
もっとバカにも解る様にお願いします。

>さて、ボリュームの中点からは、普通はシールド線で初段につなぐはずです。だから、ボリュウームの値は、10KΩでないとだめなのです
話題の裾野が広がってきました、10kΩ? この数値は何でしょうか?

引用して返信編集・削除(未編集)

ポール牧様、
>NFBで作ったVp-Ip特性は、・・・・
NFBをかけるとVp-Ip特性が変わるのです。NFB量が多きいほど立ってきます。MAXが100%P-G帰還です。
なぜ、NFBで歪が下がるかというとVp-Ip特性が変わって等間隔になるからです。
なぜ、NFBでDFが大きくなるかというとVp-Ip特性が立って、rpが下がるからです。
なぜ、NFBで出力がとれるかというとVp-Ip特性が左に移動し、電圧利用率が上がるので、幾分同じ歪率では出力がふえるのです。
NFBをVp-Ip特性で説明するとそういうことです。
参考に
http://daisan-y.private.coocan.jp/homepage2/html/2022031206.html

さて、10KΩは、オーディオの入力インピーダンスの一般的な値です。

引用して返信編集・削除(編集済: 2023年06月02日 16:53)

NFBとは、数学だけでなく、Vp-Ip特性が変化するのです。
そうでないと何にもかわらなかったら、おかしいでしょう?
何にも変わらず数学だけでなんて、おかしいでしょう?

このスレッドは、これで終わりです。新しく立ち上げてください。

引用して返信編集・削除(未編集)

トロイダルトランスについてⅡ

レスが満杯になったので折り返しますね。

ポール牧さんからサークルトロンが却下になったので、それなら島田式は如何でしょうか?
ただしOPTが四つ必要ですが、廉価なトランスなのでそれほど負担にはならないと思います。
むしろ実装面で、シャーシ上に見た目良く並べる為には二段重ねに出来ると都合が良いです。

もっとも、「どうしてもCSPPにするなら。」という条件付きの案で、
私としては先のレスのようにSRPPかSEPPで
マッチングトランスとして使うのが良いと思っています。

ところで美人も良いけど、というか大好きですが、めのさんの為に今は花の絵を送りたい気分です。
と言う事で、今が盛りと咲く皐月の花です。これも近所のお寺で撮りました。

引用して返信編集・削除(未編集)

菊地さま、
>ポール牧さんからサークルトロンが却下になったので、それなら島田式は如何でしょうか>
却下いたしまして申し訳ない、なにせ子供のころよりワガママでしたから・・・
ところで島田式ですが、自分での制作はありません、が、気になる要素は見受けられません、
負帰還アンプはポイントだけで無く全体を考える事をお勧めいたします、
菊地さんお得意の「出たとこ勝負」、面白いですが打率が低いと思われます、
かくゆう私も昔はその傾向がありましたから偉そうな事は言えないですね。

引用して返信編集・削除(未編集)

>出たとこ勝負

これで上手く動いた時の感動は、もう病み付きになりますよん。

先の島田式にしても私が試作機を組もうとした時に過去の作例を探してみたのですが、
追試の記事はネット上にも技術雑誌にも一つもありませんでした。
それで、回路図集に載っていた島田先生の回路図一枚だけを見て組み立てて見たのでした。

その時は私も回路動作の正しい理解は出来てなかったので、
不適切な定数のままで何とか音を出した、という状態でした。
しかし、これが正しく動き始めるとプレート側から出力を取っても、カソード側から取っても
特性は変わらないという、DEPPでの常識がひっくり返るような動作をしたのでした。
http://www.asahi-net.or.jp/~CN3H-KKC/claft/6bq5_simada3.htm

初めは「出たとこ勝負」で始めて徐々に改良していく過程は、その時間の経過こそが
楽しい趣味の時間だと思いますね。一瞬で終わってしまったら面白くも何ともないですから。

引用して返信編集・削除(未編集)

以前三極管には帰還がかかっているということで、計算してみました。添付表です。
2A3は、12.31dBということで、6dBNFBで、実質約18dBのNFBに相当します。
WE300Bは、12.93dBということで、6dBNFBで、実質約19dBのNFBに相当します。
つまり、5極管では、18dBのNFBが必要となるわけです。
昔の5極管アンプで、18dBNFBは、困難でしょう。KNF、UL併用でなんとかというレベルでしょう。

三極管神話と言うものがありますが、この表で見れば、無帰還でも大体10dBくらいのNFBがかかっていたのです。5極管アンプで10dBNFBは困難だったでしょう。

こんなこと言うと、怒られるかもしれませんが、三極管神話と言うものは、高帰還アンプの代名詞だったわけです。

まあ、そんなこんなで、無帰還三極管アンプも、CSPPアンプも皆高帰還アンプで、仲良くなれるのであれば、めでたしめでたし。みんな、高帰還を目指していたというオチですね、めでたしめでたし。

引用して返信編集・削除(編集済: 2023年05月26日 10:57)

まるくなった、
はちべえさん、かっては論客の風雲児というイメージでしたが、
何~あんか、まるくなりました、
>まあ、そんなこんなで、無帰還三極管アンプも、CSPPアンプも皆高帰還アンプで、仲良くなれるのであれば、めでたしめでたし。みんな、高帰還を目指していたというオチですね、めでたしめでたし。
うまくまとめますなあ~、歳と野良仕事の影響かしら?

引用して返信編集・削除(未編集)

高帰還では、Vp-Ip特性は、いわゆる三極管特性で、トランジスタも、MOS-FETも、まあ、半導体アンプも真空管アンプもみんなおんなじで、めでたしめでたし。

物理学に先駆けて、オーディオの大統一理論か・・・・
オーディオが、ひとつになれれば、めでたしめでたし。
オワコンオーディオに、新しい世界が開けるかもしれません・・・・

引用して返信編集・削除(未編集)

シミュレーションですが、5Wとれます。(A級PP)
このトランスをVPT18-1390の1.2KPPにすると、電源70Vで、バイアス120mAで、8W(A級PP)取れる計算です。
バイアス電流を揃えるために定電流源を使っています。Cでバイパスしているので、定電流源の高域特性は関係ありません。
半導体には、トランスは要りませんが、あえてトランスをつかえば、こうなります。

引用して返信編集・削除(編集済: 2023年05月26日 12:19)

菊地さま、
島田式CSPPの出力トランス(春日無線)、私はこのトランスは見事に勘違いいたしました、
減衰カーブが見事だったので、購入してデーターを取ったところ、初段の特性がそのまま表示されておりました、
ポールの配置が逆でありました、
しかし、スタガー比は十分確保されておりますから、負帰還は20dB程度大丈夫と思います、
現状では、準急行・並帰還ですから、音質は捨てたものではない筈です。

私の意見は、電圧増幅のカットオフ周波数を高く設定し、トロイダルトランスに変更すると、
ポールの配置は理想的となります、トロイダルトランスのカットオフは30KHzですから比較的難度は低くなります、
可能性大ですね。

はちべえさん、
Mos-FETは面白そうです、バイアスがソース側ですから、出力トランスの電磁結合の不具合はP1,P2,と電源の間に
小抵抗を挿入するのが手っ取り早いです、藤井氏のアイデア、μモード接続風です、(藤井氏は定電流)

>物理学に先駆けて、オーディオの大統一理論か・・・・
オーディオが、ひとつになれれば、めでたしめでたし>
また、壮大なるスケールの発想、生きている間に体験出来るでしょうか?

引用して返信編集・削除(未編集)

サークロトロンは回路のシンプルさから、(アンプ回路としては)CSPPのなかで一番完成度が高いと私は考えています。
CSPPの交流動作はみな同じですから、マッキントッシュは良くて、サークロトロンはダメ、なんてことは考えにくいです。
現状、サークロトロン向きの市販のトランス類が存在しないため、その本質を理解している人はほとんどおられないと思います。
私は何作かの製作を経て、その高みを知ることができましたが、それはトランスを自分で巻くことができたからだと考えます。
今もこれからも、サークロトロンは知る人ぞ知る存在であり続けるでしょう。それで良いかと。

引用して返信編集・削除(編集済: 2023年05月26日 17:00)

トロイダルコアトランスが、生かせるんだったら、サークロトロンでどうでしょう。
菊地様も、Arito様も、おすすめなら、私としては、それはぜひお願いしたいですね。

引用して返信編集・削除(編集済: 2023年05月26日 19:28)

負荷の並列合成を、マッキントッシュタイプはバイファイラー巻きの高結合度によって、
狭義のCSPPはコンデンサによって行っていますが、サークロトロンはそもそも負荷は一つですので、
介在するものがありません。そのぶん精度が高いような気がします。
問題は電源なんですよね。フローティング電源は文字通り浮いているので、いろいろと厄介な問題が
ありまして。その問題を解決するのが結構大変なんです。
これを解決するのにずいぶん時間が掛かりました。

引用して返信編集・削除(編集済: 2023年05月26日 20:23)

私が、電源に使っている東栄変成器の絶縁トランスZ-1は、線間電界シールド、磁気シールドがついています。
https://toei-trans.jp/?pid=122892819
これなんかどうでしょう?
Eと巻き線間容量は大体100pFです。

あれ、随分値上がりしたなあ・・・・

昔買った未使用の手持ちは、あと3つくらいあります。

引用して返信編集・削除(編集済: 2023年05月26日 21:41)

https://toei-trans.jp/?pid=91217214
こっちのほうが200vなので、使いやすいかな?

でも、随分値上がりしたなあ・・・・

6BQ7A10パラ無帰還アンプはこれを使いました。

引用して返信編集・削除(編集済: 2023年05月26日 21:39)

4つのフローティング電源を、それぞれ一つのトランスで賄う場合は、ほとんど問題は生じません。
スマートに作ろうとして一つの電源トランスで多数のフローティング電源を作ることが問題の主な原因です。
かつさんのアンプの電源回路を参考にしてください。

http://www.gem.hi-ho.ne.jp/katsu-san/audio/7044.html

引用して返信編集・削除(未編集)

Arito様、おはようございます。

7000円以上の絶縁トランス4個より、2400円代の絶縁トランス4個のほうがましですね。
https://toei-trans.jp/?pid=91217211
電源トランスとすれば、そんなもんでしょうね。あとヒータートランスと・・・・
でも、10VAのトランスで容量的に小さいのでは?

島田式より安いかも・・・・

引用して返信編集・削除(編集済: 2023年05月27日 07:38)

サークルトロンの電源を安くあげるのなら以下の方法がピカイチでしょう。
http://www.za.ztv.ne.jp/kygbncjy/tubeamp/petitOTL/6C19P_petitOTL.pdf

ただOTLでは使える球の種類が限られ、さらにパラにしたりとか大げさになるので、
やはりマッチングトランス式の方が回路的には簡潔になると思います。

引用して返信編集・削除(編集済: 2023年05月27日 23:17)

菊地様、おはようございます。

ポール牧様が、ウイリアムソンがかんたんに作れると見つけたトランスなので、ウイリアムソンが一番でしょう。
トランス巻線帰還のCSPPでは、更にトランスがいるなど、また、サークロトロンでは電源の多重化など、CSPPでは、メリットはありません。
OTLのインピーダンス変換もあまり価値が見つかりません。

引用して返信編集・削除(未編集)

お好きなかたは、
>サークロトロンは知る人ぞ知る存在であり続けるでしょう。
ですか? 名前がいいですねえ~、なにか加速器の親戚みたいで・・・・
(はちべえさんは逃げ出してしまった、解らないでもありません)

好みでない私は・・・
解る人は解る、っです、 SENSEの違いでしょうか?
http://phase.main.jp/speed/sen/index.html

ウィリアムソンのオリジナルって、1960年頃は不安定なアンプの代表であり悪評の嵐です、
高域は初段の積分補正で凌ぎ(最悪)
低域時定数は三段、更にポールの配置は最悪、
北野進、武末数馬、両氏より、その欠点を壮烈に指摘されました、(発振アンプの代表)
しかし、見方を変え、欠点の処理を施すと高速・高負帰還に都合の良い骨格であります。

引用して返信編集・削除(編集済: 2023年05月29日 01:02)

トロイダルトランスについて

長くなりましたので、新たにスレッドを設けました。
flip-flopさんのご意見がまだの様です、ご遠慮うなくどうぞ。

こちらの意見より、問いかける方が皆さんの率直な気持ち、もしくは多少のバイアスが加味され、
ベクトルの方向が感じ取れます。

引用して返信編集・削除(編集済: 2023年05月24日 15:36)

トロイダルコアトランス VPT18-1390の線間容量を測ってみました。
一次    二次
BLU-----  ------BLK
青  ・||・ 黒
灰   ||  赤
GRY-----  ------RED
VIO-----  ------ORG
紫  ・||・ 燈
茶   ||  黃
BRN-----  ------YEL

120Hzにて測定
青ー紫11.156nF  黒ー燈1049pF
青ー黒230pF 青ー燈232pF
紫ー黒229pF 紫ー燈226pF

でした。

引用して返信編集・削除(未編集)

VPT18-1390を4個測りました。一次直列二次並列5KPP(drive1K+1K)、一次直列二次直列1.25KPP(100+100)
No.1は、後で気づいたのですが、VPT12-2080でした。
No.3とNo.4は似てますが、No.2は、NGですね。電源トラスですから、しかたありません。
青色のうんざりはちべえをクリックしてください。
なお、一次直列二次直列のばあい、二次をKNFに使えます。
ですから、VPT12-2080の場合、一次直列二次並列12KPP、一次直列二次直列3KPPとなります。

引用して返信編集・削除(編集済: 2023年05月24日 15:33)

私の駄作の例です。青色のうんざりはちべえをクリックしてください。
http://daisan-y.private.coocan.jp/homepage2/html/2018030501.html
の、図3−2−1からわかるように、12dBNFBで、60KHz-3dBです。
原因は、図3−2−2を見ればわかると思います。実際8Ω負荷でトランスの一次インピーダンスを測った図を掲載します。

年金生活には、トロイダルコアトランスは、安いかもしれませんが、毒です・・・・

引用して返信編集・削除(編集済: 2023年05月24日 16:18)

年金生活には、この
ヘッドフォンアンプの研究ーその3
http://daisan-y.private.coocan.jp/homepage/html/2019102401.html
が、おすすめです。1.5Wくらいしかありませんが、とても1.5Wとは思えないくらい迫力がありますので、おすすめです。

全体像は、青色のうんざりはちべえをクリックしてください。

でも、年金生活でアンプなんかを作ろうなんて、思ってはいけません。

引用して返信編集・削除(編集済: 2023年05月24日 17:46)

はちべえさん、資料公表感謝いたします。
さて、トロイダルトランスのバイファイラ巻き線、ですが手巻きは無理かと思います、
(例1)

引用して返信編集・削除(未編集)

(例2)



トロイダルトランス、当時出力トランスに転用を知り、色々調べました、
もし、健康ならば巻き線機は制作可能です、難しい構造ではありません、
精度も2/100mm程度で十分です、
もし、自作が出来れば歩留まりはけた違いに精密制作が可能でしょう。

しかし、偶然にもカットオフ30KHzとは、まさに負帰還専用の様です。

引用して返信編集・削除(未編集)

トロイダルトランス/ 参照
(はちべえさんとの出会い~(私、某掲示板では、ハンドルネーム=マイカです))
http://phase.main.jp/speed/tro/index.html

引用して返信編集・削除(編集済: 2023年05月24日 17:36)

はちべえさんにお願いして、r=100Ω、のデーターをお願いいたしました、
6C33C(1/2)、もしくは6C41C、を想定しております、
このデーターからは、前人未到の素晴らしい真空管アンプが期待出来ます。

欠点と長所は同居しております、欠点はトロイダルであるが故、不平衡電流(直流磁化)に弱い事、
長所は極めて高感度であり、パーマロイクラスを扱う気使いが必要です。
「恐るべし、トロイダルトランス」

引用して返信編集・削除(編集済: 2023年05月24日 18:16)

欠点というか、懸念はまだありますよ。
一次側は一つ巻いて、その上に二つ目を巻くという普通の作り方ですから、各プレート端子から中点までのDCRのバランスが取れていません。
大したことないと言えばそれまでですが、プッシュプル間の不平衡要素になります。
 
また、一次側を直列にして230Vの設計だとすると、通常の出力トランスの設計に最大磁束密度を合わせると160Vくらいでしょうか?
5kΩのインピーダンスだとするとたった5Wで定格出力となってしまい、出力の拡大が難しいです。
 
まぁ所詮電源トランスの転用ですから、ちゃんと設計された出力トランスを凌駕するものではないと思います。

引用して返信編集・削除(未編集)

No.918のうんざりはちべえさんの容量実測値を見ると、本当に1次もバイファラ巻かもしれない。
115V巻線を重ね巻きしているなら内層側と外層側では2次との容量が異なるはずだが、実測値はほぼ平衡している。
ポール牧さんの推測は大当たりかも?
2つの115V巻線のDCRを見れば、バイファラ巻かどうかは確定するはず。

引用して返信編集・削除(編集済: 2023年05月24日 21:50)

DCRを測定しました。
一次 青ー灰40.85Ω 紫ー茶40.80Ω
二次 黒ー赤0.42Ω 燈ー黃0.42Ω
でした。

引用して返信編集・削除(未編集)

トランスの注意書きとして、1次、2次の各々2つの巻き線はそれぞれ直列か並列で使えとありますから、バイファラ巻と読めます。
線間容量とDCRからしても、そうであるとしてよいようです。

引用して返信編集・削除(未編集)

電源トランスなのにバイファイラー巻きしているわけですか。
理由はわかりませんが、面白いですね。
電源トランスということで、一次巻き線のターン数が、出力トランスよりもかなり少ない
(おそらく半分程度?)ことが奏功して、バイファイラー巻きにも関わらずそれなりの
高域特性を出しているようですね。
センタータップが出ていたらマッキントッシュタイプのCSPPが作れるのですが...
並列給電SEPPですかね。

引用して返信編集・削除(編集済: 2023年05月25日 08:39)

ARITO@伊吹南麓様、AC230V 3KΩでは、トランスの仕様の25W取れます。
VPT12-2080を一次直列、二次直列とすると、二次側にセンタタップが取れます。
115V:6Vなので、約5%のカソード帰還ですが、マッキントッシュもどきになりませんかね?

>並列給電SEPPですかね。

なるほど、これは初めてなのかな?

まあ、電源トランスなので、高域が伸びていません。ARITO@伊吹南麓様のマッキントッシュの足元にも及びませんしね。トロイダルコアトランスを無理して使う価値はないと思います。
真空管は、出力、電源、ヒータトランスという金食い虫がついてまわり、球周辺部品も入手困難でオワコンでいいのでしょう。

パワートランジスタも消滅した今では、MOS-FETが残された道なのでしょうね。

引用して返信編集・削除(編集済: 2023年05月25日 12:46)

>AC230V 3KΩでは、トランスの仕様の25W取れます。
おそらくですが、電源周波数(50Hz)での磁束密度は1.4とか、1.5テスラくらいの設計ではないかと思います。
一般的な出力トランス、例えば拙ラボでは40Hzで1.0テスラ前後の設計をしていますので、その水準に合わせると
25W出るとは言えないです。もちろん高磁束密度による問題(歪率の悪化、低域でのコアの飽和等)を気にしない
ということであれば、中間域(たとえば1kHz)で25W取り出すことは問題なく可能です。
一般的な出力トランスは電源トランスと比較して、か~なり磁束密度を抑えた設計をしている、ということです。
 
>約10%のカソード帰還ですが、マッキントッシュもどきになりませんかね?
2つの真空管の片方のプレートと他方のカソードをそれぞれ接続し、互いのグリッドに逆相の信号を入力することで
プッシュプル動作を行う回路がCSPPですので、「もどき」にもならないのではないでしょうか。
はちべいさんも誤解をされているようですが、カソード帰還を深くかけるとCSPPになるというわけではないのです。

引用して返信編集・削除(編集済: 2023年05月25日 12:59)

>ポール牧さんの推測は大当たりかも?

「どうだ!」と自慢するほどのものではございません、
ものつくりの精神からすれは、極めて自然と思われます。

一例を上げれば、電源トランスの巻き線を並列接続、これはちょっと考えると解るのですが、
同一の性質を持った巻き線の並列運転でなければ具合が悪いのです、
バイファイラ構造なら導体が二倍の体積とみなす事ができます。

一方、下層、上層、に排した巻き・・・・・・ これはいただけません、
不都合な要因が複数予測出来ます、わたしが上司ならこの様な案は大目玉です、
ものつくりは、製品の均一性、交換性、くらいは一番にかんがえます、
トロイダルトランスはその性質が良い方に集約されております。

マッキントッシュの手法は、ちゃんと設計された出力トランスの専門家、ARITO氏にお任せいたしましょう。

引用して返信編集・削除(未編集)

はちべえさんへ、
以前、はちべえさんの掲示板で、VPT18-1390&大革命ウイリアムソンで盛り上がった時期、
販売元、DigikeyのVPT18-1390、在庫が急激に減少いたしました、(ヤフオクにも出ました)
表には出ませんが、こっそり楽しんでいる方は案外多いと思われます、
ただ、注意点は難度が結構高いですから、配線図だけでは難しいです、
あの頃はちべえさんは燃えていましたから、実体図の詳細は役に立っている筈です。

引用して返信編集・削除(未編集)

>同一の性質を持った巻き線の並列運転でなければ具合が悪いのです、
これは誤解されそうですね。
トランスにおいて巻線を並列にするときの条件は、同じターン数であること、だけであります。
 
ターン数が違うと、起電圧の差ができてしまいますので巻線間で循環電流が流れてしまいます。
線径が違ったとしても、直流抵抗分に応じて電流が分流してくれますので、ターン数さえ同じなら
問題はありません。バイファイラー巻きでなくとも、別々に巻いたものをパラ接続しても問題は
ありません。出力トランスの二次側は、何回かに分けて巻いたものをパラ接続するのが普通です。
 
バイファイラー巻きというのは2本同時に別々の巻線を巻くということを指すのであり、それ以外の
意味は無いと思います。電源トランスでバイファイラー巻きをしなくてはならない場面はよく
わからないので、今回のトランスは面白いですね、と書きました。どうしてなんでしょうね???

引用して返信編集・削除(編集済: 2023年05月25日 14:47)

ポール牧さんの張ったリンク映像で巻き線作業を見ると、確かに2本組で巻いていますが、
これは作業効率の都合でやっているだけで、マッキントッシュアンプのように
容量結合を狙っている訳ではないですね。そもそも電源トランスでは意味が無いし、
当然の事だけどコアの外側は隙間だらけ・・・

実際の容量の問題も、私が以前に使ったサークルトロン用の電源トランスでも1000PF位ありましたから、
http://www.asahi-net.or.jp/~CN3H-KKC/claft/6cw5_circl2.htm
同じコアに100V以上の巻き線を複数回路巻くと普通の現象なのだと思います。

どうしてもCSPPで使いたいなら、このサークルトロンが良いように思います。VPT18-1390で、
1次側は並列にして、2次側を直列にすればインピーダンス比で330Ω:8Ωになりますから、
25E5のCSPPに適合するように思います。サークルトロンの場合、1次側の中点は抵抗で出せるので、
巻き線の中点は必要ないですし、さらに上下左右の4回路のB電源はSW電源とすれば廉価に収まります。

ただ・・・自分で言っておいて何ですが、これだと大げさになって
一番のセールスポイントである廉価なトランスの魅力が生かせない気がしますね。
ここは上記のインピーダンス比にしてSRPPかSEPPのマッチングトランスとして使う方が
適しているような気がします。C結合とすればDCが流れないので良好な特性が維持できますし、
ほとんどの場合、インピーダンス比が下るとトランス自体の特性も良くなりますから。

引用して返信編集・削除(編集済: 2023年05月25日 14:56)

好み?

菊地さんへ、
>サークルトロンが良いように思います>
申し訳ございませんが好みでございません、好みでない部分を上げ連ねると気分を害する方もいらっしゃいます、
したがって、好み、と表現させて下さい、無理をするのは身体に悪い故離れておきましょう。

パリジェンヌのカトリーヌスパークが好みです、似た娘が大学病院で看護助手をしております、
今日はあわなかった、残念。

引用して返信編集・削除(編集済: 2023年05月25日 16:11)

真空管オーディオは・・・

先のスレの返信欄が満杯になったので折り返しますね。

>真空管オーディオは、もうため息しかでません

真空管も愛好者が増えれば再製造されると思うのです。
例えばギターアンプは需要があるので、ギターアンプ用の球は再生産されていますよね。
オーディオ用だって需要が増えれば商売になるので再生産されると思うのです。

最近、初級者用のアンプを作っているのも「少しでも愛好者が増えれば」と言う思いからです。
まあ私のやっている事なんて、「ごまめの歯ぎしり」で気休めかも知れませんが、
何件か追試報告も頂いたりしているので、まるで無駄という訳でもないようなのです。

私も良い歳ですが、はちべいさんに負けないように、これからも頑張る所存であります。

引用して返信編集・削除(編集済: 2023年05月20日 19:31)

菊地様、おはようございます。

ユーミンは、勲章をもらったので、他の何かで活動してくださいということなのでしょうね。

引用して返信編集・削除(未編集)

私の持っている真空管は、テレビ球です。超エリートな球で、VHFなら100MHz、UHFなら600MHz?であり、あるいは、スイッチングをする球で最先端の球であったのです。オーディオではそれを無理やり三結にしたり、三極管だからといっしょくたにするのです。

それは、扱いとしてはあんまりだと思うのです。どうせ使うなら、オーディオの最先端で使ってやりたいと思うのです。

だから、>真空管をみるとため息しか出ません。

それで、ドライバーとして使うならどうなんだと考えてみました。青色のうんざりはちべえをクリックしてください。
5極3極の複合管は、大振幅と高ゲインと低ミラー効果で優れています。2A3くらいなら十分ドライブできると思います。

引用して返信編集・削除(未編集)

菊地さんへ、
はちべえさんの「>大革命ウイリアムソンアンプ」コピーをお勧めします、
菊地さんの、25E5/PPにトロイダルトランスに変更だけで、NFB=26dB(補正無し)が可能、
その音の体験には認識が新になる、っと予想いたします、
はちべえさんも最初のコメントは興奮して、そりゃ大変でした。
(はちべえさん、コピーにて保存してあります)

引用して返信編集・削除(編集済: 2023年05月22日 17:38)

ポール牧様、おはようございます。

CSPPは高帰還なので、菊地様は体験済みですよ。

大体大革命ウイリアムソンアンプ(非公開)は、普通の市販トランスで、やっています。
クローズドゲイン特性は、高域500KHz(12GB7三結PP)、700KHz(6FD7PP)で、NFB33dB以上です。

普通のトランスでは、高域の減衰量が-20dBくらいなので、33dB以上のNFBは工夫なしでは不可能です。

大革命ウイリアムソンは、ウイリアムソンとは、発想がそもそも違うのです。

引用して返信編集・削除(編集済: 2023年05月23日 07:56)

はちべえさん、ただいま内視鏡~食道拡大より帰ってきました、
看護婦さんが綺麗な靴(ゴアブーツ)ですね、と褒めてくれましたが、私は時計を褒めていただきかったです。

さて、
>CSPPは高帰還なので、菊地様は体験済みですよ。
一応認めますが、ポールの配置が理想的ではありません、
CSPPとは申せ、ブートストラップを排した方法は単に帰還量の多いカソード帰還、
言い換えれば、ドライブが困難が特徴であります、意外とはちべえさんはポールの配置を軽視しがちです、
これは高速の分野で不満足であります。

ウイリアムソンもオリジナルは、悪い例の代表でしょう、
初段に積分補正とは言語道断、けっして行ってはならない手法であります、
浅野勇氏がオリジナルに忠実にの制作例を発表しておりますが、それは歴史のお勉強でしかありません、
ウイリアムソンの骨格のみを利用しましょう。

引用して返信編集・削除(編集済: 2023年05月23日 15:25)

別板でさんざんモメたのに、、またまた蒸し返しでしょうか。
 
>CSPPとは申せ、ブートストラップを排した方法は単に帰還量の多いカソード帰還、
 
ブートストラップを掛けようが、掛けまいが、ポールが移動することはありませ~ん!
理論的に反論ができないのであれば、もう、この珍説を唱えるのは止めていただきたいです。

引用して返信編集・削除(未編集)

>理論的に反論ができないのであれば、もう、この珍説を唱えるのは止めていただきたいです。

ポールのエンドはこの場合出力トランスであるべきえす、
ポール位置が反転しても高帰還は可能です、
話の論点が異なっております。

珍説とご理解される? また数年・・・・
手撮り足取りの解説は好みません、 ゆっくり傍観させていただく事にいたします。

引用して返信編集・削除(編集済: 2023年05月23日 16:35)

珍説が適切では無ければ、明確な間違い、と言い換えても結構です。
マッキントッシュタイプのCSPPはバイファイラー巻きの高い結合を利用して負荷の並列合成を行っています。
回路的に酷似しているため昔から誤解する人が絶えないですが、DEPPのカソード帰還と同様に扱うことが間違いの原因です。

引用して返信編集・削除(未編集)

トロイダルトランスですか、もしも廉価に市販されるようなら試してみたい気もしますが、
高価な特注品になるのならスルーですね。私も質素に暮らす年金生活者なので・・・

それで今はCSPPのように局部帰還とオーバーオール負帰還とに分ける事で安定動作とし、
誰が作っても追試のハードルが下がるような回路に、興味が移ってしまっています。

さらにトロイダルトランスも高性能で貴重なトランスになるのでしょうが、
マッキントッシュタイプのCSPP用トランスは、世界中を見渡しても貴重なトランスなんです。
タムラも山水もLUXもタンゴもDEPP用のOPTは数多く発表していましたが、
CSPP用のOPTは一種類も販売していませんでした。(LUXは特注で出したかも?)

なので染谷のCSPP用トランスがこんな価格で販売されているのは大変貴重なんです。
http://www.someyadenshi.co.jp/HP/sites/default/files/tmp/KAKAKU-3.pdf
これも社長が生きているうちは続くでしょうが、その後は判りません。本業は産業用機器なので。

こんな恵まれた機会を生かす為にも、今はCSPPアンプの良さを広く伝えたいと思っています。
くどいようですが、日本以外の国では売ってない貴重なトランスなんです。

引用して返信編集・削除(未編集)

私もCSPP用のOPTは販売されていなかったと思っていたのですが、値段の入った資料がありますので、どうやら販売されていたようです。

引用して返信編集・削除(未編集)

菊地さんへ、
トロイダルトランスは、2,885円と安価です、なにせ大量生産の電源トランスですから、
https://www.digikey.jp/ja/products/detail/triad-magnetics/VPT18-1390/2090061
腰が抜けますよ。

引用して返信編集・削除(編集済: 2023年05月23日 16:58)

これ、電源トランスなんです、(ダブルバイファイラ構造)
http://phase.main.jp/speed/tro/pg/dat/index.html

最初に発見したのは、はちべえさん、まぐれとは言え功績はおおきい。

引用して返信編集・削除(編集済: 2023年05月23日 17:05)

LUXは出していましたか、それでも何十年昔でその価格だと大変高価で、さらに
オーディオ雑誌のライターがCSPPを理解出来なかったので話題にならなかったのかも?
おそらく後者だったのではないかな・・・

ところで、

>ユーミンは、勲章をもらったので・・・

芸能人に勲章を与えるのは、時の政府の人気取りなので私は反対ですね。
私もユーミンは好きでカラオケでも歌いますが、私の中では勲章とは結び付かないです。

むしろ電子産業界の一線で働いて来た「めのさんがもらうべき」なんです。
さらに、めのさんは講師として請われるほど高い専門知識を持っていました。

資源のない日本では、海外に対抗しうる専門知識技術を持った人材が唯一の資源なんです。
最近だとアニメなどの「オタク文化も」重要な輸出品になっていますがね。
狭い国土にあって一億の国民が飢餓にならずに食べていけるのは、この人たちのお陰なんです。
そういう人にこそ勲章を授与すべきなんです。

めのさんへ・・・ここのところ花の絵がないので、近くのお寺で咲いていた紫ランです。

引用して返信編集・削除(未編集)

貧しい年金生活ですから、トロイダルコアトランスを買えということはできないでしょう。

ポール牧様のように裕福ではないのです。

CSPPトランスは日本にしかないのでしても、年金生活ではむつかしい・・・・

引用して返信編集・削除(未編集)


>ポール牧様のように裕福ではないのです。

とんでもございません、わたくしも、年金生活でございます、
そのうえ、病をかかえての悲惨な日々を過ごしております、
愚痴を言ってもはじまりません、ひとそれぞれ、わたしは身の丈にあった環境でつつましく生きて行きます。

引用して返信編集・削除(未編集)

triad-magnetics/VPTシリーズのトロイダルトランス、単にデュアル巻線なだけでバイファラ巻とは書いてないですね。
どの資料にバイファラ巻と記載されているのでしょうか?
本当に1次巻線をバイファラ巻にしたら線間容量がとんでもない事になりますよ

引用して返信編集・削除(未編集)

>triad-magnetics/VPTシリーズのトロイダルトランス、単にデュアル巻線なだけでバイファラ巻とは書いてないですね。

はい、ご指摘の通り、何処にもバイファイラとは書いてありません、
したがって、わたくしの憶測であります。

>本当に1次巻線をバイファラ巻にしたら線間容量がとんでもない事になりますよ
間違った解釈でしょうか?

引用して返信編集・削除(編集済: 2023年05月24日 00:40)

トロイダルトランスの巻線機でバイファイラー巻きができるかどうかは知りませんが、
もし出来たとしても、マグネットワイヤーを一旦シャトルに巻かなければなりませんので、
2本が同じ色では区別が難しいと思います。
色が同じであれば、バイファイラー巻きの可能性は低いでしょう。

引用して返信編集・削除(未編集)

>トロイダルトランス

そもそもが電源トランスという事なので、バイファラー巻の可能性は低いと思います。
巻き線間の耐圧が下るような事を電源トランスでするとは思えないからです。

それより、その低価格は確かに注目ですね。その事を強調する為にも
高性能を求めるより、廉価に出来る簡単な回路のアンプを発表する方が良いように思います。
電源もはちべいさん提案の廉価なスイッチング電源とするなら、高域は強制的にカットでしょうね。
その意味でも高域の出ないOPTはむしろ好都合かも知れません。

ポール牧さんの提案とは正反対の考えになってしまいましたが、トロイダルトランスの
特性を素直に受け入れるなら、高域は欲張らない方が良いような気がします。

引用して返信編集・削除(編集済: 2023年05月24日 09:47)

あぁ、ダブルバイファイラーというのは、一次も二次も同じ巻き線が2系統あるという意味なんですね。
でしたら、はちべいさんの測定データを拝見するに、少なくとも一次側はバイファイラー巻きでは無いと思います。
理由はflip-flopさんが書かれた通りで、バイファイラー巻きならば線間容量のために、もっと早く高域の減衰が始まると思います。
 
トロイダルコアは全くコアギャップがありませんので、不平衡電流が流れると極端に低域特性が悪化します。
DCバランスサーボを入れるなどして、不平衡電流が流れないようにしないと期待通りの特性は出ないかも。

引用して返信編集・削除(未編集)

簡易型 PCL86/14GW8 csppアンプ

表題アンプの紹介ページを纏めましたので、暇な時にでもご笑覧ください。
http://www.asahi-net.or.jp/~CN3H-KKC/claft/pcl86cspp1.htm

この板にお集まりの皆さんにしたら性能的に物足りないかも知れませんが、
真空管アンプ初心者の方にとっては、
追試の容易なセットに仕上がったのではないかと思っています。

引用して返信編集・削除(未編集)

WEBページのご作成ありがとうございます。
このページもラボのページからリンクを張らせていただいてもよいでしょうか?
よろしくお願いいたします。m(__)m

引用して返信編集・削除(未編集)

ARITOさん、了解です。
・・・休日なのに豊橋に出張ですか?  ご苦労様です。

引用して返信編集・削除(未編集)

ありがとうございます。
豊橋での試聴会に参加して、ラボの営業をやってきました。
半分仕事、半分趣味です。

引用して返信編集・削除(未編集)

そうでしたか、ただ先週も横須賀までのロングドライブでしたし、
くれぐれも無理はなさらぬよう、お気を付け下さい。

引用して返信編集・削除(未編集)

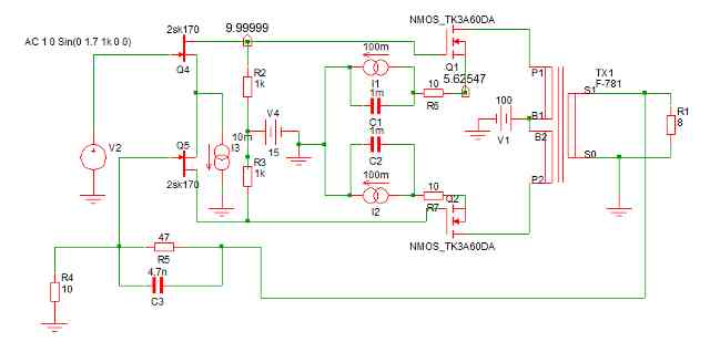
トラーターボ

菊地さん、トラーターボをシミュレーションしてみました。

NchパワーMOSFET 600V2.5A TK3A60DA
https://akizukidenshi.com/catalog/g/gI-15751/
税込み50円

を使いました。

引用して返信編集・削除(編集済: 2023年05月16日 16:29)

Vp-Ip特性です。電流はECC88のプレート電流+TK3A60DAのドレイン電流です。シミュレーションです。

完全ないわゆる三極管特性ですね。V1(グリッド電圧)は、-5Vから、4Vまで、0.5Vステップです。左端が4V、右端の赤が-5Vです。画像をクリックすると拡大されます。

引用して返信編集・削除(編集済: 2023年05月16日 15:21)

電流レンジを100mAから250mAに広げてみました。結構電流も流せるみたいですね。

引用して返信編集・削除(未編集)

ECC88のプレート電流は僅かです。

引用して返信編集・削除(未編集)

この図は、TK3A60DAの安全動作領域です。直流動作というのは、バイアスで使える電圧と電流ですが、グラフから読み取ると、50V600mA,100V100mA、200V20mA、300V7mAとなっているので、B電圧は120〜130Vくらいで、IP=50mAとなるでしょうね。

引用して返信編集・削除(編集済: 2023年05月16日 19:08)

はちべいさん、シミって頂きありがとうございます。
安全領域を考えると、電流はご指摘の通り50mA程度になるので、
もっと許容損失の大きな石を使う事になるようです。

ただ大体の傾向が判るだけでも試作のハードルは低くなるので、大変助かります。

引用して返信編集・削除(未編集)

これは、2SK3234の安全動作領域ですが、DC Operationが、直流動作です。
これだと、100V350mA、200V130mA、300V60mAで、かなり良さそうなのですが、Spice modelが公開されてないので、シミュレーションは、できません。
NchパワーMOSFET 500V8A 2SK3234 税込150円
https://akizukidenshi.com/catalog/g/gI-17733/

引用して返信編集・削除(未編集)

>とくに、出力トランスは、帰還をかけるとなると厄介な代物で・・・ないほうがい>

おっしゃる通りです、ただ終段SEPPでは電源と直列に・・・・、よってA級BTLに!
気にする人は少ないですが、実際聴覚では聴こえるんです。

引用して返信編集・削除(未編集)

Mos-FET、A級BTL、電源に信号を流さないと悪さは無くなります。(A級 無帰還)

引用して返信編集・削除(未編集)

同じ思想で6C33C、真空管A級BTL,(ただし出力トランス装備)

引用して返信編集・削除(未編集)

これだけ制作しても、最後は高速・高負帰還に軍配が上がるんです。

引用して返信編集・削除(編集済: 2023年05月18日 20:48)

ポール牧様、おはようございます。

たくさんの作品見せていただき、ありがとうございます。

引用して返信編集・削除(編集済: 2023年05月19日 08:03)

はちべえさん。
最初は八兵衛さん同様、空中バラックセットから始まります、
この段階では海の物とも山も物とも、解らない状態です、
途中挫折解体も毎度の事、
砂漠でダイヤモンドの光に遭遇すると・・・・
高速・高負帰還は1980年末期に掘り当てました、
問題点を洗い出し、理想の形に設計すること幾度となく・・・です。
にわかに完成するものではありません。

引用して返信編集・削除(未編集)

ポール牧様、おはようございます。

>にわかに完成するものではありません。

意味深いお言葉ですね。

引用して返信編集・削除(未編集)

菊地様、おはようございます。

私はダンボール4箱の真空管があります。年金生活になって、真空管をみるとため息しか出ません。
たまに、ヒーターを灯して、眺めることがあります・・・・・
トランスは、Arito様のように、個人で作ってくれますが、真空管は、個人で作ってくれる人はいません。
菊地様のように、真空管アンプに魂を注いでこられた方には、今は不条理でしょう。
私は、真空管アンプは、少ない数しか作っていませんが、それでもそれなりに愛着があって、残してあるのです。
しかし、真空管アンプは、金食い虫なのです。それに体力、気力・・・ため息しか出ません。
未だに、大革命ウイリアムソンアンプ二台のまとめができていません。市販のトランス(PMF-15P,RX-40-5)で、33dBNFB超えアンプで、それを目指していました。もう完成して、何年も経っていますが、まだあと少しいじらないと気がすまないのですが、・・・・ため息しかでません。

それで、MOS-FETアンプで気を紛らわせているのです・・・・・
まあ、真空管オーディオは、もうため息しかでません・・・・・

引用して返信編集・削除(編集済: 2023年05月20日 10:22)

久しぶりに、大革命ウイリアムソン6FD7PPを鳴らしてみました。
YouTube Beegie Adair Trio - Autumn Leaves
YouTube Fly Me To The Moon -- Beegie Adair Trio
YouTube Sentimental Journey -- Beegie Adair Trio
YouTube 「木蘭の涙~acoustic~」スターダスト☆レビュー【LIVE】
Yumi Arai 1972-1976 (CD5枚組DVD1枚)
やっぱり全然ちがうなぁ・・・・・

引用して返信編集・削除(編集済: 2023年05月20日 11:30)

Vp-Ip特性をみると、真空管は、100Vくらい以下は使われておりませんが、MOS-FETのD-G帰還の3極管Vp-Ip特性では、10Vくらいからカーブがあるのです。真空管では、MOS-FETを100Vくらい右横移動しているのです。それで、B電圧230VならMOS-FETなら100V左横移動して、B電圧130Vで同じなのです。
真空管で考えるから、TK3A60DAは使えないとなるのですが、真面目に考えれば、B電圧130Vでいいのです。十分使えるのです。
真空管という頭があるから、間違うのです。

引用して返信編集・削除(未編集)

勲章をくれるということは、「ご苦労さまでした」ということです。「ええっ、とんでもない、あと20年は頑張るつもりです」といっても、「もうおしまいです」と言われることでしょう?
「あんたは、もうおしまいです」と宣言される・・・・
ああ、そんな歳になったんか・・・・

70歳で募集する仕事はありません。70歳というと免許返納が始まる・・・・

引用して返信編集・削除(編集済: 2023年05月20日 14:36)

でも、私は、まだまだがんばります。畑も庭もやります。無線LANマイコン(wroom-32)や、PSoCを使ったIoT農業や、庭のIoT化、ソーラーを使って、AIも使って、人工知能農業や庭など、まだまだやることはいっぱいあります。
ボケてられません。

引用して返信編集・削除(未編集)

まだまだ頭はしっかりしていますが、身体が着いて来ない、
ものつくりはやりたいです、特に製造システムを作るのは楽しいです、
電気、プログラム、機械構造、一つの脳で考えるのです、制約はありません、
以前シチズンのNC旋盤を使ってました、時計を作るには製造機械から作らなければならないのです、
最終製品より遥かに難しいのです。
(また、ポチリました、逆輸入品で安価です、クオーツです、外人用で大きいです)

引用して返信編集・削除(編集済: 2023年05月20日 18:53)

NFBは電気系だけですが、これに機械系が加わるの面白いです、
いわゆる、MFBですね、偏った知識では解決出来ない、正に迷路です。

引用して返信編集・削除(未編集)

北海道も春たけなわ

北海道では、富山県の花チューリップ🌷が満開
最高気温も20℃を超えてTシャツですごせる様になりました

引用して返信編集・削除(未編集)

klmnji様、こんにちは。

5月3日に富山の砺波チューリップフェアに行ってまりました。今年は、暖かくて、4月の末には、満開時期が過ぎていたそうです。

引用して返信編集・削除(編集済: 2023年05月16日 15:32)

花は良いですね、そして赤い花ならバラもあちこちで咲いています。

BGMは、ずばり「五月のバラ」がお似合いです。


これはブレンダリーで「思い出のバラ」と言うタイトルで歌っています。

引用して返信編集・削除(未編集)

2A3と同じVp-Ip特性

偶然にも昨日は、2A3兄弟管の6B4Gシングルアンプを聴いて来ました。
https://onnyo01.hatenablog.com/entry/2023/04/21/220000

音も良いですし、MT管と違って見た目でも聴き手を納得させてしまう魅力がありましたね。
私も作ってみたいと思ったのですが、おんにょさんの回路はDC点火を定電圧化したりと
難易度が高そうなので、私の場合はAC点火の2A3で作ってみたいと思っています。

私の2A3は、今はPPアンプに挿してあるのですが、このアンプを6B4Gに置き換えて、
抜いた2A3でシングルアンプを作ろうかと夢見ています。

ところで、はちべいさんは「トラターボ回路」というのを見た事はないでしょうか?
この方式を使うとパラにしなくても一回り大きな定格が得られるという回路です。

引用して返信編集・削除(未編集)

出力段の6DJ8をカソードフォロアにして、トランジスタをドライブするつまり、ダーリントン接続では、ないでしょうか?
トランジスタがメインの出力になるんじゃないかな?

トランジスタは二次降伏とかあるので、MOS-FETのほうがいいような・・・?

高耐圧のトランジスタはHFeが小さいし、MOS-FETのほうがいいかも・・・?

まあ、帰還なしでは、厳しい様な気もします。帰還がかかってはじめて、トランジスタは3極管のように振舞うはずです。

帰還を考えると、MOS-FET(ゲインが大きくなる)より、トランジスタ(ゲインが小さい)のほうが安定になるかな・・・・?

あまり、良くはわかりません。しかし、どこで、見つけたのですか?なかなか上手い手ですね?

ああ、そうか、出力段の6DJ8は、抵抗とみれば、C-B帰還だから、トランジスタは、三極管としてふるまうのか。

すると、D-G帰還のMOS-FETのほうがいいと思います・・・・・。

引用して返信編集・削除(編集済: 2023年05月14日 21:12)

C-B帰還、D-G帰還は、ここにVp-Ip特性があります。C-B帰還は、直線ですが、D-G帰還は真空管ぽいです。
http://daisan-y.private.coocan.jp/html/B090222.html

リニアリティからすれば、C-B帰還が直線なのでいいように思われます。

引用して返信編集・削除(未編集)

>C-B帰還、D-G帰還は、ここにVp-Ip特性があります。

なるほど、はちべいさんは既に色々と検証なさっていたのですね。

なお、この回路はTANAKAさんの「たまリントンとトラターボ」に載っていた回路図で、
http://tezukuri-amp.org/toppage/archive/tanaka/tamarinton.htm
今は添付図が無いのですが以前は見られたので、ローカルディスクに保存していたのを
自分の手で書き直したものです。(そのままでは無断転載になるので)

三極管の音質がそのまま得られるとの触れ込みですし、私の手元には高耐圧バイポーラが結構あるので、
いつかはやって見たいと思っているのですが、その前に誰かやってないかなぁーと思ったのです。

引用して返信編集・削除(編集済: 2023年05月14日 22:36)

菊地様、おはようございます。

オワコンの真空管オーディオですが、私がたどり着いたところはこうなりました。
http://daisan-y.private.coocan.jp/html/2022-8-02-04.html

まあ、年金生活では、とても実験なんてできません。まあ、部品はほとんどありますが・・・・

最近は、体力維持です。あちこちガタが来ましたしね。そのため、畑も庭も掃除も重要です。

今やっているのは、青色のうんざりはちべえをクリックすると、見れます。真空管ぽくありませんか?

引用して返信編集・削除(編集済: 2023年05月15日 08:25)

>真空管ぽくありませんか?

特性的には三極管特性になるとは思うのですが、お燈明が灯らないのれすぅー!
ほのかな火は、太古の昔から人の気持ちを落ち着かせてくれるのです。

しかし真空管も、今後は思い通りの特性の球が入手出来るとは限らないので、と言うか入手困難になるので、
「半導体の助けを借りて、手元にある球を思い通りの定格特性に変える」
なんて事が出来れば良いなぁー、と夢見ているのです。

はちべいさんなら半導体に詳しいので可能ではないかと・・・

>CMOSアンプの観察・・・

リンクのページを読ませて頂きましたが裸特性の高域が早々に落ちているのは、
ドライブ段のドレイン抵抗が大きすぎるからと思います。出力段の石の入力容量が
570PFもあるようなので、前段のドレイン抵抗は2kΩ以下が良いように思います。
https://www.vishay.com/docs/91278/sihfr902.pdf

一方、私も体力維持のために近所を散歩をするようにしています。
また庭の草むしりもしたいのですが、今日の東京は朝から雨なので部屋でのんびりです。

引用して返信編集・削除(未編集)

MOS-FETは、秋月電子通商の通販で買っています。
IRFU120NPBF 税込み50円
hーTTーps://akizukidenshi.com/catalog/g/gI-06050/  
IRFU9024NPBF 税込み70円
hーTTーps://akizukidenshi.com/catalog/g/gI-06026/
です。やすいでしょう?
銅板もホームセンターで150mmx150mmx0.5mmを買っています。
あとは、電源ですが、同じく秋月電子通商で、
65W級スイッチングACアダプター24V2.7A 税込み2450円
hーTT−ps://akizukidenshi.com/catalog/g/gM-00409/

トータルしても真空管オーディオの出力トランス1個より安いのです。

さて、オープンゲインが、10KHzから、落ちているのは、わざとそうしているのです。
高帰還では、高域の位相が問題になるので、-6dB/octで落ちると高域が−90°〜−120°で、位相が落ち着けばいいのです。-6db/octは、-20dB/decなので、10KHzから100KHzまで、帰還後フラットになります。100KHzあれば、だいたいOKでは・・・・・?

これも、
hーTTーp://daisan-y.private.coocan.jp/homepage/html/2020041901.html
そういう設計です。第2章第4節は、NFBが57dB位ありますので、帰還前20数KHZですが、帰還後6MHzくらいまで伸びています。また、低歪でしょう?なお、帰還をかけるときは、C3をGNDでなく、R1とR5のつなぎ目に変えます。

また、高帰還は、いわゆる三極管のVp-Ip特性ですから・・・・

なお、hーTTーは、httに置き換えてください。

まあ、自慢話みたいなことになっていますが、我慢してお付き合いください。また、お許しください。
でも、半導体もDCアンプにこだわらなければ、全然難しくないのですよ。

引用して返信編集・削除(未編集)

負帰還も多く掛けようすると位相の問題とか色々と面倒になりますよね。
https://ishinolab.net/modules/doc_serial/audio_history_japan/serial001_010.html
私の場合、この辺りの話はさっぱり判らないので、
まず裸特性を上げておいてNFは軽く掛ける、という安易な方法を取る事が多いです。
半導体アンプの場合は、はちべいさんの方法が正論だし正攻法なのでしょうが・・・

>トータルしても真空管オーディオの出力トランス1個より安いのです。

真空管アンプは小物部品も値上がりして凄い事になっています。
こっちのオフ会でも話題になったのですが、何でもないラグ板が値上がりしてるので、
それなら「ハト目ラグ」で自作しようとしたら、そのハト目まで入手困難と言う有様だそうです。
パワーFETが50円で、立てラグが100円という、昔なら考えられない値付けですよね。

引用して返信編集・削除(未編集)

菊地様、こんばんは。

>真空管アンプは小物部品も値上がりして凄い事になっています。
>こっちのオフ会でも話題になったのですが、何でもないラグ板が値上がりしてるので、
>それなら「ハト目ラグ」で自作しようとしたら、そのハト目まで入手困難と言う有様だそうです。

いっそのこと、Arito様の基板組み立てが、一番なのでしょうね。

引用して返信編集・削除(未編集)

蛇の目基板も高くなって、決して安いとは思わないですけどね。
基板の良いところは、設計段階でデバッグができることじゃないでしょうか?
チェックを第三者にも頼めますしね。あとは設計通り作ればOKとなります。

引用して返信編集・削除(未編集)

先日のオフ会で、丁度ARITOさんが披露された6GN8負荷中点接地アンプの内部は
全てのCRがユニバーサル基板一枚に実装されていて、とてもスマートに纏まっていました。
https://onnyo01.hatenablog.com/entry/2023/05/14/150000

上記リンクページの6枚目の写真ですが、これからは主流になるかも知れませんね。

引用して返信編集・削除(編集済: 2023年05月16日 09:57)

Arito様、菊地様、こんにちは。

みなさん、工作がきれいですね。私なんか、実験機なので、空中配線なんかもあって、とても見せられません。

Arito様のは、見た目がスッキリしていて、さすがにいいですね。

引用して返信編集・削除(未編集)

>みなさん、工作がきれいですね。私なんか、実験機なので、空中配線なんかもあって、とても見せられません。

大丈夫、はちべえさんは賢いから、本質がしっかりしています、ボロは着てても心は錦~♪

引用して返信編集・削除(未編集)

ポール牧様、こんばんは。

そんなに、おだてても何もでませんよぉ〜

最近は、手が震えてはんだ付けも難しいときがありました。

引用して返信編集・削除(編集済: 2023年05月16日 19:19)

献花

めのさんの初七日も済んでいる頃で、もう納骨されていると思いますが、
家の庭ではサツキが綺麗な花を咲かせていたので献花です。
もっとも私はのんきに藤の花を撮りにあちこち出掛けていたのですが、
これらの花も、めのさんへ捧げる花になってしまいました。

皆さんからお悔やみの言葉が届いていますが、これもめのさんのお人柄が成せる事でしょう。
一報を聞いてから10日ほど経って、冷静になるにしたがって思うのですが、
めのさんが残した「皆さんとの同好の輪」を途切れさせたくないと思うようになりました。

私としては、四十九日くらいまでは(六月初め頃)今まで通りに本掲示板に書き込みをしようと思います。
皆が沈黙してしまうのは、めのさんも望んではいないように思いますから・・・

その後は・・・管理が出来ず続けられないので、何か考えなければなりませんね。

引用して返信編集・削除(未編集)

> その後は・・・管理が出来ず続けられないので、何か考えなければなりませんね。
掲示板を設置してみました。こんな感じでいかがでしょう?
[仮称]自作オーディオいろいろ掲示板
https://onnyo01.bbs.fc2.com/
パスワード:test (本格運用時には外します)

HTMLタグは使用できません。
投稿できる画像はGIF・JPEG・PNGでファイルサイズは500KBまでのようです。
レス記事は15に設定してあります。最大レスは100まで可能。
1つの投稿に複数のURLを貼れます。

もしものトラブル時に管理人として対応できるか不安です。
「人徳」の無い私に管理人が務まるかという問題もあります。

引用して返信編集・削除(編集済: 2023年05月13日 07:18)

このページも使い易そうですね。他に候補が無ければここに決めて良いと思いますが・・・
ただ一か月くらいは移行期間と言う事で、こちらをメインにしようと思います。
(いきなり無人になるのは故人も寂しがると思うのです。)まあ、段々と移行して行けば良いように思います。

そして、おんにょさんには管理人を頑張って頂きたいと思います。
人徳なんて皆んな似たようなものですし、何かトラブルになった時は皆で応援しますから。

一方、午前中に近所のお寺にお参りして来ました。
いつもの堀之内妙法寺ですが、アヤメの花が綺麗でした。

引用して返信編集・削除(編集済: 2023年05月11日 19:38)

えーと、二人で話が進んでいってるのですが、皆さんの意見もお聞かせ下さい。

で、昨日の妙法寺の境内ではサツキも満開でした。
燃えるような真っ赤な大輪の花が咲いていて見事でした。

引用して返信編集・削除(未編集)

おんにょ様、菊池様、こんにちは。

めのさんは、「ものつくりの掲示板」でした。
半導体がメインの仕事であった・・・?
めのさんは、ものつくりがテーマであったと私は思うのです。

また、仮に趣味だったとしても、「真空管オーディオの掲示板」とはしませんでした。

ここで、真空管オーディオに限定してしまうとおかしくないですかと、私は思うのですがどうでしょう?

まあ、「タイトルに関わらず何でも書いてね」とも書いてあります。

引用して返信編集・削除(編集済: 2023年05月12日 13:20)

真空管オーディオ協議会も活動を停止したようです。
hーTTーp://www.shinkukanaudio.com/

ラジオ技術も書店の取り扱いはなくなったようです。
hーTTーp://www.iar.co.jp/
 今回の事態は,その取次を通じての買い取り制もやめ,読者の皆様との直接販売だけに販路を絞ったことにあります.

アナログオーディオフェア2023の中止
hーTTーp://analog-audio-fair.com/#top.html

真空管アンプというものも高年齢化して、多分年金生活で、こんなことはやっておれないし、往年のスピーカーも磁石が劣化して、スピーカーとして危ない状況です。もう昔のオーディオは、後期高齢者たちが、死んだら終わりじゃないかな・・・・・

なお、hーTTーpは、httpに置き換えてください。こうしないと、ロケットBBSでは、URLがたくさんあると、投稿できないからです。

引用して返信編集・削除(編集済: 2023年05月12日 16:46)

>第一、今どきの音楽をどう思いますか?ラップなんて論外だし・・・・・

何でも聴く私ですが、ラップは・・・・ねえ~、訳解りません。

>めのさんは、「ものつくりの掲示板」でした。
ものつくりは楽しいです、心ときめきます、電気系だけでなくて機械系の融合、現在ではロボットですか?
事の起こりは、マブチモーターと乾電池、ああ~、懐かしい。

引用して返信編集・削除(編集済: 2023年05月12日 16:30)

FMをたまに聞くのですが、今年70歳になった山下達郎さん、来年70歳の坂崎幸之助さん、同じくユーミンさんとか、そうそう勲章をもらう歳になったんですよ。

そうそう小林克也さんも現役ばりばり・・・・

それでも、FMの番組を持っている。

そこから飛んで、若い世代は20代で、間はいない。

昔は、おじさんというと、小沢昭一さん、永六輔さんでしたね・・・・

FMもだいじょうぶなんかなあ・・・・

ところで、ぺるけさんは、ユーミンと同い年なんですよ。ユーミンは下手くそだと言ってました・・・

わたしも、来年70歳です。生きているかなあ・・・・?
でも、放送大学で、勉強しています。今は、流行りの機械学習と深層学習です。

わりと、最近買ったCDは、Beegie Adair trioを3枚とNicki Parrott2枚です。
Beegie Adairは、去年1月だったかに亡くなりました。
そうそう、あのバート・バカラックが今年2月に亡くなりましたねえ。

引用して返信編集・削除(編集済: 2023年05月12日 15:53)

ユーミン
>ところで、ぺるけさんは、ユーミンと同い年なんですよ。ユーミンは下手くそだと言ってました・・・

ユーミンは素晴らしいと思います、あのビブラートが一切ない、ベターとした歌唱法、声量は控え目、
彼女独自の個性であり、誰も真似が出来ない、「ユーミンは下手くそ・・・」
解ってないですなあ~。

引用して返信編集・削除(未編集)

デビューした頃は、そんなんじゃなかったのですよ。

一時期、ユーミンの声は、モンゴルのホーミー発声のように、超音波が出ているとNHKで番組にもなりました。

引用して返信編集・削除(未編集)

はちべえさん、お久しぶりです。
最近農業は如何でしょうか?

引用して返信編集・削除(未編集)

あいかわらず、耕運機もなしで、畑を耕していますよ。
今年は、暖かかったんで、物事が、前倒しです。
トマト(桃太郎)6本、きゅうり4本、ナス2本、ししとう2本、ピーマン2本、さつまいも30本、じゃがいも30個、たまねぎ(去年11月に300本植えたけど、今残ったのは6割くらいかな)、オクラ4本で、大忙しです。
まあ、一段落です。

引用して返信編集・削除(未編集)

誤解のないように言っておきますが、ぺるけさんと20年ほど前の思い出であって、批判しているわけではありません。
また、おんにょ様も、Arito様も、頑張っておられることは、今更言うこともなく、批判しているわけでもありません。

その他の出てきた人たちも、批判しているわけではありません。

どうか、そのように感じられたら、不徳の致すところであります、お詫びします。

引用して返信編集・削除(未編集)

>真空管オーディオ

真空管アンプが「オワコン」なのは皆も承知の上です。
そして、だから愛おしいのです。「滅び行くもの」は人の哀れを誘うのです。

話が飛びますが、幕末に「ただの人切り集団」だった新選組が今の世にも人気なのは
滅び行く徳川幕府に最後まで従って滅んでいったからです。
中でも沖田総司は若い女性に大人気で、私のような歴史好きでも驚くほどです。
https://ryoma-hometown.com/20170922/essey36.html

一方の勝ち残った薩摩や長州の志士達で、若い人にこれほど人気のある志士は一人もいません。
という事で話を戻して、真空管が半導体よりも人気があるのは「歴史の必然」なのです。

>FM放送

FM放送は今も盛況ですよ。ただしリスナーは圧倒的に長距離ドライバー達で、AM放送はエンジンの
イグニッションノイズで音が悪いので、車のドライバーは、ほぼ間違いなくFMラジオを聴いています。
今のEV車のノイズは判りませんが、長距離トラックはディーゼルエンジンなのでFM放送なんです。

放送内容も、そのような理由から音楽重視ではなく「眠気防止でお喋り重視」になっていますね。
しかし小出力のFMコミュニティー放送は、家庭や地元商業施設を相手にしているので、
今でも音楽重視の放送内容になっていて、私もFMコミュニティー放送よく聴いています。

>ユーミン

別に下手という訳ではないけど、特段上手いとも言えないかも?

カラオケ好きの間で、歌手としての評価の高い女性歌手は「MISIA」とドリカムの「吉田美和」で、
「カラオケで高得点を出したいならMISIAとドリカムは歌うな!」と言われています。
つまりこの二人は、難しい曲でもいとも簡単そうに歌うので、素人がつられて歌って見ると
実は曲が難しくてカラオケの点数が伸びない、ともっぱらの評判ですね。

まとめてレスした事もあり、長々と失礼しました。

引用して返信編集・削除(編集済: 2023年05月19日 22:37)

2A3は、旧い球です。つまり、真空管を作るとできやすい特性なんでしょう。以下のように、2A3と同じVp-Ip特性は、いくらでもあります。
http://daisan-y.private.coocan.jp/homepage2/html/20170904.html

さて、6AH4はぺるけ球ですが、パラにすると、2A3と同じになります。6CA7の三結の二パラも2A3と同じになります。
6BX7の二パラも2A3と同じで、ということは、6AH4、6CA7の三結、6BX7は同じとなりますね。
だから、6AH4の差動PPは、6CA7の三結の差動PPにすれば、パワーアップできるのです。6BX7PPは、少しスケールダウンになります。6AH4と同じVp-Ip特性とはいえ、プレート損失は違うし、μも違いますので、動作点の変更は必要ですが、ロードラインは、同じですので、プレート損失を見ながら、平行移動で済みます。それで、動作点は決まります。

これは、Ayumiさんのモデルから作ったものですが、Ayumiさんも同じVp-Ip特性になるなんて知らなかったと思います。

ぺるけさんも6AH4と45と、71Aが同じVp-Ip特性であったなんて知らなかったでしょうね。6CA7の三結のパラは、2A3のVp-Ip特性だったとも知らなかったでしょうね。

引用して返信編集・削除(編集済: 2023年05月14日 19:16)

はちべいさん、話が盛り上がってきましたが、このスレは掲示板の行く末について聞きたかったのです。
もっとも私も長文をレスしたりして人の事は言えないのですが、お話は大体聞けたように思いますし
件数も伸びたので、新しいスレに移って盛り上がりましょう。

引用して返信編集・削除(未編集)
合計1231件 (投稿150, 返信1081)

ロケットBBS

Page Top